新浪财经

【干货】纸制品包装行业产业链全景梳理及区域热力地图

前瞻网

关注

行业主要上市企业:山鹰纸业(600567)、劲嘉股份(002191)、合兴包装(002228)、裕同科技(002831)、美盈森(002303)、森林包装(605500)、鸿兴印刷(00450.HK)等。

本文核心数据:纸制品包装行业产业链、纸制品包装行业产业链全景图谱、纸制品包装行业产业链生产企业分布热力地图

纸制品包装行业产业链全景梳理:具有“上游窄,下游广”的特点

纸制品包装行业具有“上游窄,下游广”的特点。纸制品包装行业上游为造纸、油墨和其他辅助材料行业,其中造纸为最主要上游行业;中游为纸制品包装行业;下游应用行业众多,包括食品饮料、家用电器、化工、日化、医疗保健、电子消费品等。

纸制品包装行业上游原材料行业中,造纸行业代表企业有太阳纸业、博汇纸业、玖龙纸业、晨鸣纸业、景兴纸业等;油墨行业代表企业有科德教育、天龙集团、广信材料、东方材料等。

中游纸制品包装制造行业代表企业有山鹰纸业、劲嘉集团、合兴包装、裕同包装、锦胜集团、新联通包装、美盈森包装、森林包装、鸿兴印刷等。

纸制品包装行业产业链热力地区:浙江省分布最集中

从我国纸制品包装行业产业链企业区域分布来看,纸制品包装行业产业链企业在全国绝大多数省份均有分布。其中浙江省和江苏省包装企业数量分布最多,同时山东、广东等省份企业数量也相对集中。

从代表性企业分布情况来看,浙江省代表性企业较多,如森林包装、大胜达、景兴纸业、仙鹤股份等。除了浙江省之外,广东省和江苏省也有较多纸制品包装行业代表性企业分布。

纸制品包装行业产业链代表性企业纸制品业务规模

目前,在我国纸制品包装行业产业链代表企业中,裕同包装、合兴包装等业务规模较大。2021年上半年裕同包装纸制品包装业务收入超过了60亿元。

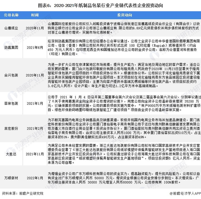
纸制品包装行业产业链代表性企业最新投资动向

2020-2021年以来,纸制品包装行业代表性企业的投资动向主要包括收购公司拓展业务、通过对子公司增资的方式投资纸制品包装项目。纸制品包装行业代表性企业最新投资动向如下:

以上数据参考前瞻产业研究院《中国纸制品包装行业市场前瞻与投资战略规划分析报告》,同时前瞻产业研究院还提供产业大数据、产业研究、产业链咨询、产业图谱、产业规划、园区规划、产业招商引资、IPO募投可研、IPO业务与技术撰写、IPO工作底稿咨询等解决方案。

更多深度行业分析尽在【前瞻经济学人APP】,还可以与500+经济学家/资深行业研究员交流互动。

加载中...