新浪财经

【最全】2022年乳制品行业上市公司全方位对比(附业务布局汇总、业绩对比、业务规划等)

前瞻网

关注

本文核心数据:乳制品行业上市公司汇总、乳制品行业上市公司基本信息、乳制品行业上市公司乳制品业务布局

1、乳制品行业上市公司汇总

随着居民收入持续增加、消费水平不断提高,生活水平的改善,人们对乳制品的需求越发旺盛,在强劲内需驱动下,中国乳业开展品质升级、品牌升级、创新升级,实现跨越式发展。目前,我国乳制品行业的上市公司分布在各产业链环节,具体包括:

上游奶牛养殖上市公司:温氏股份(300498)、赛科星(834179)、优然牧业(09858.HK)等;

中游乳制品生产上市公司:蒙牛乳业(02319.HK)、伊利股份(600887)、光明乳业(600597)、三元股份(600429)、贝因美(002570)、皇氏集团(002329)、燕塘乳业(002732)、天润乳业(600419)、妙可蓝多(600882)等。

2、乳制品行业上市公司业务布局对比

从目前乳制品行业的上市公司业务布局来看,伊利股份、蒙牛乳业、光明乳业等企业业务布局较广,业务布局覆盖了全国各个地区。

3、乳制品行业上市公司业务业绩对比

目前,我国乳制品行业的龙头上市企业中,伊利股份、蒙牛乳业、光明乳业等乳制品业务收入规模较大,2020年乳制品业务收入分别为951.66亿元、760.35亿元和220.28亿元。

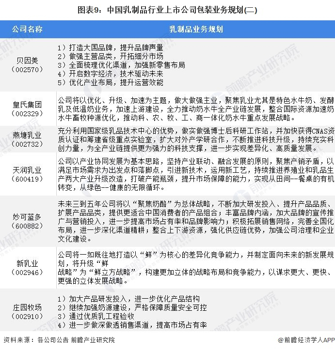
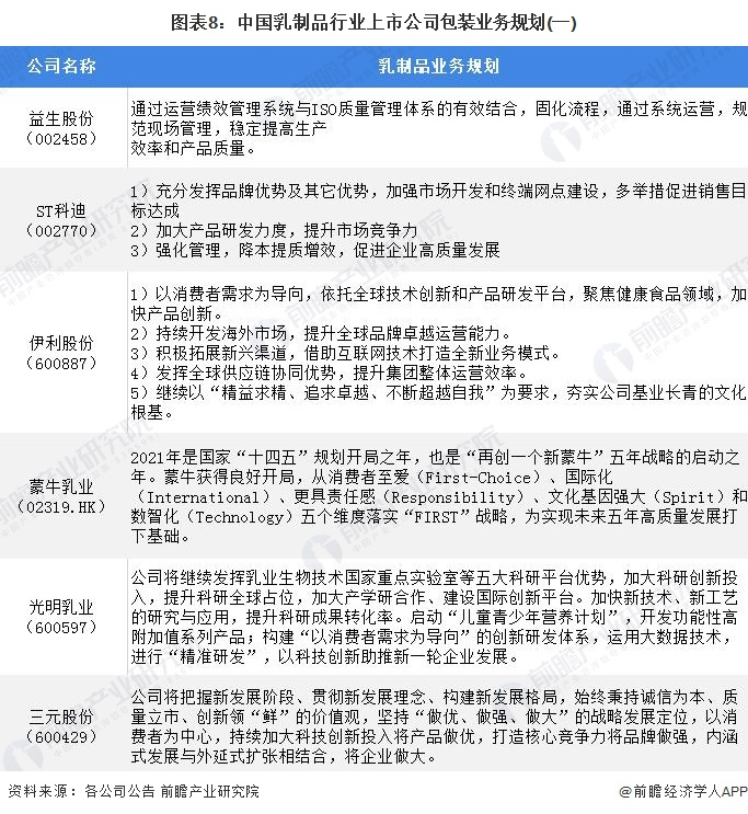
4、乳制品行业上市公司业务规划对比

“十四五”期间,农业农村部将加快奶业现代化建设,在奶业产业链建设、乳制品质量监管、乳制品品类发展方向和品牌建设等方面提出了要求。据此,乳制品行业企业的上市公司也明确了其乳制品业务的发展布局:

以上数据参考前瞻产业研究院《中国乳制品行业深度调研与投资战略规划分析报告》,同时前瞻产业研究院还提供产业大数据、产业研究、产业链咨询、产业图谱、产业规划、园区规划、产业招商引资、IPO募投可研、IPO业务与技术撰写、IPO工作底稿咨询等解决方案。

更多深度行业分析尽在【前瞻经济学人APP】,还可以与500+经济学家/资深行业研究员交流互动。

加载中...