新浪财经

重磅!2022年中国及31省市ETC行业政策汇总及解读(全)以开拓ETC应用场景为发展方向

前瞻网

关注

ETC行业主要上市公司:金溢科技(002869.SZ)、万集科技(300552.SH)、千方科技(002373.SZ)、华铭智能(300462)

本文核心数据:ETC行业相关政策与规划

1、政策历程图

ETC主要应用于高速公路、多车道自由流、智能停车场三大场景。我国国民经济发展规划中,前期与ETC行业相关的政策主要在道路建设领域,后期延伸至智慧城市领域。根据我国国民经济“八五”计划至“十四五”规划,国家对ETC行业的政策经历了从“加强供水、排水、供电、供热、供气、道路、交通和邮电等公用设施的建设”到以“深入推进铁路企业改革,全面深化空管体制改革,推动公路收费制度和养护体制改革”的变化。

“八五”计划(1991-1995年)时期,主要发展目标为加强供水、排水、供电、供热、供气、道路、交通和邮电等公用设施的建设;“九五”计划(1996-2000年)至“十一五”规划(2006-2010年)时期,发展目标为统筹规划交通建设,完善国道、省道干线公路网络,打通省际间通道;“十二五”计划(2011年-2015年)提出,加强政府非税收入管理,清理规范各种行政事业性收费和政府性基金目标;至“十三五”规划(2016-2020年)时期,主要发展目标为降低企业物流成本与建设智慧城市两个方面;《“十四五”规划和2035年远景目标纲要》提出,深入推进铁路企业改革,全面深化空管体制改革,推动公路收费制度和养护体制改革,以及提升城市智慧化水平,推行城市楼宇、公共空间、地下管网等“一张图”数字化管理和城市运行一网统管两方面。

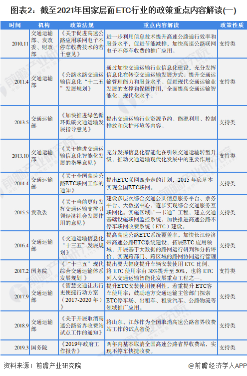
2、国家层面政策汇总及解读

——国家层面ETC行业政策汇总

2010年起,我国提出利用信息技术提升高速公路通行效率和服务水平发展政策,至2014年,ETC联网四步走计划提出2015年底基本实现全国ETC联网。《“十三五”现代综合交通运输体系发展规划》提出大幅度提升车辆安装使用ETC比例、将ETC使用率由30%提升至50%,将ETC列入交通运输智能化发展重点工程之一,同时提出两年内基本取消全国高速公路省界收费站,实现不停车快捷收费。近年来,智能汽车行业逐步发展,有利于促进ETC行业企业拓展车路协同市场。总结来看,后ETC时代,行业将以开拓ETC应用场景为发展方向。

——ETC行业规范类政策解读

2013年,《关于推进交通运输信息化智能化发展的指导意见》提出,充分发挥信息化智能化在交通运输领域的作用。近年来,智能汽车、智慧城市概念兴起,有利于拓宽ETC在车路协同、智慧停车等领域的应用。

——国家层面ETC行业发展目标解读

根据《数字交通“十四五”发展规划》,“十三五”期间,基础设施数字化程度不断提升,高速公路视频监控和电子不停车收费系统(ETC)广泛覆盖;互联网出行服务体系不断完善,高速公路客车ETC使用率超过71%。与ETC行业相关的发展目标为深化高速公路电子不停车收费系统(ETC)应用与深化ETC系统应用两方面:

3、各省市层面的政策汇总及解读

——31省市ETC行业政策汇总

全国各省市出台的ETC行业相关政策内容主要包括拓宽ETC例如公共停车、车路协同、自动驾驶等领域的应用场景、对采用ETC支付的货车实行优惠政策、通过加大ETC电子支付优惠力度,提高路网通行效率,促进物流提质增效等发展目标:

——31省市ETC行业发展目标解读

目前,各省市已出台ETC行业在综合交通运输、现代商贸物流、新基建领域的“十四五”规划,内容主要包括推广货运ETC应用;深化高速公路ETC门架应用,研究应用自由流收费技术,扩大ETC在其他领域应用;推广ETC在智慧停车城市试点;继续实行ETC高速公路货运车辆通行费打折优惠;以及提升ETC安装率、高速公路收费站移动支付覆盖率等量化目标:

以上数据参考前瞻产业研究院《中国ETC行业市场前瞻与投资战略规划分析报告》,同时前瞻产业研究院还提供产业大数据、产业研究、产业链咨询、产业图谱、产业规划、园区规划、产业招商引资、IPO募投可研、IPO业务与技术撰写、IPO工作底稿咨询等解决方案。

更多深度行业分析尽在【前瞻经济学人APP】,还可以与500+经济学家/资深行业研究员交流互动。

加载中...