新浪财经

【最全】2022年纸制品包装行业行业上市公司全方位对比(附业务布局汇总、业绩对比、业务规划等)

前瞻网

关注

行业主要上市企业:山鹰纸业(600567)、劲嘉股份(002191)、合兴包装(002228)、裕同科技(002831)、美盈森(002303)、森林包装(605500)、鸿兴印刷(00450.HK)等。

本文核心数据:纸制品包装行业上市公司汇总、纸制品包装行业上市公司基本信息、纸制品包装行业上市公司纸制品包装业务布局

1、纸制品包装行业上市公司汇总

纸制品包装为我国包装行业的重要分支,为国家产业政策所支持。从当前政策引导方向来看,未来国家对于以塑料袋为代表的塑料包装的管控力度将更加严格,这也为纸制包装材料提供了替代空间。

目前,我国纸制品包装行业的上市公司分布在各产业链环节,具体包括:

上游造纸行业上市公司:太阳纸业(002078)、博汇纸业(600966)、玖龙纸业(02689.HK)、晨鸣纸业(000488)、景兴纸业(002067)、岳阳林纸(600963)、宜宾纸业(600793)等;

中游纸制品包装制造上市公司:山鹰纸业(600567)、劲嘉股份(002191)、合兴包装(002228)、裕同包装(002831)、美盈森(002303)、森林包装(605500)、吉宏股份(002803)、大胜达(603687)、紫江企业(600210)、万顺新材(300057)等。

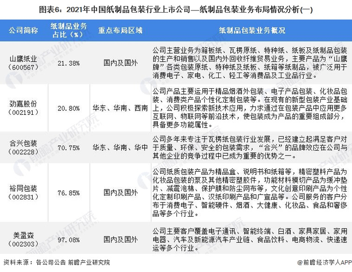
2、纸制品包装行业上市公司业务布局对比

从目前纸制品包装行业的上市公司业务布局来看,山鹰纸业、裕同包装、美盈森等企业业务布局较广,业务布局覆盖了国内和国外地区。

3、纸制品包装行业上市公司业务业绩对比

目前,我国纸制品包装行业的龙头上市企业中,合兴包装、裕同包装、美盈森等纸制品包装业务收入规模较大,2021上半年纸制品包装业务收入分别为58.11亿元、46.51亿元和15.96亿元。

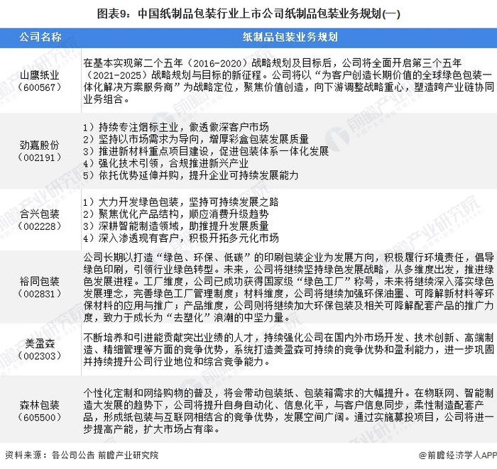
4、纸制品包装行业上市公司业务规划对比

2021年12月24日,中国造纸协会发布《造纸行业“十四五”及中长期高质量发展纲要》,根据国家“双循环”战略和到2035年人均国内生产总值达到中等发达国家水平的目标,以及发达国家的发展经验,我国未来纸张市场需求增量仍然较大。因此,《纲要》还将“十四五”及以后的发展总体目标升级锚定2035年愿景目标和2060年碳中和目标,定位自身竞争优势,科学制定行业的路线、方针、政策和战略,做好中长期规划,打造低碳环保可持续发展的绿色纸业。据此,纸制品包装行业企业的上市公司也明确了其纸制品包装业务的发展布局:

以上数据参考前瞻产业研究院《中国纸制品包装行业市场前瞻与投资战略规划分析报告》,同时前瞻产业研究院还提供产业大数据、产业研究、产业链咨询、产业图谱、产业规划、园区规划、产业招商引资、IPO募投可研、IPO业务与技术撰写、IPO工作底稿咨询等解决方案。

更多深度行业分析尽在【前瞻经济学人APP】,还可以与500+经济学家/资深行业研究员交流互动。

加载中...