新浪财经

“四大”第四份A股2021年审计报告出炉!普华永道获续聘

市场资讯 2022.03.03 11:50

2022年2月26日,沪深两市“四大”首份2021年审计报告出炉:普华永道为迪哲医药财务报告出具了标准无保留意见的审计报告。详见《“四大”首份A股2021年审计报告出炉!普华永道获续聘》

2022年2月28,沪深两市“四大”第二、三份2021年审计报告出炉:普华永道、毕马威分别为东鹏饮料金开新能财务报告出具了标准无保留意见的审计报告。详见《刚刚,普华永道和毕马威分别出具“四大”第二、第三份A股2021年度审计报告!》

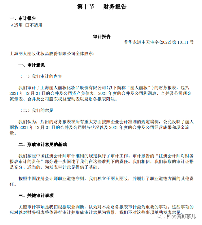
刚刚,沪深两市“四大”第四份2021年审计报告出炉:普华永道为丽人丽妆财务报告出具了标准无保留意见的审计报告。

丽人丽妆发布公告称,2021年,公司实现营业收入41.55亿元,相比上年同期下降9.67%,归属于母公司净利润4.11亿元,比上年同期上涨20.99%,扣除非经常性损益后归属于母公司净利润3.63亿元,比上年同期上升17.32%。截至2021年12月31日,公司总资产为34.34亿元,相比上年度末增长10.22%,归属于母公司净资产为26.91亿元,较上年度末增长15.05%。

丽人丽妆的主要业务是通过与品牌方直接合作,在电子商务平台上开设官方旗舰店,以买断销售为主的模式向终端消费者销售化妆品。第三方支付平台于终端消费者下单时收取全部款项,公司将商品发送至终端消费者指定地点。于终端消费者确认收货时确认收入。

丽人丽妆2021年年度报告如下:

根据公司2021年年度报告披露,该公司已与普华永道合作9年。2021年度支付普华永道235万元的审计费用。

同日,该公司发布的《关于续聘2022年度审计机构的公告》显示,公司拟继续聘请普华永道中天为公司2022年年度报告审计机构和内部控制审计机构。公司拟就2022年度财务报表审计项目向普华永道中天支付的审计费用为人民币252.00万元(其中内部控制审计费用为人民币56.00万元),较2021年度财务报表审计费用增加人民币17.00万元,同比增加7.23%。

2022年度审计费用相比2021年度有所增加,主要有以下原因:

公司预计2022年业务量以及业务复杂程度相比2021年有所增加。2022年公司除了在传统电商平台开展业务之外,会加大对于新兴社交平台以及自有品牌孵化的力度,预计将会相应增加审计机构的工作量,因此需要适当增加审计机构审计费用。

详细如下:

加载中...