新浪财经

“YAMAHA”召回301台摩托艇

市场资讯 2022.03.03 19:13

上海市场监管

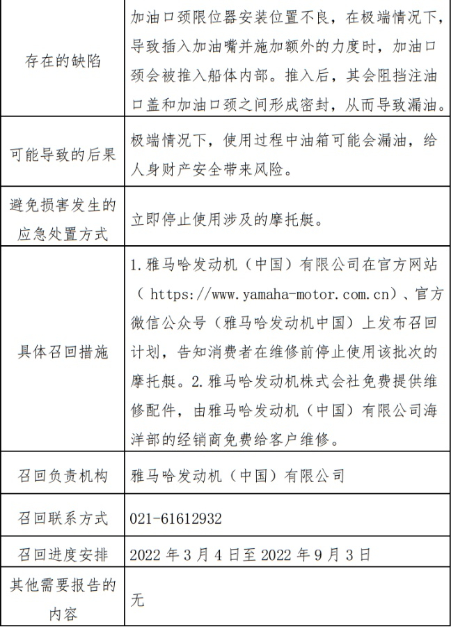
雅马哈发动机(中国)有限公司将于2022年3月4日至2022年9月3日,召回2020年7月至2022年1月期间生产的型号为fc1800、fx1800、gp1800a、gp1800b、vx1050、vx1050g的“yamaha”摩托艇,涉及301台。

被召回产品加油口颈限位器安装位置不良,在极端情况下,导致插入加油嘴并施加额外的力度时,加油口颈会被推入船体内部。推入后,其会阻挡注油口盖和加油口颈之间形成密封,可能会漏油,给人身财产安全带来风险。

消费者请立即停止使用涉及的摩托艇。雅马哈发动机株式会社免费提供维修配件,由雅马哈发动机(中国)有限公司海洋部的经销商免费给客户维修。

责任编辑:梁斌 SF055

加载中...