2022年中国磷化工市场供需现状分析 磷化工供需均有所减少【组图】
前瞻网
磷化工行业主要上市公司:目前国内磷化工行业的上市公司主要有兴发集团(600141.SH)、川发龙蟒(002312.SZ)、川恒股份(002895.SZ)、川金诺(300505.SZ)、ST澄星(600078.SH)、云天化(600096.SH)、六国化工(600470.SH)、云图控股(002539.SZ)、司尔特(002538.SZ)、湖北宜化(000422.SZ)、安纳达(002136.SZ)、辉隆股份(002556.SZ)等。
本文核心数据:磷化工行业主要产品列表、磷化工产业链、中国磷化工供给
磷化工是我国化工行业重要分支
磷是一种重要的、难以再生的非金属矿资源,也是生命物质的重要组成部分,在人体的能量代谢调节过程中发挥重要作用。以磷资源为原料可以生产众多的磷化工产品。
磷化工行业是指以磷矿石为原料,通过化学方法将矿石中的磷元素加工成为产品的化工子行业,其基础原料主要是磷矿石和硫磺。磷化工的上游是磷矿石。按工艺的不同,磷矿石可以直接制成磷酸,接着加工成各种磷化工产品;也可以先制得黄磷,再制成磷酸;黄磷同时还可制备三氯化磷,后者是生产草甘膦等农药的重要原料。磷肥行业的中游是湿法磷酸,再进一步生产出磷肥,下游为农业生产。而磷酸盐行业的中游是生成热法黄磷,通过加工再生成磷酸盐。磷酸盐应用于下游的工业洗涤剂、金属表面处理、工业水处理、建筑工业、医药、塑料增塑剂等领域。
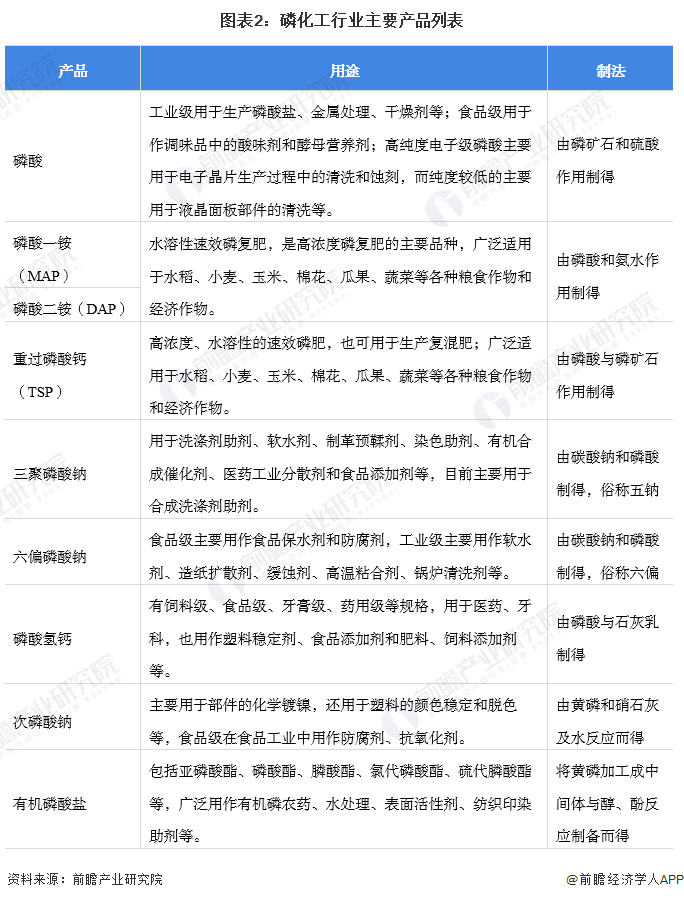
磷化工产品因此可以分为两大类:一类是应用于农业中,如以磷酸一铵、磷酸二铵及磷酸氢钙为代表的磷肥或含磷农药,如草甘膦等;另一类则是广泛用于工业、食品、医药领域的磷酸及磷酸盐,包括三聚磷酸钠、六偏磷酸钠等。
供给:磷化工主要产品产量有所减少
我国是世界最大的磷化工产品生产国。2021年,我国磷化工行业主要产品产量:磷酸一铵1252.58万吨,磷酸二铵1354.363万吨,黄磷77.75万吨,草甘膦预计约60万吨,磷肥(折五氧化二磷100%)预计约1200万吨。除草甘膦以外,其余磷化工主要产成品均较2016年有所减少。
注:草甘膦和磷肥2021年数据为预测值
需求:磷化工主要产品消费量均有所下降
从消费需求端来看,我国也是世界最大的磷化工产品消费国。2021年,我国磷化工行业主要产品消费量:磷酸一铵793.52万吨,磷酸二铵545.2万吨,黄磷预计约75万吨,草甘膦预计约6万吨,磷肥(折五氧化二磷100%)预计约700万吨。传统磷化工主要产成品消费量均较2016年有所减少。
注:黄磷、草甘膦和磷肥2021数据为预测值,2016年暂无黄磷消费数据
而从下游应用领域来看,磷产品根据精细化的要求不同,使用的磷酸纯度也不同,农肥产业链中,要求的磷纯度要求较低,直接使用湿法磷酸即可制取普通肥料,比如磷酸一铵、磷酸二铵、钙镁磷肥、过磷酸钙等,用于工业生产磷酸盐、杂质要求高的水溶肥等新型肥料制备、以及食品级磷酸盐制备时,需要用到纯度更高的黄磷路线热法磷酸或者湿法净化磷酸。而目前我国磷化工下游主要应用于磷化肥,消费占比超70%。
总的来看,我国磷化工产业目前发展处于转型期,大部分下游产品供需整体呈下降趋势。
以上数据来源于前瞻产业研究院《中国磷化工行业市场前瞻与投资战略规划分析报告》,同时前瞻产业研究院还提供产业大数据、产业研究、产业链咨询、产业图谱、产业规划、园区规划、产业招商引资、IPO募投可研、IPO业务与技术撰写、IPO工作底稿咨询等解决方案。
更多深度行业分析尽在【前瞻经济学人APP】,还可以与500+经济学家/资深行业研究员交流互动。