新浪财经

2022年辽宁省石油化工行业市场现状及发展趋势分析 辽宁省规上石化工业增速0.3%【组图】

前瞻网

关注

石油化工行业主要上市公司:中国石化(600028)、中国石油(601857)、东华能源(002221)、华锦股份(000059)、恒逸石化(000703)、荣盛石化(002493)、上海石化(600688)、华鲁恒生(600426)、康普顿(603798)、桐昆股份(601233)、万华化学(600309)、卫星石化(002648)、恒力股份(600346)、中化国际(600500)、海利得(002206)等。

本文核心数据: 辽宁省石化产业规模,辽宁省石化主要产品产量

1、辽宁省石化产业发展规划

近年来,辽宁省发布《辽宁省石化产业发展规划建议(2019-2035)》,包括石化产业发展现状和未来趋势。规划制定了八项石化产业发展规划,分别围绕高端化、一体化、绿色化、补短板、需求导向、专业化等角度对辽宁省石化产业发展进行规划。

2、辽宁省规上石化工业增速0.3%

2021年,辽宁省全年规模以上石化工业增加值比上年增长0.3%,占规模以上工业增加值的比重超过20%。大连恒力石化2000万吨/年炼化一体化项目、辽宁宝来化工轻烃综合利用项目等重点项目建设进展顺利。

3、辽宁省石油化工基地区域分布及发展情况

根据中国石化联合会石化工业园区工作委员会公布最新的化工园区统计数据,2020年底辽宁省共有石化园区21家,占全国石化园区总量的3.4%。其中,盘锦石油化工产业集群、抚顺精细化工产业园区、辽阳芳烃及化纤原料基地具有代表性。截至2020年底,盘锦市石油化工产业集群年原油加工能力达到2760万吨,同比增长3.5%,而抚顺精细化工产业园区与辽阳芳烃及化纤原料基地则聚焦于产业研发与创新。

4、辽宁省主要石化产品产量有所增长

辽宁省主要石化产品产量有所增长。2021年辽宁省原油产量1054.2万吨,同比增长0.5%;柴油产量260.7万吨,同比增长11.0%;汽油产量2091.8万吨,同比增长18.4%;煤油产量363.1万吨,同比下降11.3%;燃料油产量499.1万吨,同比增长48.8%。

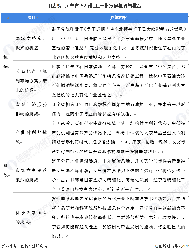
5、辽宁省石化发展面临机遇与挑战

目前,辽宁省石化产业的发展需要面对复杂的宏观经济形势、产能过剩问题、科技创新问题、市场竞争更趋激烈等问题的挑战。然而,近年来随着辽宁省在国家炼油、乙烯、芳烃项目联合布局中的定位逐步明确,同时《关于全面振兴东北地区等老工业基地的若干意见》等政策的发布,辽宁省石化产业的发展带来机遇。

更多行业相关数据请参考前瞻产业研究院《中国石油化工产业发展前景预测与投资战略规划分析报告》,同时前瞻产业研究院还提供产业大数据、产业研究、产业链咨询、产业图谱、产业规划、园区规划、产业招商引资、IPO募投可研、IPO业务与技术撰写、IPO工作底稿咨询等解决方案。

更多深度行业分析尽在【前瞻经济学人APP】,还可以与500+经济学家/资深行业研究员交流互动。

加载中...