【最全】2022年中国种子行业上市公司全方位对比(附业务布局汇总、业绩对比、业务规划等)
前瞻网
种子行业主要上市公司:隆平高科(000998.SZ)、登海种业(002041.SZ)、丰乐种业(000713.SZ)、万向德农(300462.SZ)、荃银高科(300087.SZ)、苏垦农发(601952.SH)等
本文核心数据:上市公司业务布局、业务业绩、业务规划
1、种子行业上市公司汇总
种子行业是以作物种子为对象,以为农业生产提供优良商品化种子为目的,以现代农业科技成果和管理技术为手段,集种子科研、生产、加工、销售和管理于一体的行业整体。种子行业位于农业产业链最顶端,是农业的核心资料。
种子行业上游为种子研发、育种采摘环节,中游为制种、销售环节,下游应用领域包括种植业、林业等。我国种子行业上市公司为隆平高科、登海种业、丰乐种业、万向德农、荃银高科、苏垦农发等。由于制种企业同时布局上游育种领域,育种、制种业务以种子业务营收方式呈现。
2、种子行业上市公司业务布局对比
上市企业中,隆平高科、登海种业、万向德农等种子业务的占比均较高;其中,隆平高科水稻、谷子、食葵种子业务全球领先,玉米、黄瓜、辣椒种子业务中国领先;登海种业在做大玉米种子产业化的基础上,不断拓展特用玉米、小麦、蔬菜、花卉等产业的发展;万向德农是黑龙江省第一家农业高科技类上市公司,专营玉米杂交种子。
注:万向德农种子业务占比为2020年数据。
3、种子行业上市公司业务业绩对比
截至2021年上半年,隆平高科、登海种业、万向德农等种子业务上的毛利率较高,分别达42.84%、40.33%与48.15%;种子业务营收分别达10.03亿元、4.06亿元与2.34亿元。
注:登海种业业务毛利率为玉米种业务数据;万向德农种子业务业绩为2020年数据。
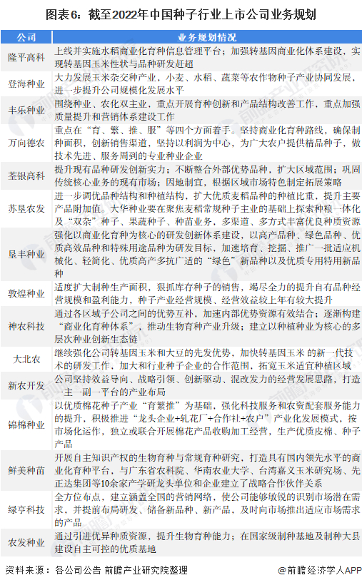
4、种子行业上市公司业务规划对比
业务规划方面,各企业主要规划内容包括:1)上线并实施水稻商业化育种信息管理平台;2)加强种子商业化体系建设;3)加强各类农作物种子协同发展,提升规模化水平;4)提升品种研发实力,开展育种创新工作;5)优化种子品种结构;6)从“育、繁、推、服”等四个方面着手,销售方面,推进与合作社、农户合作等。
以上数据参考前瞻产业研究院《中国种子行业市场需求预测与投资战略规划分析报告》,同时前瞻产业研究院还提供产业大数据、产业研究、产业链咨询、产业图谱、产业规划、园区规划、产业招商引资、IPO募投可研、IPO业务与技术撰写、IPO工作底稿咨询等解决方案。
更多深度行业分析尽在【前瞻经济学人APP】,还可以与500+经济学家/资深行业研究员交流互动。