新浪财经

利弗莫尔证券港股IPO专栏:高端物业管理提供商金茂服务价值研究

财联社APP

关注

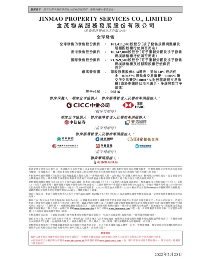
金茂服务 (00816.HK)

招股价:7.52-8.14港币

总市值:67.79亿-73.38亿港币

发售股数:101,411,500股(202,823手) 其中:公开发售股数10,142,000股(20,284手,可予重新分配最大为101,412手)

募资总额范围:约7.63亿-8.25亿港币

公开发售募资额:约0.83亿港币

联席保荐人:中国国际金融香港证券有限公司、HSBC Corporate Finance(Hong Kong)Limited

稳定价格操作人:中国国际金融香港证券有限公司

一手入场费:4,111.02港币

申购日期:2022年02月25日——2022年03月02日 09:29:59

交易日期:2022年03月10日 09:00:00

绿鞋机制:有(绿鞋金额:1.24亿港币)

同行业新股首日上市情况对比

2021年07月08日,朗诗绿色生活,主板上市,最新市值13.1亿,开盘涨幅+88.68%,收盘涨幅+41.51%!

2020年12月09日,华润万象生活,主板上市,最新市值924亿,开盘涨幅+38.12%,收盘涨幅+25.56%!

利弗莫尔证券承销分析

2019年06月19日,日照港裕廊,开盘涨幅+6.67%,收盘涨幅+166.67%!

2021年06月28日,森松国际,开盘涨幅+100.00%,收盘涨幅+258.87%!

一、公司简介

公司官网:www.jinmaowy.com

金茂物业服务发展股份有限公司是中国增长迅速的高端物业管理及城市运营服务提供商。根据中指研究院的数据,2018年、2019年及2020年公司在管物业的平均物业管理费显著高于物业服务百强企业的行业平均水平。根据中指研究院的数据,按服务范围、服务标准、服务收费三个维度的多项指标计,是行业领先的公司。公司的控股股东中国金茂是中国的顶级物业开发商。根据中指研究院的数据,公司为增长最快速的高端住宅物业组合之一提供全方位的优质物业管理及增值服务。公司亦管理并经营多元化且不断增长的商业物业组合(主要包括写字楼及购物中心)以及公共物业(如学校、政府设施及其他公共空间)。截至2021年9月30日,公司的在管总建筑面积约为23.2百万平方米。根据中指研究院的数据,中国物业管理行业的竞争极为激烈且高度分散。2020年,按在管建筑面积及总收入计,公司占中国物业管理市场的市场份额分别约为0.07%及0.15%.按每平方米收入计,公司于2020年在总部位于京津冀地区的物业服务百强企业中排名第五。按高端物业管理服务项目的在管建筑面积计,公司于2020年在北京物业服务百强企业中排名第二。

二、公司竞争力

(1)公司是中国领先且广受认可的综合物业管理服务提供商,重点聚焦核心城市;(2)凭借公司的控股股东中国金茂的支持,公司实现了强大的项目储备,并将继续利用高可见度及可持续的增长机会;(3)公司是高端物业管理服务市场的领导者,提供优质物业管理服务;(4)作为中国城市运营服务行业的先驱,公司完全有能力迅速拓展并进一步多元化公司的城市运营物业组合及服务;(5)公司的先进技术及数字化科技有助公司提供智慧物业管理;(6)有一支经验丰富、有远见及务实的管理团队以及一个完善的人才发展体系。

三、基本面分析

1.财务状况:截至2018年、2019年、2020年,公司收入由人民币574.5百万元增加至人民币788.3百万元,并进一步增加至人民币944.2百万元,复合年增长率为28.2%;同期年度利润由人民币17.5百万元增加至人民币22.6百万元,并进一步增加至人民币77.1百万元,复合年增长率为110.0%;由于公司对智慧管理系统的投入增加,导致社区增值服务的毛利降低,同期整体毛利率先降后增至24.9%.

2.业务策略:(1)通过各种渠道进一步扩大并多元化公司的在管物业组合,以实现规模经济;(2)持续聚焦于选择具有高增长潜质的主要城市,优化公司的优质服务并进一步提升公司的品牌知名度及影响力(3)进一步开发各种卓越的新型增值服务,以丰富公司的收入来源并提高公司的客户忠诚度;(4)持续提升公司的技术能力,从而提高服务质量及营运效率;(5)持续完善公司的人才培训及激励机制以支持公司的业务持续快速增长。

3.行业概况:根据中指研究院的数据,近年来,随着中国城镇化进程加快及人均可支配收入的持续增长,物业服务百强企业的在管总建筑面积及在管物业数目快速增长。根据中指研究院的数据,物业服务百强企业的平均在管建筑面积从2016年的27.3百万平方米增加至2020年的48.8百万平方米,复合年增长率为15.7%.同时,物业服务百强企业于2020年的平均在管物业数目为244处,自2016年以来的复合年增长率为10.1%.物业服务百强企业的市场份额从2016年的29.4%增加至2020年的49.7%.根据中指研究院的数据,在中国,物业管理服务费乃物业管理公司的主要收入来源。物业管理费可按包干制或酬金制收取。根据中指研究院的数据,按包干制收取物业管理费乃中国物业管理行业的主要收入模型,尤其是住宅物业,乃由于其简化了业主及住户就重大开支的集体决策流程从而提高效率,同时激励物业管理服务提供商优化营运从而提高盈利能力。根据中指研究院的数据,对若干项目(通常为非住宅项目)而言,项目整体以打包价形式收取物业管理费,而不参考任何建筑面积,亦是行业常规。根据中指研究院的数据,物业服务百强企业的物业管理服务收入已透过内生增长及外部收购而取得稳步增长。根据中指研究院的数据,物业服务百强企业的物业管理服务平均收入由2016年的人民币519.3百万元增加至2020年的人民币914.4百万元,复合年增长率为15.2%.

4.所得款项用途:(1)将用于有选择地物色与从事物业管理、城市运营服务及╱或社区运营的公司的战略投资及收购机会,并用于扩大公司业务规模及巩固公司领先行业地位,其中:(i)将用于收购、投资适合且与公司业务经营及策略互补的其他物业管理公司及城市运营服务上下游专业服务提供商或与其合作;(ii)将用于收购或投资提供与公司互补的社区产品及服务的公司;(2)将用于升级智慧管理服务系统及公司智慧社区及智慧城市解决方案的发展,旨在为公司业主及住户提供更便捷、更高质量的生活体验并进一步提高物业管理及城市运营服务的成本效益,其中:(i)将用于购买及升级部署智能设备及物联网设施的硬件;(ii)将用于发展智慧城市解决方案;(iii)将用于升级及维护公司的数字化管理及服务平台,尤其是「金小茂」系统和「回家」移动应用程序;(3)将用于进一步开发公司的社区增值服务,以使服务产品多元化并提升盈利能力,其中:(i)将用于开发公司现有社区生活服务;(ii)将用于开发现有室内装修平台服务、房地产经纪服务及社区空间运营服务;(iii)将用于扩张公司业务外展服务至提供新社区增值服务;(4)将用于营运资金及一般企业用途。

5.风险因素:(i)公司未必能够按计划或合理进度或有利条款获得新服务合约,且公司于往绩记录期间大部分在管物业由金茂集团开发;(ii)公司未必能按计划实现未来增长,而无法有效管理任何未来增长或会对公司的业务、财务状况及经营业绩造成重大不利影响;(iii)大量物业的物业管理服务合约终止或不获续签可能对公司的业务、财务状况及经营业绩造成重大不利影响;(iv)倘若公司无法控制经营成本、维持或提升盈利水平,公司的业务、财务表现及前景或会受到重大不利影响;(v)公司未必能够自客户收取全部服务费,因而可能产生应收款项减值亏损或经营活动现金流出;(vi)公司的业务运营及财务表现已经并且可能继续遭受COVID-19爆发的影响;(vii)公司在将收购业务与公司现有业务整合时或会面临困难及可能须就有关并购的商誉及其他无形资产计提减值;及(viii)由于并购,公司的过往经营业绩未必可作为公司未来表现的指标。

6.最高市值73.38亿港币,主板上市。

7.按招股价的最高价8.14港币计算,市盈率为77.10!

四、基石投资者

Keltic、康力电梯、广东科顺、中国联塑、千合基金

五、保荐人分析

中国国际金融香港证券有限公司

2021年06月16日,时代天使,开盘涨幅+131.21%,收盘涨幅+131.79%

2020年09月08日,农夫山泉,开盘涨幅+85.12%,收盘涨幅+53.95%

HSBC Corporate Finance (Hong Kong)Limited

2017年11月03日,晶苑国际,开盘涨幅+5.07%,收盘涨幅+5.20%

2020年11月19日,融创服务,开盘涨幅+0.00%,收盘涨幅+21.90%

加载中...