后资管新规时代,中小城农商行财富业务何去何从?
金融界
摘要:
经历三年资管新规过渡期,理财市场整体净值化转型进度完成较好,净值化比例在90%以上。但监管后续配套政策持续收紧,且理财公司逐渐成为理财市场主流,挤压以农商行为主的中小银行的发展空间,市场分化严重。同时,净值化运作成为完成净值化任务后银行普遍面临的难点和痛点。后资管时代,农商行的资管业务面临战略选择以及寻找转型破局的需要,成为其亟待思考和解决的问题。
一、后资管新规时代,资管业务竞争愈发激烈
(一)外部环境:监管政策引导理财业务发展
1.严监管,转型方向明确
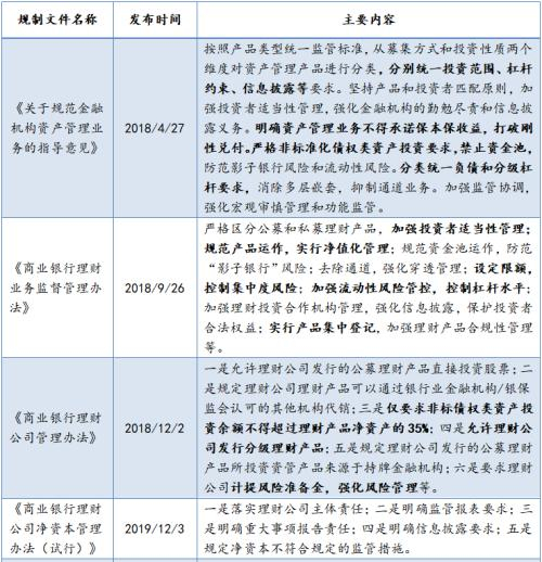
自2018年资管新规落地以来,银保监会等监管部门发布多项资管业务相关管理办法,推动银行理财规范运作、穿透管理、强化披露。从监管发布的相关管理办法来看,在银行方面聚焦于产品投资运作、风控合规、产品销售等多条线,在投资者方面聚焦于适当性管理、合规销售、信息披露等内容。新的监管导向对银行理财在产品管理、销售、投资、估值、风控等方面均提出了更高要求。
在监管的持续完善和指引下,银行转型方向逐渐明确。对外,银行需要快速适应监管导向,寻找资管业务转型破局;对内,银行需要优化运营管理,建设独立的核心竞争力。进入2022年全面净值化时代,净值化运作成为银行理财发展的主要难点和阻碍,一定程度压降产品发行数量、产品收益率和发行机构数量。
表1:2018年以来监管发布的重要资管业务和银行理财相关管理办法
资料来源:普益标准
2.监管再收紧,牌照资源稀缺
在银行理财业务转型发展中,一方面,监管本着“成熟一家,批准一家”的原则稳步推动银行理财公司设立,另一方面,部分银行在转型过程中过于追求规模扩张,忽视结构的稳定与优化,进而成为监管的关注对象。
2021年以来,监管发放理财公司牌照的速度放缓,仅批复了3家银行,严格把控牌照发放。多家银行提交申请后,较长时间内未收到批复。同时,监管对获批筹建的银行进行规范性调查,使理财公司的筹备期明显拉长,甚至长于一年。趋严的监管环境以及不够明确的成立标准,也为银行申请理财公司的前景蒙上了一层迷雾,尤其是以城农商行为主的中小银行,理财公司的牌照资源更显紧缺。
此外,监管部门通过银保监局陆续对中小银行发函或进行窗口指导,要求其持续压降间接投资业务、异地非标业务和地方金交所业务,部分地区的银保监局禁止城农商行新增理财规模,另有部分银保监局则对理财规模设定增速上限。其根源在于部分中小银行的投研能力和风控能力不足以支撑理财规模过快增长,理财业务发展的规范性有所缺失;异地非标、地方金交所等业务风险高发,出于风险管控以及加强属地经济服务力度,需要推动理财业务“回归本源”。收到通知的中小银行业务范围和投资范围受限,理财规模增速压缩。
以上均体现了监管以匡正银行的理财业务转型方向为主,推动银行设立理财公司是为服务于转型方向,若使得银行为了获取牌照而野蛮生长,并非监管乐见。
3.门槛较高,形成“赢者通吃”现象
从行业发展来看,设立理财公司的门槛亦成为中小银行的难点。硬性门槛要求理财公司的最低注册资本金为10亿元,而软性门槛则需要银行的非保本理财具有一定规模、风控能力较强,根据获批筹建理财公司的城商行的条件,其获批时总资产均在3000亿元以上、理财规模均在1000亿元以上。这些门槛对中小银行形成的资金压力和业务压力较大。
在此背景下,理财市场逐步分化。已成立理财公司的银行具有先发优势和政策优势,快速抢占理财市场份额,头部聚焦效应明显,形成“赢者通吃”现象。尾部的中小银行差距较大,处于进退两难的困境。2019-2021年,新发非保本理财产品的银行机构数量逐年下降,2020年和2021年末机构数量同比下滑20%和66%;非保本理财产品存续数量也呈下降趋势,2020年和2021年末产品数量同比下滑36%和12%。其中,截至2021年三季度,银行的理财存续规模较年初仅增长8%,而理财公司的理财存续规模较年初增长105%。可见,一方面部分银行主动退出理财市场,不再新发理财产品;另一方面,未设立与已设立理财公司的银行在理财市场上形成两级分化,无论前者是否仍以设立理财公司为目标,理财业务均被逐步挤压。
图12019-2021年新发理财产品的银行数量(左)、非保本理财存续规模(右/万亿元)和数量及(个,右轴)
资料来源:普益标准
(二)内部建设:中小银行净值化运作任重道远
1.全国理财业市场现状
截至2021年末,全国商业银行非保本理财产品存续余额为28.56万亿元,非保本理财产品存续数量为51,742款,同比下降3.56%。从20家已开业的理财子公司(不含合资理财公司和获批筹建但未开业的理财公司)来看,其资管业务的发展和调整从业务前端到后端多向发力,前台聚焦产品谱系完善、投研能力升级和渠道拓展,中后台则重视科技赋能与系统投入、独立的估值清算和风险控制能力。
(1)产品端:以固收类产品为基石,构建多维度产品谱系
从理财公司的产品体系来看,头部理财公司的产品体系在以固收类为主体的基础上,已实现现金管理、固收、固收+、权益类和商品及衍生品投资的全品类布局,区域性理财公司则凸显差异化战略,立足自身特色发挥比较优势,在进行多元化产品规划的基础上,推出“专精特新”主题产品和创新产品。2019年以来,固收类产品占比上升5.7%至2021年的91%,维持其核心地位不动摇;权益类产品和混合类产品占比分别上升3.2%和1.7%;1个月以下短期限产品和1年以上长期限产品占比分别增长1.53%和21.49%,其余期限产品占比减少;三级及以上中高风险产品占比增长7.89%,中低风险产品占比减少。均体现多维度产品体系处于持续开发与优化中。
(2)投资端:横向加强同业合作,纵向重塑投研体系
为弥补银行在自主投研能力的短板和弱项,一方面,银行及理财公司通过优化组织架构、人才引入、系统投入等方式培育独立的投研体系,重塑自主投研能力;另一方面,通过FOF/MOM模式和投顾模式引入外部机构的投研能力,提高宏观经济研究、大类资产配置策略研究的水平。2020年-2021年3季度末,投向固收类和权益类资产的资金占比分别下降4.1个百分点和3.5个百分点,投向基金的资金占比上升0.3个百分点,体现资产配置多元化,权益的间接投资有所提升。
(3)营销端:线上和线下营销并重,直销与代销双轮驱动
银行立足具有传统优势的物理网点,推动网点智能化升级、加强生态场景建设、丰富主题活动,为自营和代销产品创建了良好环境。其引入和本行互补的他行产品,成为直销产品的有效补充,能够满足客户的差异化需求。同时,银行及理财公司加快推动线上营销渠道的搭建和拓展,深化轻型银行路线,通过网站、APP、企业号、理财经理微信等移动端大力开展营销工作和部分投教工作,提升客户线上理财的体验感和便捷度,既可以突破地域限制、降低获客成本,又可以吸引以中青年为主的非传统客群。其中,在理财公司中,兴银理财的代销渠道数量最多,高达48家。
(4)运营端:人才为本,科技为矛,风控为盾
一方面,人力和科技为资管业务的发展进行双重资源赋能,支持独立的资金运作、投研、估值清算等业务运转,并推动各业务条线高效融合发展。体现在银行及理财公司逐渐重视人才团队建设,集中搭建分级理财经理团队、投研团队、风控团队、科技团队等核心队伍,多数理财公司在组织架构改革中,除了细化、扩充前中后台岗位,业务重心偏移中后台的风控和系统建设;另一方面,健全的风控内控体系则成为业务管理板块的有效支撑,理财公司通过完善风控制度和流程,内嵌关键风险指标,加强定期风险监测,细化全面风险管理,及时发现和整改业务增长中的风险点,是支撑人才和科技所带来的业务快速增长的盾牌。
2.银行净值化运作的主要难点
(1)需求端:大资管时代竞争加剧、百舸争流
当前,由于经济快速发展和人口结构变迁,居民财富管理需求、理财意识和理财知识储备发生了深刻的变化,对各类资管机构的产品和服务也提出了更高要求。但就目前而言,资管产品存在同质化竞争问题,资管服务未摆脱固有范式,尚不能为投资者提供个性化、差异化的定制产品和服务。“资管新规”及其配套政策的出台,迫使资管机构开始向财富管理转型,同时也打破了不同资管机构之间的竞争壁垒、降低了投资门槛,资管业务驶入财富管理新赛道的同时,不同资管机构之间竞争加剧、抢夺市场。
从具体需求来看,一方面,我国经济处于“三期叠加”时期,经济发展承压,“十四五”规划将实体产业结构性改革放在突出地位,也将金融业服务市场主体和重大项目列为重要任务,传统产业转型和新兴产业布局,均需要巨大的资金体量撬动。实体企业既是银行理财的重要投资者,也是理财产品权益资产配置的重点领域。因此,机构需求日益突出,由于产业特点和发展阶段不同,机构需求也相对复杂,需要银行理财通过定制型服务对机构需求进行拆解,满足企业持续经营管理中多元化的金融服务需求。同时,高净值财富人群日益增长,在财富管理以外,还具有财富安全保障和财富传承等需求。资管机构需要重塑业务模式,引入和创新多种资管产品,围绕客户个性化需求,为其实现家庭财富的保值增值。
另一方面,经济下行压力加大,流动性充裕和低利率环境下高收益资产获取难度增大,叠加监管收紧,房产、钢铁等周期传统项目成为银行理财资产端回避的领域,债权类、权益类、项目类资产均出现“资产荒”现象;出于避险心态,投资者也更加谨慎,风险较低、收益稳健的产品成为投资者的首选。对银行理财而言,寻找AA+及以上优质资产和高效投资运作成为提高理财产品吸引力的关键,而优质资产也需要等待和把握市场轮动过程中的投资机会,才能在竞争加剧、经济环境不佳的背景下,找到资管业务转型的突破口。
(2)供给端:净值化运作发轫之始、任重道远
在监管逐步放开,外延资管服务边界的同时,监管对资管机构转型的要求也逐渐收紧,既要规范运作,又要精细化管理,塑造业务转型发展的核心竞争力。进入2022年,银行等资管机构应监管要求初步完成净值化转型后,净值化运作及其配套要素成为资管机构决胜千里的关键点。
从银行内部来看,净值化运作存在以下挑战:一是固收类产品仍占据绝对主体,权益类、混合类产品结构性调整较小,且产品设计单一、创新力度不足,不能深入贴合投资者需求,产品体系仍需健全和完善;二是投资端集中于固收类和非标资产,权益、基金、衍生品等资本市场可挖掘潜力巨大,需要加强宏观和微观研究、加快建设信评体系、挖掘资本市场优质标的,降低净值波动,提升获取超额收益的能力;三是对高净值和机构客户的需求把握不足,不能提供定制化的资产管理和财富管理服务,如何理顺销售、产品、定制服务之间的逻辑,基于强大的投资运作能力,提供财务分析、税务筹划等财富管理服务,需要健全的产品体系和专业的投研能力保驾护航;四是人才队伍和专业技能难以满足净值化运作要求,银行应加快补齐各业务条线的组织架构和重要岗位,完善人才培育和激励机制,最大化发挥人才的价值,激发人才奋斗的活力;五是投资者教育需时间积淀,银行可以通过定期举办各类投教活动,强化投资者教育,引导投资者认识金融资产配置的重要性,提高对净值型产品的接受度,树立正确的投资理念;六是加快金融科技生态建设,利用大数据、人工智能、云计算等手段,通过系统和模型建设协调运营管理,同时提高对客户的精细化管理和服务。
(三)资管业务转型压力:以长三角为例
1.理财业务发展概况
长三角地区理财业务发展蓬勃,高于全国平均水平。长三角地区自古以来便是中国经济发展水平较高的地区,截至2021年末,其三省一市经济增长情况与全国保持同步,GDP增速均高于8%,处于全国范围领先水平。相对应地,长三角地区的理财业务发展较为蓬勃,同样高于全国平均水平。从参与机构数量上看,截至2021年末,长三角地区共有119家银行发行产品,占全国发行产品的银行总数近四成,可谓为理财市场的主力军。从产品发行数量上看,长三角地区共发行理财产品1.55万余款,占整个银行理财市场的22.95%,为全国理财市场增加产品供应量作出较大贡献。
发行机构数量锐减,区域内头部效应渐显。一方面,和全国情况相同,由于注册资本、业务规模、组织架构、净值化转型进度等显性和隐形门槛,以及监管控制中小银行的理财规模增速,长三角地区发行理财产品的银行机构数量逐年减少。截至2021年三季度,参与银行理财市场的机构数量为119家,较2019年末减少36家。
另一方面,在理财市场分化之下,头部聚集效应更加明显,区域性银行或加快理财公司的筹建脚步,或主动放弃理财业务。截至2021年三季度,119家发行和存续理财产品的银行,占长三角地区内305家区域性银行的39%。其中,非保本理财规模超500亿的有8家,分别为:上海银行、江苏银行、南京银行、宁波银行、杭州银行、徽商银行、上海农村商业银行和苏州银行。8家银行的非保本理财规模合计为2.29万亿元,占长三角地区非保本理财规模的86%;已开业的理财公司有5家,分别为:杭银理财、徽银理财、宁银理财、南银理财及苏银理财,5家理财公司的净值型理财存续规模达1.62万亿元,占长三角地区净值型理财存续规模的53%。
图2长三角地区理财市场两极分化、头部效应明显
资料来源:普益标准
区域性银行申请牌照受限颇多,业务发展承压。从目前全国理财公司的设立情况看,注册地集中于北京、上海及深圳三地,考虑到理财公司注册地的选择受到当地对人才的吸引力、子公司业务开展的便利性、当地政策支持,以及与母行战略布局的匹配度等因素影响,在未有明确监管限制的条件下,理财公司注册地可能会继续集中于部分经济发达城市或者区域,给地方监管带来一定压力,地方监管会对当地第二家理财公司牌照的申请更加谨慎。目前,在长三角地区已有5家银行取得理财公司牌照、1家银行获批筹建的情况下,对于已有牌照的城市及其他经济欠发达城市,区域性中小银行获取牌照的难度直线提升。
2.头部理财公司的业务情况
截至2021年三季度,长三角地区的5家理财公司的非保本理财规模合计为1.62万亿元,净值型进度均为100%。非保本理财规模同比增长位于16%-34%区间内,远高于全国水平,理财业务发展势头良好。按非保本规模排序,江苏银行位列第一,超过4,000亿元。
图32021年末长三角理财公司非保本理财规模(亿元)
资料来源:普益标准
在产品体系方面,长三角地区的理财公司基本构建了涵盖现金管理类、固收类、固收增强、权益类、混合类的产品体系,较为健全的产品体系对打造明星产品和吸引投资者形成品牌效应。产品投资周期横跨短、中、长期,运作模式包含周开、月开、季开、年开和封闭式等,风险等级从低到高均有涉猎,公募、私募齐头并进,能够满足具有不同风险偏好、流动性需求和投资能力的投资者。
表1长三角地区理财公司的产品体系举例
资料来源:普益标准
在风险管理方面,各家理财公司基于独立于母行的风控体系,建立了风控部门、专门岗位和人才团队。在不断健全风控制度和流程之外,理财公司重视对投资端的风险控制,对不同资产市场建立对应的筛选标准。如宁银理财对货币和债券资产设置保证担保、不动产质押、动产质押、收益权分级、政府信用5条风险控制措施,苏银理财除了上述5条措施外,另设置权利质押、资产回购承诺、银行信用和止损线,保证了产品收益风险可控。各家理财公司均计提风险保障金,建设风险监控指标和应急预案,对业务运转中的风险事件起到了良好警示和防控作用。
在系统建设方面,5家理财公司均实施金融科技转型战略,加强创新性研究与应用的科技投入,覆盖零售、批发、风险等各个领域,科技赋能水平逐步提升。同时,注重引入复合型金融科技人才队伍,加速建设数字化银行和智能化银行。同时,立足于银行特色和发展需求,在渠道建设、产业触达、产品创新、信息安全等方面各展所长。
表2长三角地区理财公司的系统建设情况举例
资料来源:普益标准
二、市场需求持续旺盛,代销业务成为新“蓝海”
除监管引导和机构运营角度外,市场需求的多样化发展、投资者对服务专业化要求的日益提升,也对中小银行开展投资者服务带来了巨大的挑战。伴随我国社会经济的稳步增长,居民财富增长速度加快,客户理财需求持续旺盛并呈现多样化、个性化的演变,对机构的专业能力也提出了更高的要求。对于中小银行而言,受限于监管约束与自身禀赋,自营理财产品与服务难以完全覆盖客户的多样化需求。这样的背景下,加速推动代销业务,布局财富管理市场便成为了绝大多数中小银行思考的重要方向。
(一)零售端客户对稳健理财产品需求旺盛
1.国内宏观经济持续向好,居民理财需求不断释放
国内经济持续向好,居民财富增长加快。2021年作为“十四五”开局之年,全年国内生产总值达1,143,670[1]亿元,按不变价格计算,比上年增长8.1%。在宏观经济持续向好的基本前提下,我国居民财富增长加快,个人可支配收入呈现稳步上升趋势。国家统计局发布数据显示,2021年第四季度,全国居民人均可支配收入35,128[2]元,比上年名义增长9.1%。
我国居民房产配置比重相对较大,未来仍有进一步释放空间。从各国居民资产配置结构来看,对比美日等发达国家和地区,我国居民资产配置结构中,房产占比过大。但随着国家经济的持续发展和人口结构的不断变化,在国家“房住不炒”的监管导向和鼓励金融创新的背景下,不动产投资的吸引力有所下降,大多投资者已经开始将资金投向由房地产转向金融类资产。在此趋势下,未来我国居民对长期稳健投资回报的金融产品的需求将进一步释放。
图4中国与美国居民资产配置结构对比
资料来源:各国政府公开数据,普益标准整理
2.长三角地区高质量发展,零售客群潜力巨大
具体至长三角地区,其独特的经济环境和政策支持力度,促使社会发展质量显著领先于全国平均水平,无疑也影响着本地居民的资产配置结构。近年来,在长三角一体化战略格局下,长三角经济区陆续出台《关于进一步加快上海国际金融中心建设和金融支持长三角一体化发展的意见》、“示范区金融16条”、长三角G60科创走廊等多项经济发展规划及政策。这些政策在促进长三角地区经济社会发展的同时,也为居民投资需求的快速增长奠定了良好的基础。
长三角地区经济增速整体高于全国。2014年以来长三角地区三省一市经济增长趋势与全国保持同步,但经济增长速度整体高于全国平均。即便在2020年疫情加剧经济下滑的态势下,长三角地区整体经济增速仍高于全国经济增速近1个百分点。从人均GDP来看,截至2021年末,上海、江苏、浙江和安徽人均GDP分别为17.38万元、13.73万元、11.37万元、7.04万元,除安徽省外,其余三省市人均GDP均远高于全国人均GDP水平,上海市人均GDP更是高出全国人均GDP水平的两倍之多。
图5 2014-2021年长三角及其他地区GDP走势图
资料来源:国家统计局,普益标准整理
长三角地区客户资产配置结构仍有优化空间。进一步对比全球主要国家及地区高净值人群、中国国内居民及长三角地区高净值人群的房产在整体资产配置中的占比可以发现:长三角地区高净值人群的房产占比显著低于国内居民的房产占比,其投资资产相对更加多元。但相对于全球主要国家及地区高净值人群的资产配置,长三角地区高净值人群的房产投资占比仍有进一步优化的空间。
图6全球主要国家及地区高净值人群房产投资占比
资料来源:普益标准整理
长三角地区客户财富管理以保障未来资金需求为首要目标。普益标准调研数据显示,保障预防性的资金需求成为长三角地区客户最主要的财富管理目标。从其细分类别来看,满足未来特定资金需求(如养老、育儿、投资等)相比应对未来不确定性(如健康、家庭、收入、经济环境等)成为长三角地区客户更为普遍的财富管理目标,有这两类目标的人群占比分别为65%和57%。基于此可以推测,长三角地区的客户群财富管理以保障未来生活水平为首要目标,更加关注财富的稳健保值增值。
图7长三角地区高净值客户财富管理目标
资料来源:普益标准整理
整体而言,随着社会经济的高质量发展,居民财富不断增长,资产配置结构不断优化,居民对风险收益相对稳健的金融产品的需求将持续旺盛。
(二)投资者对服务专业化的要求日益提升
银行理财作为除储蓄存款外最重要的居民金融资产配置品种,在过去数年间为居民财富保值增值做出了巨大贡献。经过不断的市场教育,居民理财的专业意识逐渐增强,对服务专业化的要求也日益提升。
在以往“刚性兑付”预期的背景下,收益率是理财投资者选择产品时非常看重的要素,特别是对于传统预期收益型理财产品,各家产品同质化趋势比较明显,投资者仅通过预期收益率和期限来选择产品。但随着理财产品进入了“真净值时代”,越来越多的投资者开始关心理财产品具体如何投资运作,机构服务的专业性已经成为投资者选择银行理财产品的重要依据。在银行理财产品“真净值”的背景下,以专业化的金融服务践行“卖者尽责、买者自负”的理念,充分保障投资者权益,才是银行理财的立足之本。
根据普益标准对长三角地区投资者的调研数据,根据在选择财富管理机构时,长三角地区投资者明显更加关注投资组合风险与收益的管理能力,其次是提供金融服务或交易的渠道以及投资标的资产种类和策略的可选择性。其次,机构在财富增值方面的能力、私密保护能力和品牌地位也是长三角地区投资者在选择机构时的重要考量依据。银行作为最主要的财富管理机构之一,投资者对于银行的投资组合管理能力、产品创设能力、渠道管理能力等方面都提出了更高的要求。
图8 长三角地区投资者选择财富管理机构时的关注重点
资料来源:普益标准整理
(三)代销业务正当时,各类银行齐发力
居民理财需求不断释放为银行理财带来了广阔的发展空间,但在客户资产配置需求日益多样化、投资者服务难度加大的背景下,单个机构的产品线与服务难以完全匹配客户需求。为了给客户提供更丰富的产品和更专业的服务,各类银行纷纷通过代销方式,建立能够适应市场需求变化的产品体系,银行代销业务迎来了发展高潮。
1.银行代销业务开展如火如荼
就代销银行理财产品而言,2021年全市场代销银行理财产品数量达到了20,683款,较2020年增加了12,053款。从代销机构来看,2021年股份制商业银行代销理财产品数量占全市场代销银行理财产品数量的32.85%,保持市场领先地位;城市商业银行代销银行理财产品数量大幅增长,数量占比升至30.78%,成为银行理财代销市场的主力军。
图9 各类银行代销银行理财产品数量(款)
资料来源:普益标准
除了代销银行理财产品以外,银行还积极代销基金、保险、券商资管等其他资管产品,加速推进代销业务的发展。中国证券投资基金业协会公布的2021年四季度基金代销机构公募基金保有规模数据显示,银行仍是公募基金代销的主力军,其股票+混合公募基金保有规模和非货币市场公募基金保有规模占总规模的比例均超过50%。在公募基金保有规模前100名机构中,共有31家银行上榜,其中包含14家城、农商行。从保有规模来看,宁波银行、上海银行、北京银行的公募基金总保有规模最大,均超过500亿元。从增速来看,大部分上榜的城、农商行大多有10%以上的增幅。
图10 城、农商行公募基金总保有规模[3](亿元)及增速
资料来源:中国证券投资基金业协会,普益标准整理
2.代销业务为银行开拓了新的收入增长空间
整体来看,代销业务占用银行资本金较少,能够以低成本付出,带来可观业务收入,可成为商业银行业务创收的发力点。据招商银行2021年3季度报告披露,其财富管理手续费及佣金收入达到296.74亿元,同比增长25.75%。其中,代理基金收入103.67亿元,同比增长24.92%;代理保险收入72.96亿元,同比增长37.95%;代理信托计划收入61.63亿元,同比增长5.78%;代销理财业务收入达45.94亿元,同比增长42.41%,代销业务收入已然成为其非利息收入一大亮点。
随着我国经济转型及产业结构化调整,经济发展步入新常态,银行资产质量承压,同时在净息差不断收窄趋势下,“轻资产”、“轻业务”、“轻运营”轻型化转型越来越受到商业银行的重视。轻资本业务布局力度的加大有望降低对杠杆经营和本消耗的依赖,打破资本约束的天花板,拓展收入空间,提升盈利水平。代销业务作为轻资本业务中易开展、高增长的业务模式,能够为商业银行带来收入增长的新空间。
(四)中小银行开展理财产品代销业务的优势
手握大量优质、忠诚的本土客户的中小银行在从事自营理财业务时,因受制于监管约束和自身禀赋,自有理财产品品类往往相对单一,单靠自身的资产管理能力难以提供多元化的金融产品以满足客户的财富管理需求。而通过代销其他银行或者理财子公司的产品,中小机构能够更好地完善自身产品种类不全的劣势,填补未来自身无法发行产品后客户的理财需求。
目前,中小银行发展代销业务同时具有监管优势与区域优势。具体而言:第一,监管规定的理财产品代销机构包括其他理财公司、商业银行、农村合作机构、村镇银行、农村合作信用社等吸收公众存款的银行业金融机构,代销业务尚未对互联网代销平台、券商、基金公司开放。因此,对于中小银行而言,在监管未进一步放开代销机构的情况下,抓住政策窗口,提前布局赛道,能够快速适应市场;第二,中小银行深耕当地,在本地区拥有较高的影响力,客户忠诚度高,且受到当地政府支持,有利于其建立稳定的代销合作关系,更好地服务当地客户。
面对后资管新规时代激烈的市场竞争,中小银行应充分发挥自身优势,抓住窗口机遇,大力布局代销业务,在有效规避自身能力短板的同时,共同分享资管市场新“蓝海”,创造新的利润增长点。
三、面对挑战,农商行财富业务该如何破局与创新
基于资管业务竞争日趋激烈,投资者理财需求日益复杂,且中小银行的内部净值化运作非一蹴而就,理财业务的发展压力较大,发展战略选择成为关键。随着《商业银行理财子公司理财产品销售管理暂行办法(征求意见稿)》出台,促使银行的渠道建设、产品规范性和代销对接端口建设均逐步提升。同时,第三方互联网平台退出理财产品代销市场,银行收回理财产品的代销主动权。同业代销成为以农商行为主的中小银行的较好选择,也为中小银行在理财业务发展中应进行的内部优化和提升争取了时间和空间。
由此,未来中小型金融机构或将进一步转向代销业务,深耕区域市场。2017年末,我国共591家银行业金融机构自主发行理财产品,随后在资管新规的影响下逐年减少。根据《中国银行业理财市场半年报告(2021年上)》数据,截至2021年6月,仅有325家银行业机构发行理财产品,这其中还重复统计了21家同时通过母行和理财子发行产品的机构,4年时间里共缩水接近一半。锐减的理财产品发行机构中,几乎全部是农村金融机构。2017年超过450家农村机构发行了理财产品,截至2021年6月该数字骤减至155家,退出理财市场的农村机构占据所有退出银行机构的95%,农村金融机构的理财产品存续规模也在四年内从1.57万亿下降至1.05万亿。随着大型银行理财子公司加速抢占市场份额,自主发行理财产品的农村金融机构数量或将加速下探。
从数据当中可以直观地看到中小银行正逐步退出理财产品发行市场,主要是因为中小型银行在发行净值型产品时面临自身体量限制、投研能力限制、资产投向限制等问题等多重困难。在此背景下,中小型城商行和农商行将热情转移到了产品代销,通过代销获取价值。根据《商业银行理财子公司管理办法》的相关要求,理财公司仅能代销本行理财公司的理财产品和他行理财公司的理财产品,而银行业金融机构可以对本行理财产品、他行理财产品、本行理财公司的理财产品、他行理财公司的理财产品进行代销。商业银行等银行业金融机构相比于理财公司在代销业务上仍然有赛道优势,中小型银行更是可以利用这一点进行破局,获取价值。下文从机构与产品两个维度建立并完善了代销业务的筛选体系,为中小银行开展代销业务提供具体的机构及产品筛选路径。
(一)机构白名单建立
首先对发行机构进行定量分析,发行机构的评价可从三方面展开,一是发行机构的资产管理规模,资产管理规模又可从以下几个分指标进行考量,发行机构发行产品的募集规模,发行产品的数量及产品类型的丰富程度。通过衡量发行机构的资产管理规模指标,可刻画发行机构的资产管理能力及市场占有率;二是发行机构的投研实力,投研实力可从以下几方面进行考察,投研人员的学历水平,从业年限,持证数量及前中后台工作人员人数等要素。机构的投研实力是产品发行的核心竞争力,可最大程度的避免产品发行后的“爆雷”风险;三是发行机构的产品管理能力,包括过往产品绝对收益水平、超额收益水平、收益达到业绩比较基准比率等方面。通过衡量发行机构的业绩实现占比及超额收益水平等指标,可量化发行机构产品的业绩表现水平,从一定程度上可观测该发行机构产品的收益波动是否可控、收益率水平高低以及业绩实现水平能力等。通过对上述提及的发行机构的能力指标进行量化后,建立合作机构白名单,避免因合作方能力不足而造成的一系列的外部风险。
表3机构筛选评价指标介绍
资料来源:普益标准
(二)优质产品池筛选
在代销产品筛选分类层面,考虑从机构类型、风险等级、产品类型、期限类型等维度进行细分。首先从客户的理财需求出发,根据投资者不同流动性及风险偏好挑选出目标产品分类,如满足高流动性的现金管理型产品,满足稳健收益的固收类及固收加类产品以及满足高风险高收益偏好的混合类及权益类产品。其次再结合银行自身的战略定位及自身产品线情况,初步构建出代销产品分类筛选体系。
图4理财产品分类筛选体系
资料来源:普益标准
综上所述,对于以农商行为主的中小银行,一是面临双重市场激烈竞争和内部结构性矛盾。从外部环境来看,监管收紧、竞争加剧,叠加市场供需不平衡,业务发展面临挑战;从内部体系来看,净值化运作需要从产品端、营销端、投资端和运营端四大端口发力,业务结构化转型道阻且长。二是面临市场环境多变和客户需求复杂的境况。从长三角地区来看,新富人群和财富管理需求增长的同时,投资者对专业性服务的要求也在同比提高,净值化运作的挑战和机遇并行,压力与动力同在。基于监管导向,代销业务能够快速适应市场需求,或成为农商行业务转型的突破口。由此,为规范和支撑代销业务有序发展,中小银行需从建立白名单和产品质量筛选两大方面入手,制定内部标准,找准优质产品,搭建对接桥梁,做好风险隔离,从而在保障和增长理财业务规模的同时,积极加强自身内功修炼,强化助推地方经济发展的使命担当。
[1]数据来源:2021年国民经济运行情况新闻发布会。[2]数据来源:国家统计局。[3]公募基金总保有规模为股票+混合公募基金保有规模和非货币市场公募基金保有规模之和。
作者:普益标准研究员张楚惠秦婧 余雅琴