【中金固收·信用】详解券商次级债
中金固定收益研究
2021年以来,对非金融类企业信用风险的担忧使得投资者的投资策略由“信用下沉”转向“品种下沉”,具有品种溢价且违约风险相对可控的金融机构次级债品种成为投资者的票息追逐对象,市场关注度明显提升。本文聚焦于券商次级债,通过对券商次级债的发展沿革及监管规则、历史供给及存量结构、主要条款、利差走势回顾及投资价值分析等方面的梳理,为投资者提供参考。
摘要
券商次级债的出台背景、发展沿革及监管规则
证券公司次级债相关监管规则的首次出台是在2005年证监会开展证券公司综合治理工作期间,不过当时的次级债概念中仅包含“次级债务”,对“次级债券”未有明确定义。2012年12月证监会发布《证券公司次级债管理规定》引入次级债券概念,扩充了证券公司次级债的内涵,并缩短了对长期次级债的期限要求,不过文件规定证券公司次级债券只能采用非公开发行方式。2020年5月证监会修改《证券公司次级债管理规定》,允许证券公司公开发行次级债券,同时增加支持证券公司发行减记债等债券品种的条款。
券商次级债的历史供给及存量结构
自2013年第一支券商次级债“13民族债”发行以来,2014年和2015年券商次级债的发行规模呈倍数增长,2015年供给达到年度高峰。2016年以来随着发行量下降和到期压力上升,净增大部分年份为负。2021年在公募券商次级债发行的带动下,发行量和净增量分别达到历史第二高、第三高的年度水平。分发行方式来看,公募券商次级债自2020年出台以来发行量快速增长,而私募券商次级债2021年发行量同比缩减77%且自2017年以来绝大多数年份存在较大净融资缺口,公募债对私募债的替代趋势明显。分是否为永续债来看,券商次级债的发行以非永续债为主,不过2020年以来券商永续次级债的发行量有所增长。分主体评级来看,券商次级债的发行人集中在AAA评级,近年中低评级发行量更是逐年走低。中低评级券商次级债绝大多数为私募债,公募债中仅有2支发行主体评级为AA+,其余全部为AAA。截至2022年1月末,券商次级债的存续余额为5734亿元,其中公募和私募占比分别为51%和49%,非永续和永续占比分别为76%和24%,AAA评级占比达95%。
券商次级债的主要条款梳理
《证券公司次级债管理规定》中仅规定券商次级债的清偿顺序在普通债之后,对于其他条款未有硬性要求。从实际发行情况来看,截至2022年1月末共有725支券商次级债发行,其中478支不带任何特殊条款,占比66%,其余券商次级债附带的特殊条款包括赎回、调整票面利率、回售、可续期选择权、利息递延权、有条件赎回、交叉保护、偿债保障承诺、经营维持承诺等。
区分债券是否永续来看:(1)券商非永续次级债可能包含的特殊条款主要包括赎回权、回售权、调整票面利率等。其中赎回权通常与调整票面利率条款搭配出现,体现为对发行人不行使赎回权的票息跳升惩罚;回售权的设置与非金融类信用债一致,一般与调整票面利率条款搭配,赋予投资者将债券按面值回售给发行人的权利;对于同时包含赎回权和回售权的券商次级债,行权日通常为同一天,发行人先公告是否行使赎回权、以及若不行使赎回权是否调整票面利率,投资者再选择是否回售。(2)券商永续次级债基本均包含可续期选择权、利息递延权和利率跳升机制,跳升幅度均为300bp。部分券商永续次级债包含有条件赎回权,赋予发行人在税务政策或会计政策变更时赎回永续债的权利。(3)交叉保护、偿债保障承诺和经营维持承诺三种条款属于投资者保护条款,与债券是否永续关联不大。
区分发行方式来看,公募券商次级债的条款设置较为统一而私募券商次级债更为灵活,两者的差异主要体现在非永续次级债上。公募券商非永续次级债均不含赎回权、回售权、调整票面利率等条款,而私募非永续次级债可以包含这些条款。公私募永续次级债的条款差别不大,基本均包含可续期选择权、利息递延权以及调整票面利率条款等。
银行资本债和券商次级债虽然都属于金融机构次级债,但在条款设置方面却存在较大差异。银行资本债条款设计限制严格,而券商次级债的条款设计相对灵活,硬性要求不多,尤其是私募发行的券商次级债,条款设置较为多样。具体对比来看:(1)券商非永续次级债和银行二级资本债条款上的共同点包括清偿顺序均劣后于普通债务、均有明确到期日、均可用于补充发行机构的资本(不过期限在1年以内的券商次级债不计入净资本),在期限要求、发行方式、赎回权设置、利率跳升机制、回售权设置、损失吸收条款、担保情况、计入资本比例等方面则存在不同。银行二级资本债由于行使赎回权需满足一定要求、不得含有利率跳升机制及其他赎回激励、必须含有减记或转股条款等,次级属性明显更强,历史上未行使赎回权的银行二级资本债占比也高于券商非永续次级债。(2)券商永续次级债和银行永续债的共同之处包括清偿顺序上的劣后性、没有明确到期日、均未设置回售权及担保增信、以及均可用于补充发行机构资本等,不过行使赎回权须满足一定条件、不得含有利率跳升机制及其他赎回激励、可以无条件取消派息且不构成违约事件、必须含有减记或转股条款等使得银行永续债相较券商永续次级债具有更强的次级属性和股性特征。相较于银行永续债,券商永续次级债在条款设置上其实与一般企业永续债更为接近。两者的最主要区别在于,券商永续次级债具有清偿顺序上的劣后属性,且从公募券商永续次级债的条款看,偿付顺序在次级债务之后,而一般企业永续债的清偿顺序可以等同于普通债务,也可以劣后于普通债务,而且由于非金融企业除永续债以外没有其他形式的次级债务,不存在清偿顺序较次级债务更为劣后的情形。
券商次级债的利差走势回顾及投资价值分析
我们采用自2019年以来每个月末剩余期限1-10年的无担保券商次级债作为样本,对券商次级债相较于国开债的利差进行分析。从统计结果来看,券商次级债利差走势可分为以下几个阶段:(1)2019年上半年私募券商永续次级债利差整体较为平稳而私募券商非永续次级债利差整体呈压缩趋势。(2)2019年7月-2020年2月私募券商永续次级债的利差逐月压缩,可能由于在机构加大对收益率尚可资产的挖掘力度的背景下,券商永续次级债成为了部分投资者博取相对价值的品种,而私募券商非永续次级债的利差整体保持平稳。永续次级债相较于非永续次级债的利差已基本收敛至0。(3)2020年3-8月市场利率呈现“V型”走势,私募券商次级债由于收益率调整幅度不及利率债,利差先被动走扩后又被动压缩。9-10月利差相对稳定。(4)2020年11-12月受永煤违约影响各类型券商次级债利差均出现明显走扩。(5)2021年以来对非金融类企业信用风险的规避使得投资者转向“品种下沉”的投资策略,公私募券商永续次级债和公募券商非永续次级债的利差均呈现明显的收窄趋势,永续次级债的利差压缩幅度更大。私募券商非永续次级债的利差则受到华融证券个券影响,4-6月有所走扩,目前水平明显高于其他类型的券商次级债。期间理财相关监管政策使得8-9月券商次级债的利差一度有所调整,不过10月配置力量又带动利差下行。
总的来说,2019年以来券商次级债的利差整体波动下降,主要受市场利率波动、需求端的政策出台或政策担忧、信用事件、投资者风险偏好导致的对金融类和非金融类信用债的相对配置需求变动等因素影响。目前私募券商次级债利差处于历史1/4分位数,公募券商次级债利差整体处于中等略低水平,券商次级债的流动性溢价和品种溢价均已收敛至低位,进一步压缩面临阻力。银行资本债相较于券商次级债的利差目前在20-30bp左右,可能并不能充分反映银行资本债明显更强的次级属性,或与银行的系统重要性高于证券公司从而需求方稳定程度更高有关。
总体而言,公募券商次级债发行的增多能够为投资者提供一定的配置资产。考虑到目前非金融类信用债仍面临民营地产风险和城投的尾部风险,金融机构次级债作为打底仓的品种仍具备配置价值。而其中的券商次级债虽然2021年以来利差已显著下行,流动性溢价和品种溢价均已压缩至低位,但考虑到券商次级债的发行人以高评级为主,与银行资本债相比具有明显的条款优势,而且目前两者的利差差距并不大,我们认为券商次级债在金融机构次级债中仍具备一定性价比。在个券信用资质把握的基础上,可以通过适当下沉一定程度上增强回报。
风险
市场波动风险、行业竞争加剧、券商资产质量弱化。
正文
券商次级债的出台背景、发展沿革及监管规则
证券公司发行的债券包括证券公司债和证券公司短期融资券两大类,其中证券公司债按照偿付顺序是否劣后又可进一步分为证券公司次级债券和证券公司非次级债券。2021年以来持续的结构性资产荒格局使得投资者对证券公司次级债券的关注度明显提升。截至2022年1月末,证券公司次级债券、证券公司非次级债券和证券公司短期融资券的存续支数分别为263支、689支和103支,存续规模分别为5734亿元、1.72万亿元和1809亿元。证券公司债由证监会监管,主要在交易所进行发行和交易,发行期限没有要求,可以在1年以内,也可以在1年以上。证券公司短期融资券由央行负责监管,发行场所为银行间市场,期限最长不超过1年,属于货币市场工具。2021年以来,对非金融类企业信用风险的担忧使得投资者的投资策略由“信用下沉”转向“品种下沉”,具有品种溢价且违约风险相对可控的金融机构次级债品种成为投资者的票息追逐对象,证券公司次级债券的市场关注程度由此明显上升。
证券公司次级债相关监管规则的首次出台是在2005年证监会开展证券公司综合治理工作期间。
► 2005年7月证监会制定《证券公司综合治理工作方案》[1],就拓宽证券公司融资渠道、解决证券公司流动性问题,提及“允许证券公司向股东借款,或经与机构债权人协商一致,将机构债务转为次级债。对期限较长、能够切实解决流动性的次级债,经证监会核准,可按一定比例计入公司的净资本。”
► 2005年12月证监会印发《关于证券公司借入次级债务有关问题的通知》[2]明确次级债务细则,将次级债务定义为“证券公司向股东或其他符合条件的次级债务机构投资者定向借入的、期限在3年以上(含3年)、清偿顺序列于证券公司一般负债之后,先于证券公司股权资本清算而受偿的定期债务”。
► 随着证券公司综合治理工作的结束,证券公司机构监管进入常规监管阶段,证监会2010年9月发布《证券公司借入次级债务规定》[3],对上述2005年12月文件进行了修订,取消了对次级债务期限在3年以上的要求,而是将次级债务按照期限是否在2年以上分为长期次级债务和短期次级债务,要求长期次级债务应当为定期债务,并可按一定比例计入净资本,短期次级债务不计入净资本,仅可在公司开展有关特定业务时按规定和要求扣减风险资本准备。
不过当时的次级债概念中仅包含“次级债务”,对“次级债券”未有明确定义。不论是2005年的《关于证券公司借入次级债务有关问题的通知》还是2010年的《证券公司借入次级债务规定》,均仅明确了次级债务的监管细则,对次级债券未有定义。在这两份监管文件施行期间,中银国际曾在上交所私募发行5+5年期的次级债务“11中银债”。虽然“11中银债”在发行和托管方式上均与后来的次级债券较为类似,但从名称来看仍被称为“次级债务”。随着直接融资市场的发展和证券公司补充净资本需求的增长,次级债的内涵亟待扩充。
2012年12月证监会发布《证券公司次级债管理规定》引入次级债券概念,扩充了证券公司次级债的内涵,并缩短了对长期次级债的期限要求。不过文件规定证券公司次级债券只能采用非公开发行方式。根据《证券公司次级债管理规定》[4],证券公司次级债是指证券公司向股东或机构投资者定向借入的清偿顺序在普通债之后的次级债务(“次级债务”),以及证券公司向机构投资者发行的、清偿顺序在普通债之后的有价证券(“次级债券”)。次级债务、次级债券为证券公司同一清偿顺序的债务。证券公司次级债券只能以非公开方式发行。期限方面,文件规定长期次级债的借入或发行期限在1年以上(不含1年),短期次级债的借入或发行期限在3个月-1年(含3个月和1年)。文件出台后2013年6月原民族证券(现名方正证券承销保荐有限责任公司)发行的“13民族债”为第一支真正意义上的证券公司次级债券。
2020年5月证监会修改《证券公司次级债管理规定》,允许证券公司公开发行次级债券,同时增加支持证券公司发行减记债等债券品种的条款。2017年证监会对《证券公司次级债管理规定》[5]中部分发行、审批及管理流程方面的细则进行了修改。2020年证监会再次修改《证券公司次级债管理规定》[6],涉及到两处与证券公司次级债券有关的主要变动:一是删除了第二条第三款“证券公司次级债券只能以非公开方式发行,不得采用广告、公开劝诱和变相公开方式。每期债券的机构投资者合计不得超过200人”的相关规定,允许证券公司公开发行次级债券;二是新增第二十一条“证券公司发行减记债、应急可转债及其他创新类债券品种,参照适用本规定,其他监管规则另有规定的,从其规定”,支持证券公司发行减记债、应急可转债及其他创新类债券品种,为证券公司新债券品种的出台奠定监管基础。
我们将现行《证券公司次级债管理规定》的主要内容总结如图表1所示。其中就资本补充方面,文件规定长期次级债到期期限在3、2、1年以上的,原则上分别按100%、70%、50%的比例计入净资本,短期次级债不计入净资本;长期次级债计入净资本的数额不得超过净资本(不含长期次级债累计计入净资本的数额)的50%。
图表1:现行《证券公司次级债管理规定》的主要内容
资料来源:证监会,中金公司研究部
由于本文聚焦于证券公司次级债券,后文中的券商次级债,特指证券公司次级债券。
券商次级债的历史供给及存量结构
券商次级债于2015年达到年度供给高峰。2016年以来随着发行量下降和到期压力上升,净增大部分年份为负。2021年公募券商次级债发行明显增多使得当年的整体发行和净增分别达到历史年份第二高、第三高的水平。自2013年第一支券商次级债“13民族债”发行以来,2014年和2015年券商次级债的发行规模呈倍数增长,2015年达到5192亿元的历史高峰,净增量也达4538亿元的最高峰。2016年以来,券商次级债的发行规模有所回落,不过每年仍保持在1300亿元以上。随着此前发行的券商次级债开始陆续到期,净增量的回落幅度更大,2016年净增329亿元,同比降幅约4200亿元,2017年和2018年分别存在971亿元和713亿元的净融资缺口,2019年到期压力下降使得净增转正至259亿元,2020年到期量回升至2000亿元以上,净增又转为-540亿元。2021年在公募券商次级债发行的带动下,发行量和净增量分别增至2346亿元和993亿元,分别为历史第二高、第三高的年度水平。2022年1月,券商次级债发行和净增分别为361亿元和118亿元。
分发行方式来看,公募券商次级债自2020年出台以来发行量快速增长,而私募券商次级债2021年发行量同比缩减77%且自2017年以来绝大多数年份存在较大净融资缺口,公募债对私募债的替代趋势明显。分发行方式来看,2020年5月证监会修改《证券公司次级债管理规定》允许证券公司公开发行次级债券、2020年8月第一支公募券商次级债“20光证Y1”发行,在此之前券商次级债的发行均由私募品种贡献。2020年私募和公募券商次级债的发行量分别为1088亿元和446亿元,私募券商次级债仍占到当年整体发行量的71%。不过自2021年以来,私募券商次级债发行明显减少而公募债发行大幅提升,2021年私募和公募券商次级债发行量分别为248亿元和2098亿元,分别占当年整体发行量的11%和89%,2022年1月券商次级债中无私募债发行、公募债发行量为361亿元。净增方面,自2017年以来,私募券商次级债除2019年净增小幅净流入259亿元以外,其余年份均呈现较大规模的净流出,而公募券商次级债由于出台时间较晚,截至2022年1月末未有到期,发行即净增。
图表2:券商次级债年度发行和净增量(截至2022年1月末)
资料来源:万得资讯,中金公司研究部
图表3:券商次级债分发行方式年度发行和净增量(截至2022年1月末)
资料来源:万得资讯,中金公司研究部
券商次级债的发行以非永续债为主,不过2020年以来券商永续次级债的发行量有所增长。分是否为永续债来看,券商次级债的发行以非永续债为主,2019年及之前券商非永续次级债在整体发行量中的占比均在90%以上。2020年以来,随着券商永续次级债发行量的增长,非永续次级债在整体发行量中的占比下降至70-80%之间。净增方面,由于券商永续次级债的发行期限均为5+N,截至目前到期规模不大,每年的净增仍保持为正,券商非永续次级债2016年以来净增明显下降,2017年、2018年和2020年净融资缺口分别为1121亿元、713亿元和613亿元,其余年份净增虽为正但均不足350亿元。
分主体评级来看,券商次级债的发行人集中在AAA评级,近年中低评级发行量更是逐年走低。中低评级券商次级债绝大多数为私募债,公募债中仅有2支发行主体评级为AA+,其余全部为AAA。分主体评级来看,券商次级债的发行人以AAA评级为主,AA+评级发行人的券商次级债发行量自2017年以来逐年减少,2021年更是仅有57亿元,AA及以下评级(含无评级)发行人的发行量从2016年开始每年均不足100亿元且逐年下降,2021年仅为5亿元。进一步区分发行方式来看,中低评级发行人发行的券商次级债绝大多数为私募债,公募债的发行人主体评级几乎全部为AAA,仅有“20华创03”和“22民生C1”2支公募券商次级债的发行主体评级为AA+,发行规模分别为15.83亿元和10亿元。近年中低评级发行人的券商次级债发行量下降,一方面由于券商牌照相对稀缺,行业内证券公司数量较为稳定,而近年发行人评级调整以上调居多,另一方面可能也由于券商次级债的债项评级普遍比主体评级低1-2档,中低主体评级券商次级债的债项评级可能不能满足投资者的入库要求。
图表4:券商次级债分是否永续年度发行和净增量(截至2022年1月末)
资料来源:万得资讯,中金公司研究部
图表5:券商次级债分主体评级年度发行量(截至2022年1月末)
资料来源:万得资讯,中金公司研究部
图表6:券商次级债分主体评级年度净增量(截至2022年1月末)
资料来源:万得资讯,中金公司研究部
截至2022年1月末,券商次级债的存续余额为5734亿元,其中公募和私募占比分别为51%和49%,非永续和永续占比分别为76%和24%,AAA评级占比达95%。存量结构方面,截至2022年1月末,券商次级债的存续支数和存续余额分别为263支和5734亿元。分发行方式来看,公募券商次级债虽然起步较晚,但存续余额已经超过私募券商次级债,占比达到51%,存续支数占比39%。分是否为永续债来看,券商永续次级债和非永续次级债的存续支数占比分别为14%和86%,存续余额占比分别为24%和76%。结合发行方式和是否为永续债来看,公募券商永续次级债的存续余额839亿元超过私募券商永续次级债的560亿元,但非永续次级债中私募债余额2269亿元仍高于公募债的2066亿元。分最新主体评级来看,AAA、AA+、AA(含无评级)的存续支数占比分别为84%、11%和4%,存续余额占比分别为95%、4%和1%。
图表7:截至2022年1月末分发行方式和是否永续券商次级债存续余额(单位:亿元)
资料来源:万得资讯,中金公司研究部
图表8:截至2022年1月末分最新主体评级券商次级债存续余额(单位:亿元)
资料来源:万得资讯,中金公司研究部
券商次级债的主要条款梳理
券商次级债包含的特殊条款介绍
与银行二级资本债和永续债有严格的条款设置要求不同,《证券公司次级债管理规定》中仅规定券商次级债的清偿顺序在普通债之后,对于其他条款未有硬性要求。从实际发行情况来看,截至2022年1月末共有725支券商次级债发行,其中478支不带任何特殊条款,占比66%,其余券商次级债附带的特殊条款包括赎回、调整票面利率、回售、可续期选择权、利息递延权、有条件赎回、交叉保护、偿债保障承诺、经营维持承诺等。历史已发行券商次级债所包含特殊条款的分布情况如图表9所示。
图表9:历史发行券商次级债所包含特殊条款的分布情况(截至2022年1月末)
资料来源:万得资讯,中金公司研究部
我们区分债券是否永续对券商次级债所包含的特殊条款进行详细说明如下:
(1)券商非永续次级债
券商非永续次级债可能包含的特殊条款主要包括赎回权、回售权、调整票面利率等。
► 赎回权通常与调整票面利率条款搭配出现,体现为对发行人不行使赎回权的票息跳升惩罚。截至2022年1月末,共有169支已发行券商次级债附有赎回权,占到全部已发行券商次级债的约23%、全部附有特殊条款券商次级债的约68%,是券商次级债包含的主要特殊条款,从发行方式和是否永续来看,赎回权主要见于私募券商非永续次级债。赎回权通常与调整票面利率条款搭配出现,历史上仅有7支券商次级债仅附带赎回权且均发行于2017年之前,另有1支15东海债仅包含赎回和回售权、不包含调整票面利率条款。剩余的161支包含赎回权和调整票面利率条款的券商次级债中,25支还包含回售权,这种券商次级债的票面利率调整机制与包含赎回权和调整票面利率条款、不含回售权的券商次级债(以下简称“可赎回券商次级债”)有明显区别,我们将在后文具体展开说明。可赎回券商次级债的调整票面利率条款体现为利率跳升机制,是对发行人不行使赎回权的惩罚,即若发行人在行权日不行使赎回权,票面利率将在后续计息年度提升,提升幅度以300bp为主。
► 回售权的设置与非金融类信用债一致,一般与调整票面利率条款搭配,赋予投资者将债券按面值回售给发行人的权利。截至2022年1月末,共有60支已发行券商次级债附有回售权,占到全部已发行券商次级债的8.3%、全部附有特殊条款券商次级债的24.3%,从发行方式和是否永续来看全部为私募券商非永续次级债。除15东海债以外,其余附有回售权的券商次级债均包含调整票面利率条款。券商次级债回售权的设置与非金融类信用债一致,即发行人有权在债券回售期间调整债券在后续年度的票面利率,投资者有权选择在回售日将其持有的全部或部分债券按面值回售给发行人。
► 对于同时包含赎回权和回售权的券商次级债,行权日通常为同一天,发行人先公告是否行使赎回权、以及若不行使赎回权是否调整票面利率,投资者再选择是否回售。特别地,截至2022年1月末,有26支已发行券商次级债同时包含赎回权和回售权,除15东海债以外其余债券均包含调整票面利率条款,不过这里的调整票面利率条款是搭配回售权的,即给予发行人在回售期间调整债券后续年度票面利率的权利,而不是作为对发行人不行使赎回权的票息跳升惩罚。赎回权和回售权的行权日通常为同一天,发行人应于该日前公告是否行使赎回权、以及若不行使赎回权是否调整票面利率。如行使赎回权,发行人将在行权日以票面面值向投资者赎回全部本期债券;如不行使赎回权,投资者有权在行权日将其持有的全部或部分债券按面值回售给发行人。
(2)券商永续次级债
券商永续次级债可能包含的特殊条款主要包括可续期选择权、利息递延权、调整票面利率条款和有条件赎回权等。
► 券商永续次级债基本均包含可续期选择权、利息递延权和利率跳升机制,跳升幅度均为300bp。截至2022年1月末已发行的47支券商永续次级债均包含可续期选择权,基础期限均为5年,除15中金Y1以外其余债券均包含利率跳升机制,跳升幅度均为300bp,即发行人若行使可续期选择权,则从第6个计息年度(第2个重定价周期)开始,票面利率调整为当期基准利率加上初始利差再加上300bp。利息递延条款方面,47支券商永续次级债中共有44支附带利息递延权,除非发生强制付息事件,发行人可自行选择将当期利息以及已经递延的所有利息及其孳息推迟至下一个付息日支付,且不受到任何递延支付利息次数的限制,利息递延不属于发行人未能按照约定足额支付利息的行为。
► 有条件赎回权赋予发行人在税务政策或会计政策变更时赎回永续债的权利,主要见于公募券商永续次级债。截至2022年1月末,共有22支已发行券商次级债包含有条件赎回权,全部为永续次级债,其中21广发Y1为私募发行,其余全部为公募债。有条件赎回权的设置主要是为了防止税务政策或会计政策的变更使得永续债的存续为发行人带来额外负担,因为这21支包含有条件赎回权的公募券商永续次级债均按照债券利息适用企业所得税政策,即发行方支付的永续债利息支出准予在企业所得税税前扣除,在会计处理上则均计入权益。例如,根据21华泰Y1的募集说明书,有条件赎回权包含:(1)发行人因税务政策变更进行赎回。发行人由于法律法规的改变或修正,相关法律法规司法解释或者应用的改变或修正而不得不为本期债券的存续支付额外税费,且发行人在采取合理的审计方式后仍然不能避免该税款缴纳或补缴责任的时候,发行人有权对本期债券进行赎回。(2)发行人因会计准则变更进行赎回。根据《企业会计准则第22号——金融工具确认和计量》(财会[2017]7号)、《企业会计准则第37号——金融工具列报》(财会[2017]14号)和《永续债相关会计处理的规定》(财会[2019]2号),发行人将本期债券计入权益。若未来因企业会计准则变更或其他法律法规改变或修正,影响发行人在合并财务报表中将本期债券计入权益时,发行人有权对本期债券进行赎回。
交叉保护、偿债保障承诺和经营维持承诺三种条款属于投资者保护条款,与债券是否永续关联不大。
► 交叉保护条款并不常见,目前仅有20国瑞C1和21浙商C1两支券商次级债设置了交叉保护条款,均为私募发行。
► 偿债保障承诺的主要目的是保障偿债资金来源的稳定性,对发行人有一定约束作用,但违背承诺的惩罚机制并不强,不能保证债券不会违约。截至2022年1月末,共有16支已发行券商次级债设置了偿债保障承诺条款,均为公募债,包括2支永续次级债和14支非永续次级债。偿债保障承诺的主要内容为发行人承诺账面有一定的货币资金来保证债券的偿付,并在未达到要求时采取一定措施。例如,根据22信投C2的募集说明书,偿债保障承诺条款的主要内容包括:(1)发行人承诺,本期债券的偿债资金将主要来源于发行人货币资金;在本期债券每次付息、兑付日(含分期偿还、赎回)前20个交易日货币资金不低于每次应偿付金额的50%,在本期债券每次回售资金发放日前5个交易日货币资金不低于每次应偿付金额的100%。(2)为便于本期债券受托管理人及持有人等了解、监测资金变化情况,发行人承诺将根据募集说明书约定,向受托管理人提供本息偿付日前的货币资金余额及受限情况。(3)发行人于本息偿付日前定期跟踪、监测偿债资金来源稳定性情况。如出现偿债资金来源低于承诺要求的,发行人将及时采取资产变现、催收账款和提升经营业绩等措施,并确保下一个监测期间偿债资金来源相关指标满足承诺相关要求。如发行人在连续两个监测期间均未达承诺要求的,发行人应在最近一次付息或兑付日前提前归集资金。发行人应最晚于最近一次付息或兑付日前1个月内归集偿债资金的20%,并应最晚于最近一次付息或兑付日前5个交易日归集偿债资金的50%。(4)当发行人偿债资金来源稳定性发生较大变化、未履行承诺或预计将无法满足本期债券本金、利息等相关偿付要求的,发行人应及时采取和落实相应措施,在2个交易日内告知受托管理人并履行信息披露义务。(5)如发行人违反偿债资金来源稳定性承诺且未按照约定归集偿债资金的,持有人有权要求发行人按照约定采取负面事项救济措施。
► 经营维持承诺的主要内容为发行人承诺在债券存续期内不发生一个自然年度内减资超过原注册资本20%以上、分立、被责令停产停业等情形,对债券本息偿付的保障能力不强。截至2022年1月末,共有21国金C2、21大同04和22中金Y1三支券商次级债包含经营维持承诺,其中21国金C2和22中金Y1为公募债,21大同04为私募债。根据21国金C2的募集说明书,经营维持承诺条款的主要内容为发行人承诺在本次债券存续期内不发生如下情形:(1)发行人发生一个自然年度内减资超过原注册资本20%以上、分立、被责令停产停业的情形。(2)发行人合并报表范围内的重要子公司被吊销营业执照、申请破产或者依法进入破产程序等可能导致发行人偿债能力发生重大不利变化的。(3)发行人存在重大市场负面传闻未合理澄清的。(4)发行人在债券存续期内,出现违反上述约定的资信维持承诺情形的,发行人将及时采取措施以在履行信息披露义务约定的期限内恢复承诺相关要求。(5)当发行人发生违反资信维持承诺、发生或预计发生将影响偿债能力相关事项的,发行人将在2个交易日内告知受托管理人并履行信息披露义务。(6)发行人违反资信维持承诺且未在约定期限内恢复承诺的,持有人有权要求发行人按照约定采取负面事项救济措施。
区分发行方式来看,公募券商次级债的条款设置较为统一,而私募券商次级债的条款设置更为灵活,两者的差异主要体现在非永续次级债上。公募券商非永续次级债均不含赎回权、回售权、调整票面利率等条款,而私募非永续次级债可以包含这些条款。公募和私募永续次级债条款差别不算大,基本均包含可续期选择权、利息递延权以及调整票面利率条款等。截至2022年1月末,725支已发行券商次级债中公募和私募债支数分别为103支和622支。根据图表9的梳理,公募券商次级债的条款设置较为统一,其中的80支非永续次级债中除了15支包含偿债保障承诺或经营维持承诺以外,其余均不包含任何特殊条款,而23支永续次级债均包含可续期选择权、利息递延权以及调整票面利率条款,大多还包含有条件赎回权。私募券商次级债的条款设置较为灵活,598支私募非永续次级债中,413支不附带任何特殊条款,其余则包含赎回权、回售权或调整票面利率等条款,而24支私募永续次级债均包含可续期选择权,且除15中金Y1以外均包含调整票面利率条款、除15国君Y1/Y2和中金Y1以外均包含利息递延权。
券商次级债与银行资本债和一般企业永续债的条款对比
银行资本债和券商次级债虽然都属于金融机构次级债,但在条款设置方面却存在较大差异。银行资本债在条款设置上必须符合银监会2012年6月印发的《商业银行资本管理办法(试行)》附件1《资本工具合格标准》[7]和银保监会2019年11月印发的《关于商业银行资本工具创新的指导意见(修订)》[8]中对各级别合格资本工具的认定标准,因而条款设计限制严格,而从上文对券商次级债的条款梳理中可以发现,券商次级债的条款设计相对灵活,硬性要求不多,尤其是私募发行的券商次级债,条款设置较为多样。我们曾在2022年1月5日的专题报告《商业银行债券品种的条款梳理、供给回顾与信用评价方法》中对银行资本债的主要条款进行详细梳理,下文将结合该篇报告内容,对券商次级债和银行资本债的条款进行对比。
券商非永续次级债VS银行二级资本债
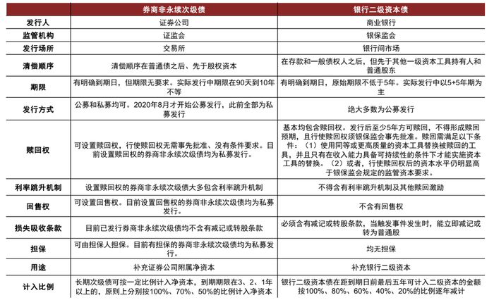
券商非永续次级债和银行二级资本债条款上的共同点包括清偿顺序均劣后于普通债务、均有明确到期日、均可用于补充发行机构的资本(不过期限在1年以内的券商次级债不计入净资本),在期限要求、发行方式、赎回权设置、利率跳升机制、回售权设置、损失吸收条款、担保情况、计入资本比例等方面则存在不同。具体来说:
► 期限要求:银行二级资本债要求原始期限不低于5年,实际发行中以5+5年期为主,而券商非永续次级债对期限无明确要求,实际发行中期限在90天到10年不等。
► 发行方式:截至2022年1月末,银行二级资本债中仅有16廊坊银行二级和20渣打二级资本债01两支债券为私募发行,其余均为公募发行。而券商次级债在2020年5月证监会修改《证券公司次级债管理规定》后才允许公开发行,此前均为私募发行。
► 赎回权设置:银行二级资本债基本均包含赎回权,监管要求发行后至少5年方可赎回,不得形成赎回预期,且行使赎回权须银保监会事先批准,并需满足使用同等或更高质量的资本工具替换被赎回的工具、或者行使赎回权后的资本水平仍明显高于监管资本要求的条件。而券商非永续次级债可以设置赎回权、但并不是必须,行权日期以及行使赎回权的条件也没有要求。截至2022年1月末,设置赎回权的券商非永续次级债全部为私募债,公募债均未设置赎回权。
► 利率跳升机制:银行二级资本债不得含有利率跳升机制及其他赎回激励,而设置赎回权的券商非永续次级债大多包含利率跳升机制。
► 回售权设置:银行二级资本债不含有回售权,而券商非永续次级债可设置回售权。同样,截至2022年1月末,设置回售权的券商非永续次级债全部为私募债,公募债均未设置回售权。
► 损失吸收条款:银行二级资本债必须含有减记或转股条款。券商次级债方面,虽然2020年5月修改后的《证券公司次级债管理规定》第二十一条提及证券公司发行减记债参照适用本规定,为证券公司减记债这一新品种的出台作出铺垫,但目前已发行的券商次级债均未包含损失吸收条款。
► 担保:银行二级资本债均无担保,而券商非永续次级债可以有担保增信,担保人可以是专业担保公司,也可以是发行人的关联公司。截至2022年1月末,有担保的券商非永续次级债共25支,全部为私募债,公募债均不含担保增信。
► 计入资本比例:银行二级资本债要求期限不低于5年,不存在不能计入资本的情形,在距到期日最后五年可计入二级资本的金额按100%、80%、60%、40%和20%的比例逐年减计。券商非永续次级债的发行期限可以在1年以下(含),这种短期券商次级债不能计入净资本,发行期限1年以上(不含)可计入净资本,其中到期期限在3、2、1年以上的,原则上分别按100%、70%、50%的比例计入净资本。
图表10:券商非永续次级债和银行二级资本债对比
资料来源:万得资讯,中金公司研究部
通过对比可以看出,虽然券商非永续次级债和银行二级资本债均属于次级债,在清偿顺序上均具有劣后性,但银行二级资本债的次级属性明显更强,包括行使赎回权需满足一定要求、不得含有利率跳升机制及其他赎回激励、必须含有减记或转股条款等。从未行使赎回权的券商非永续次级债和银行二级资本债的情况来看,截至2022年1月末,包含赎回权且已到达行权日的券商非永续次级债共有140支,其中132支附带调整票面利率条款。这140支券商非永续次级债中9支未行使赎回权,占比6.4%,而且其中7支同时包含回售权,如前文所述,对于同时包含赎回和回售权的券商次级债来说,其附带的调整票面利率条款是搭配回售权的,而不是作为未行使赎回权的惩罚,不会导致票面利率的跳升。若剔除这7支债券,仅有2支券商非永续次级债未行使赎回权,其中16华创01不含有利率跳升机制、票面利率保持不变,15广证02票面利率仅上调100bp至6.04%,惩罚机制不强。而截至2022年1月末,已经到达赎回权行权日的银行二级资本债共有196支,其中28支未行使赎回权,占比14.3%,此外还有15包商银行二级全额减记。由此可见,券商非永续次级债的利率跳升机制对于发行人行使赎回权有一定激励作用,而银行二级资本债不得含有利率跳升机制以及有条件赎回权的规定一方面使得银行不赎回二级资本债并不会面临资金成本的显著提升,另一方面也使得资本充足率较低的银行即便有意愿可能也不被允许行使赎回权,共同导致银行二级资本债的不赎回案例明显多于券商非永续次级债,投资者因此面临估值或实际损失。
图表11:未行使赎回权的券商非永续次级债(截至2022年1月末)
资料来源:万得资讯,中金公司研究部
图表12:未行使赎回权的银行二级资本债(截至2022年1月末)
资料来源:万得资讯,中金公司研究部
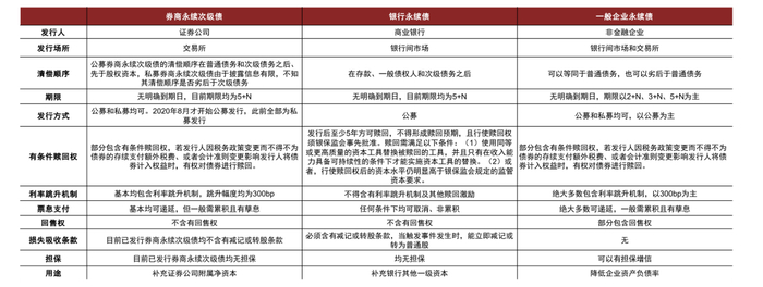
券商永续次级债VS银行永续债VS一般企业永续债
券商永续次级债和银行永续债的共同之处包括清偿顺序上的劣后性(公募券商永续次级债和银行永续债的清偿顺序均在普通债务和次级债务之后,私募券商永续次级债因披露信息有限,仅能确定其清偿顺序劣后,但无法确定是否劣后于次级债务)、没有明确到期日、均未设置回售权及担保增信、以及均可用于补充发行机构资本等,主要的区别在于发行方式、有条件赎回权的设置、利率跳升机制、票息支付以及损失吸收条款等。发行方式和损失吸收条款方面的区别与券商非永续次级债和银行二级资本债的对比类似,这里不再展开,我们重点说明有条件赎回权、利率跳升机制和票息支付条款上的差异。
► 有条件赎回权:与二级资本债类似,银行永续债在发行后至少5年方可赎回,不得形成赎回预期,且行使赎回权须银保监会事先批准,并需满足使用同等或更高质量的资本工具替换被赎回的工具、或者行使赎回权后的资本水平仍明显高于监管资本要求的条件。而券商永续次级债的有条件赎回权与发行券商的资本水平无关,主要是为了防止税务政策或会计政策的变更使得永续债的存续为发行人带来额外负担。
► 利率跳升机制:银行永续债不得含有利率跳升机制及其他赎回激励,因此理论上除非发行银行的再融资成本明显降低,银行赎回永续债的动力不强,当然实际中出于维护自身市场形象的考虑,银行仍有动力赎回永续债。而券商永续次级债基本均包含利率跳升机制,跳升幅度均为300bp,发行券商若不赎回永续次级债,将面临资金成本的显著提升,因此有较强动力赎回永续次级债。
► 票息支付:银行永续债在条款设置上要求任何情况下发行银行都有权取消派息且不构成违约事件,不过取消派息将构成对普通股的派息分配限制。券商永续次级债基本均包含利息递延条款,除非发生强制付息事件(一般包括向普通股股东分红和减少注册资本等),发行券商可以在付息日将当期利息以及已经递延的所有利息及其孳息推迟至下一个付息日支付,且不受到任何递延支付利息次数的限制,不过发行券商不能取消派息,而且未付利息及其孳息会累积到下一年度。
行使赎回权须满足一定条件、不得含有利率跳升机制及其他赎回激励、可以无条件取消派息且不构成违约事件、必须含有减记或转股条款等使得银行永续债相较券商永续次级债具有更强的次级属性和股性特征。截至2022年1月末,11支已经到达第一个赎回日的券商永续次级债均已完成赎回,而银行永续债因为2019年才开始发行,目前还没进入赎回阶段。
相较于银行永续债,券商永续次级债在条款设置上其实与一般企业永续债更为接近,包括大多包含利率跳升机制、一般可递延利息但需累积且有孳息、没有损失吸收条款、部分债券可在税务政策或会计政策变更时进行赎回等。两者的最主要区别在于,券商永续次级债具有清偿顺序上的劣后属性,且从公募券商永续次级债的条款看,偿付顺序在次级债务之后,而一般企业永续债的清偿顺序可以等同于普通债务,也可以劣后于普通债务,而且由于非金融企业除永续债以外没有其他形式的次级债务,不存在清偿顺序较次级债务更为劣后的情形。此外,目前已发行券商永续次级债均不含有回售权、无担保增信,而部分一般企业永续债包含回售权、有担保人提供担保。从发债用途来看,券商永续次级债用于补充券商附属净资本、提高资本充足率,而非金融企业无资本要求,发行永续债主要是为了扩大权益规模、降低企业的资产负债率。
图表13:券商永续次级债、银行永续债和一般企业永续债的对比
资料来源:万得资讯,中金公司研究部
券商次级债的利差走势回顾及投资价值分析
由于中债证券公司债收益率曲线的编制样本中除了证券公司债以外还包括证券公司短期融资券,证券公司债也没有区分是否为次级债、是否为永续债及发行方式等,对于观察券商次级债的投资价值可参考性较弱。为解决这一问题,我们采用自2019年以来每个月末剩余期限1-10年的无担保券商次级债作为样本,使用样本券月末中债估值到期收益率数据,减去同时点中债国开债曲线上与样本券剩余期限对应的收益率值,得到每支个券的利差,并区分主体评级、发行方式、是否为永续债对券商次级债的平均利差进行统计。如前文所述,近年中低评级券商次级债的发行量逐年降低,目前存续支数和余额均不高,我们这里主要对AAA主体评级券商次级债的历史利差走势进行回顾。需要说明的是,券商次级债的交投相对不太活跃,而且由于相当部分的券商次级债是以私募方式发行的,个别投资者的行为可能会对券商次级债的估值和利差产生一定影响。
2019年上半年私募券商永续次级债利差整体较为平稳而私募券商非永续次级债利差整体呈压缩趋势。2019年上半年私募券商永续次级债的利差均值整体保持在200-210bp之间,其中3月小幅走扩至217bp,与15国信Y1的利差由2月的203bp上升至3月的270bp有关,剔除该债券后其余债券的利差均值保持平稳。在此期间,私募券商非永续次级债的利差均值由1月的144bp整体压缩至6月的116bp。
2019年7月-2020年2月私募券商永续次级债的利差逐月压缩,可能由于在机构加大对收益率尚可资产的挖掘力度的背景下,券商永续次级债成为了部分投资者博取相对价值的品种,而私募券商非永续次级债的利差整体保持平稳。永续次级债相较于非永续次级债的利差已基本收敛至0。这期间私募券商永续次级债的利差逐月压缩,由2019年7月的211bp降至2020年2月的112bp,降幅达到约100bp。结合当时的市场行情来看,在债券收益率整体已累计下行较大幅度的情况下,机构加大了对市场上收益率尚可的资产的挖掘力度,具有品种溢价和流动性溢价的私募券商永续次级债可能成为部分投资者博取相对价值的品种,而且当时的发行人也集中在招商证券、中信建投、国泰君安等头部券商,信用资质整体较好。私募券商非永续次级债在此期间的利差均值在105bp-120bp左右,整体较为平稳。截至2020年2月末,私募券商永续次级债和非永续次级债的利差均在112bp左右,已处于同一水平。
2020年3-8月市场利率呈现“V型”走势,私募券商次级债由于收益率调整幅度不及利率债,利差先被动走扩后又被动压缩。9-10月利差相对稳定。2020年年初受到突发疫情影响,避险情绪升温,央行为减弱疫情对经济的冲击采取持续宽松的货币政策,市场利率快速下行。私募券商次级债由于流动性较弱导致收益率调整幅度不及利率债,利差被动走扩,其中私募券商非永续次级债和永续次级债的走扩幅度分别为31bp和37bp。2020年5月宽松的货币政策边际退出,市场利率转向,开始大幅上行,私募券商次级债的收益率跟随市场利率调整,但同样相对滞后,导致5-8月私募券商非永续次级债和永续次级债的利差分别被动收窄37bp和39bp至106bp和109bp。9-10月私募券商非永续次级债和永续次级债的利差均保持相对稳定。此外,2020年8-10月有三支公募券商永续次级债“20光证Y1”、“20东证Y1”和“20中金Y1”发行,从利差表现看,公募和私募券商永续次级债的利差均值相差不大,流动性溢价体现不强。
2020年11-12月受永煤违约影响各类型券商次级债利差均出现明显走扩。2020年11月10日永煤违约对投资者信心和市场情绪产生较强冲击,各类型券商次级债利差均出现一定走扩,公募券商永续次级债、私募券商永续次级债、私募券商非永续次级债的走扩幅度分别为26bp、37bp和46bp。
2021年以来整体宽松的资金面和对非金融类企业信用风险的规避使得投资者的投资策略由“信用下沉”转向“品种下沉”,公私募券商永续次级债和公募券商非永续次级债的利差均呈现明显的收窄趋势,永续次级债的利差压缩幅度更大。私募券商非永续次级债的利差则受到华融证券个券影响,4-6月有所走扩,目前水平明显高于其他类型的券商次级债。期间理财相关监管政策使得8-9月券商次级债的利差一度有所调整,不过10月配置力量又带动利差下行。2021年以来资金面整体较为宽松,而投资者普遍对非金融类企业信用风险的担忧情绪较重,风险偏好处于低位,对于信用下沉较为谨慎,在欠配压力下转向金融机构次级债以寻求品种溢价,券商次级债的利差由此快速收窄。公募券商非永续次级债、公募券商永续次级债、私募券商永续次级债2021年全年的利差收窄幅度分别为33bp、62bp和67bp。私募券商非永续次级债在2021年1-3月利差有所收窄,4月以来华融证券受母公司延期发布年报影响,旗下债券利差大幅走扩,带动私募券商非永续次级债的利差均值上行,7月以来利差均值虽有回落,但目前水平仍明显高于其他类型的券商次级债。若剔除华融证券个券的影响,2021年全年私募券商非永续次级债的利差收窄幅度为32bp,截至2021年末的利差均值为117bp。不过,随着资管新规过渡期临近,2021年下半年以来理财相关的监管政策频出,尤其是8月监管要求六家国有大行及其理财公司在10月底之前完成理财产品净值化整改[9]导致8-9月券商次级债的利差一度出现调整,尤其是公募和私募券商永续次级债9月利差较7月的上行幅度分别达17bp和9bp。随着大行的成本法估值理财产品整改期临近结束,叠加房地产行业发行人负面事件频发、结构性资产荒格局未改,10-11月券商次级的利差在配置力量的带动下又有所收窄。2021年12月以来券商次级债的利差再度上行,可能与理财真正进入净值化时代、以及此期间市场利率下行较快有关。
图表14:2019年以来券商次级债的利差均值走势
资料来源:万得资讯,中金公司研究部
总的来说,2019年以来券商次级债的利差整体波动下降,主要受市场利率波动、需求端的政策出台或政策担忧、信用事件、投资者风险偏好导致的对金融类和非金融类信用债的相对配置需求变动等因素影响。由于券商次级债流动性偏弱,对于市场利率波动有一定的滞后;此外,理财净值转型以及华融信用事件对于券商次级债利差有一定扰动。2021年以来,对于非金融类信用债风险偏好下降导致的结构性资产荒使得券商次级债利差整体压缩。
目前私募券商次级债利差处于历史1/4分位数,公募券商次级债利差整体处于中等略低水平。截至2022年1月末,AAA私募券商非永续和永续次级债的利差分别为141bp(受华融证券利差影响)和89bp,分别处于2019年以来64%和22%的分位数水平;AAA公募券商非永续和永续次级债的利差分别为73bp和87bp,分别处于自2020年11月和8月开始发行以来43%和47%的分位数水平。
目前券商次级债的流动性溢价和品种溢价均已收敛至低位,进一步压缩面临阻力。理论上,私募券商永续次级债由于具有流动性溢价和品种溢价,利差水平在券商次级债中应为最高,其次为私募券商非永续次级债和公募券商永续次级债,利差最低的应为公募券商非永续次级债。然而,在经过2021年结构性资产荒格局导致的利差显著压缩之后,截至2022年1月末,AAA私募券商永续次级债相较于AAA公募券商永续次级债的利差仅为2bp,AAA公募券商永续次级债相较于AAA公募券商非永续次级债的利差仅有14bp,溢价空间相对不足。与非次级债相比,截至2022年1月末,AAA公募券商非永续次级债相较于AAA公募券商非次级债(券商非次级债中不含永续债)的利差为26bp,较2020年末的51bp压缩幅度接近一半。
图表15:公募券商非永续次级债相较于公募券商非次级债的利差
资料来源:万得资讯,中金公司研究部
目前银行资本债相较于券商次级债的利差在20-30bp左右,可能并不能充分反映银行资本债明显更强的次级属性,或与银行的系统重要性高于证券公司从而需求方稳定程度更高有关。我们采用与券商次级债相同的方法计算银行二级资本债和银行永续债的利差。截至2022年1月末,AAA公募银行二级资本债相较于AAA公募券商非永续次级债的利差为22bp,AAA公募银行永续债相较于AAA公募券商永续次级债的利差为31bp,自2021年下半年以来利差整体有所压缩。根据我们前文对券商次级债和银行资本债的条款比较,银行资本债的次级属性显著强于券商次级债,20-30bp的溢价可能并不能充分反映银行资本债更强的次级属性。不过,较低的溢价空间可能也反映了银行的规模明显超过证券公司,而且作为信贷资源的核心提供者,银行关乎经济发展和社会民生问题,系统重要性更高。
总体而言,随着公募券商次级债发行的增多,能够为投资者提供一定的配置资产。考虑到目前非金融类信用债仍面临民营地产风险和城投的尾部风险,金融机构次级债作为打底仓的品种仍具备配置价值。而其中的券商次级债虽然2021年以来在结构性资产荒格局的推动下利差已显著下行,流动性溢价和品种溢价均已压缩至低位,但考虑到券商次级债的发行人以高评级为主,与银行资本债相比具有明显的条款优势,而且目前两者的利差差距并不大,我们认为券商次级债在金融机构次级债中仍具备一定性价比。在个券信用资质把握的基础上,可以通过适当下沉一定程度上增强回报。
图表16:公募银行二级资本债相较于公募券商非永续次级债的利差
资料来源:万得资讯,中金公司研究部
图表17:银行永续债相较于公募券商永续次级债的利差
资料来源:万得资讯,中金公司研究部
[1]http://www.gov.cn/gongbao/content/2005/content_75068.htm
[2]http://www.cctv.com/stocks/20051219/100211.shtml
[3]http://www.csrc.gov.cn/csrc/c101838/c1022040/content.shtml
[4]http://www.csrc.gov.cn/csrc/c101838/c1021993/content.shtml
[5]http://www.csrc.gov.cn/csrc/c101950/c1048072/content.shtml
[6]http://www.csrc.gov.cn/csrc/c101838/c1021948/content.shtml
[7]http://www.cbirc.gov.cn/cn/view/pages/govermentDetail.html?docId=268127&itemId=861&generaltype=1
[8]http://www.cbirc.gov.cn/cn/view/pages/ItemDetail.html?docId=857191
[9]http://www.stcn.com/kuaixun/202108/t20210825_3594316.html?bsh_bid=5633501763
本文摘自:2022年2月24日已经发布的《详解券商次级债》
李思婕 SAC 执业证书编号:S0080521110001
王瑞娟 SAC 执业证书编号:S0080515060003