新浪财经

【干货】中国电梯配件行业产业链全景梳理及区域热力地图

前瞻网

关注

电梯配件行业主要上市公司:目前国内主要电梯配件行业上市公司有广日股份(600894)、展鹏科技(603488)、世嘉科技(002796)、华菱精工(603356)、沪宁股份(300669)、同力日升(605286)、赛福天(603028)等。

本文核心数据:电梯配件行业产业链、区域分布热力图、代表性上市企业业务布局

电梯配件行业产业链全景梳理:与下游电梯行业关联密切

中国电梯配件的上游原材料主要为不锈钢、碳钢、结构件等;中游主要为电梯配件制造企业;下游主要为包含直梯制造和扶梯制造的电梯制造环节以及隶属于电梯维保业务的电梯配件更换场景。

中国电梯配件上游不锈钢供应企业主要以宝钢股份、沙钢集团等为主,碳钢供应企业主要以酒钢宏兴、宝钢股份等为代表;中游电梯配件制造企业主要以广日股份、展鹏科技、世嘉科技等为代表;下游电梯制造企业则主要有迅达电梯、奥的斯电梯、东芝电梯等外资品牌厂商以及康力电梯、快意电梯、广日电梯等自主品牌厂商。

从地域分布情况来看,根据企查猫数据显示,我国电梯配件行业企业集中于长三角、珠三角地区。从代表性企业来看,中国电梯配件产业链代表性企业也集中于长三角、珠三角地区,产业链比较完善。整梯制造商有康力电梯、通用电梯、梅轮电梯、广日股份等;电梯配件供应商有华菱精工、广日股份、展鹏科技、世嘉科技等。

注:搜索范围:“电梯配件”、“企业名称/经营范围”、“存续/在业”、“制造业”。

电梯配件行业产业集群发展情况

我国电梯整机及零部件的制造产业基本集中在长三角、珠三角和京津冀地区,形成了江苏苏州、浙江湖州南浔区、上海和广东广州等为代表的电梯制造基地。从电梯的需求区域来看,我国电梯行业的地域分布特征和经济总量的地域分布特征相一致。经济相对发达的中南(包括华南)、华东、华北地区占据我国电梯总需求量的80%以上的市场份额,是我国最主要的电梯消费市场。

由于电梯制造业从原材料、零部件制造、整梯组装大多实行就近配套,电梯部件及电梯金属企业多数围绕重要客户就近设厂,因此电梯配件产业分布与电梯产业高度相关。

电梯配件行业代表性企业业务发展情况

目前我国电梯配件行业代表性企业有聚力机械、世嘉科技、华菱精工、同力日升、展鹏科技、广日股份、赛福天、沪宁股份等。电梯配件细分产品众多,代表性企业多聚焦于部分细分产品生产。我国电梯配件行业代表性企业业务发展情况如下:

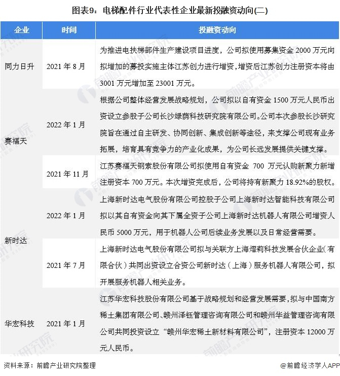
电梯配件行业代表性企业最新投融资动向

2021年以来,电梯配件行业代表性企业的投融资动向主要包括收购公司投资建设项目、新建或者增资子公司等。电梯配件行业代表性企业最新投融资动向如下:

以上数据参考前瞻产业研究院《中国电梯配件行业市场前瞻与投资战略规划分析报告》,同时前瞻产业研究院还提供产业大数据、产业研究、产业链咨询、产业图谱、产业规划、园区规划、产业招商引资、IPO募投可研、IPO业务与技术撰写、IPO工作底稿咨询等解决方案。

更多深度行业分析尽在【前瞻经济学人APP】,还可以与500+经济学家/资深行业研究员交流互动。

加载中...