新浪财经

重磅!2022年中国及31省市立体车库行业政策汇总及解读(全)

前瞻网

关注

立体车库行业主要上市公司:五洋停车(300420)、东杰智能(300486)、三浦车库(838357)、润邦股份(002483) 、齐星铁塔(002359)、鸿路钢构(002541)等。

本文核心数据及观点:中国机械停车设备新增机械泊位数、中国机械停车设备销售规模

立体停车库最初起源于欧美,20世纪50年初,美国出现了采用桥式堆垛式的立体仓库,并逐步发展成为计算机控制的自动化立体停车库。后来在日本得到长足发展,由于日本地少车多,停车需求较大,立体停车库数量陡增,现成为当今世界上立体停车库数量最多的国家。

中国立体停车库的起步较晚,改革开放后才开始相关设备的研发,近年来,由于汽车保有量的剧增,一二线城市开始使用自动化立体停车库,行业进入飞速发展的时期。历经30多年的发展,目前我国机械式停车设备产销量居世界前列。对此全国各省市也陆续提出了发展目标,本文将对国家层面、地方层面立体车库政策的重点内容及发展目标进行深度解读。

1、政策历程图

随着我国的汽车保有量日益增加,“停车难”成为迫在眉睫的问题,立体车库可以节省土地使用面积且充分利用空间,进而大大降低停车位供不应求的难点。

“十五”计划(2001-2005年)时期,国家层面提倡:以信息化、网络化为基础,加快智能型交通的发展;“十一五”规划明确了要建设便捷、通畅、高效、安全的综合运输体系;“十二五”至“十三五”期间,规划明确了要加强停车场等设施建设,提高交通运输信息化水平。到“十四五”时期,根据《“十四五”规划和2035年远景目标纲要》,加快交通等传统基础设施数字化改造,加强泛在感知、终端联网、智能调度体系建设以及积极扩建停车场成为“十四五”时期的重要任务。

2、国家层面政策汇总及解读

——国家层面立体车库行业政策汇总

2015年8月,国家发改委、住建部等七部门出台《关于加强城市停车设施建设的指导意见》,这一顶层设计明确了城市停车场建设思路、原则和具体方案。随后,我国停车产业相关政策红利集中爆发,相关部门又分别从规划、建设、收费、标准等角度出台政策:

——国家层面立体车库行业发展目标解读

随着社会车辆、家庭小轿车数量的不断增加,城市停车矛盾日益突出。各地在解决停车难问题的过程中,机械式立体停车库以其节省占地面积、制造成本低、操作简便、安全环保的优势,成为车库发展的必然趋势,同时智能化应用也是目前社会发展的主流方向。

国家发改委关于印发《2021年新型城镇化和城乡融合发展重点任务》的通知,明确要建设新型智慧城市、建设低碳绿色城市、优化城市交通服务体系、实施城市更新行动。要大力发展城市群并推进城市群同城化,交通一体化、立体化、智慧化必须先行,必须“退路入库”,实现动态交通与静态交通的融合发展,才能提升城市承载力,重新焕发城市活力,因此,立体停车设备企业将迎来新一轮发展机遇。停车位与城市建设、汽车产业密切关联,通过限号、限牌或者把城市当成一个大的停车场肯定不行,最为有效的措施还是通过技术创新,把汽车停放到空中或地下,特别是能够停放到城市地下深层空间,这才是停车难治本的有效方法。国家政策除了给停车设备企业带来利好机会,也带来了新的挑战。未来城市群建设和老城更新,都离不开新基建,对停车与交通智慧化、智能化和多功能化要求越来越高,对城市要素的实时在线和互通互联要求越来越高。

3、各省市层面的政策汇总及解读

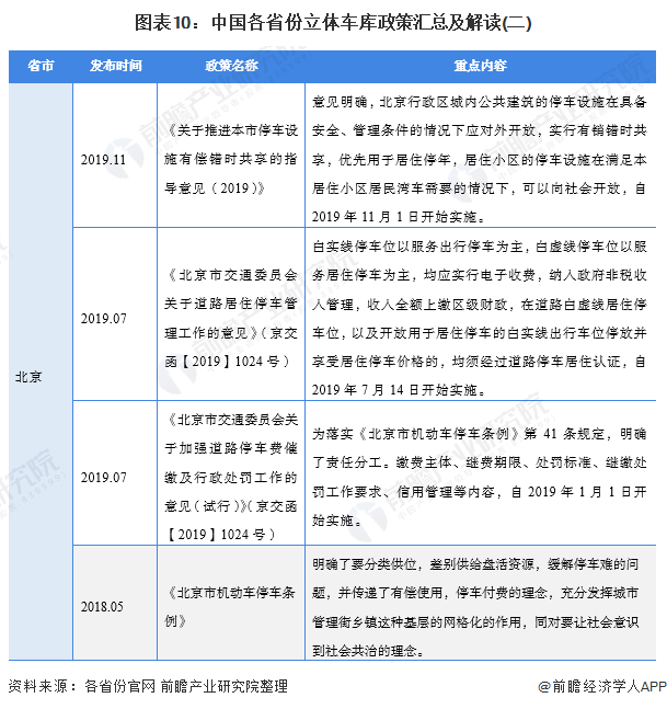
——31省市立体车库行业政策汇总

在国家发改委等七部门出台《关于加强城市停车设施建设的指导意见》后,向各地方释放出强烈信号,各地方政府又分别从规划、建设、用地、收费、设备、执法等角度出台相关政策。近年来,广东、北京、山东和江苏就停车场建设出台的政策靠前。

——31省市立体车库行业发展目标解读

“十四五”期间,我国主要省份也提出了立体车库行业的发展目标,分别发布相关政策鼓励及支持建设立体车库:

以上数据参考前瞻产业研究院《中国立体车库行业深度调研与投资战略规划分析报告》,同时前瞻产业研究院还提供产业大数据、产业研究、产业链咨询、产业图谱、产业规划、园区规划、产业招商引资、IPO募投可研、IPO业务与技术撰写、IPO工作底稿咨询等解决方案。

更多深度行业分析尽在【前瞻经济学人APP】,还可以与500+经济学家/资深行业研究员交流互动。

加载中...