新浪财经

【行业深度】洞察2022:中国乳制品行业竞争格局及市场份额(附市场集中度、企业竞争力评价等)

前瞻网

关注

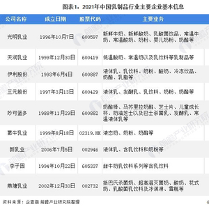
行业主要上市企业:光明乳业(600597)、伊利股份(600887)、妙可蓝多(600882)、天润乳业(600419)、三元股份(600429)等

本文核心数据:中国乳制品行业主要企业基本信息、中国乳制品行业竞争梯队、中国乳制品行业市场份额

1、中国乳制品行业竞争梯队

乳制品作为日常饮食中补充蛋白质和钙的重要来源,对人类健康和营养均衡具有重要的意义。目前国内行业的龙头企业主要有光明乳业、伊利股份、蒙牛乳天润乳业等。

根据乳制品企业的经营范围、渠道覆盖程度及规模,可将我国乳制品企业分为三大梯队:

全国性乳业企业产品结构丰富、品牌影响力强、渠道铺设完善,具备显著规模优势,领先地位稳固;区域性乳企在重点经营的区域内具备较高的市占率、品牌知名度、消费者忠诚度及较完善的渠道网络;地方性乳企规模较小,经营区域仅为部分省内及周边地区,在经营区域内具备一定知名度。地方性乳企牧场靠近主要消费区域,主要通过生产销售低温乳制品进行差异化发展。

2、中国乳制品行业市场份额

根据Euromonitor,2020年伊利和蒙牛两大巨头市场份额占比分别为26.4%和21.6%;光明、君乐宝、新乳业、三元市场份额分别为4.1%、3.1%、1.7%和1.7%。

3、中国乳制品行业市场集中度

目前我国乳制品行业呈现寡头竞争格局,2020年伊利和蒙牛两大巨头市场份额占比合计达到48%,CR6达到58.6%。对比美国和日本市场(美国CR5位27.3%,日本CR5为48.0%),中国乳制品市场寡头格局更加明显。

4、中国乳制品行业企业布局及竞争力评价

在中国乳制品行业的上市公司中,伊利股份和蒙牛股份业务布局最广,布局区域覆盖全国。其他上市企业业务布局大部分集中于特定区域。

5、中国乳制品行业竞争状态总结

从五力竞争模型角度分析,目前我国乳制品行业企业内部的竞争主要体现为龙头企业之间的竞争。伊利、蒙牛和光明的市场占有率接近50%,行业整体竞争强度较大,行业逐渐从垄断竞争向寡头垄断迈进。

在乳制品市场,由于产品下游应用领域越来越广,企业具有较强的议价能力。

乳制品由于其健康、营养成为追求高质量生活人士的重要选择,与其他饮品相比具有独特的优势。同时由于其独特的功效,在美国和西方发达国家具有较为悠久的消费历史。在国内市场也渐趋受到欢迎,其他产品不具备相关功能,替代品威胁较弱。

以上数据参考前瞻产业研究院《中国乳制品行业市场需求预测与投资战略规划分析报告》,同时前瞻产业研究院还提供产业大数据、产业研究、产业链咨询、产业图谱、产业规划、园区规划、产业招商引资、IPO募投可研、IPO业务与技术撰写、IPO工作底稿咨询等解决方案。

更多深度行业分析尽在【前瞻经济学人APP】,还可以与500+经济学家/资深行业研究员交流互动。

加载中...