新浪财经

保险行业专题研究:偿二代二期新规落地,精细化监管重塑格局

市场资讯 2022.02.21 19:00

(报告出品方/作者:兴业证券,孙寅、徐一洲、周安桐)

1、政策实施背景

2003 年我国保险业第一代偿付能力监管制度体系建立(简称“偿一代”),以规模 为监管导向,2012 年开始建设至 2016 年正式实施的“中国风险导向的偿付能力体 系”(C-ROSS,简称“偿二代”)标志着我国保险行业监管从规模导向转为风险导 向,建立了定量、定性的资本要求以及市场约束三大支柱,实现多层次监管。相 比于偿一代,偿二代最大的变化在于让保险最低资本与资产负债匹配、流动性、 投资风险等挂钩,对保险资金提出了更高要求,使得保险公司在投资组合规划需 做更细致考量。

2017 年 9 月,“偿二代二期工程”建设开始。二期工程建设的必要性主要基于以 下三点考虑:

1) 大金融监管导向的变化。自十九大、第五次全国金融工作会议以及中央经济 工作会议以来,监管层为金融监管、保险监管指明了新方向,要求更加以风 险为导向,暴露实质风险,进而提出了一些新的要求。

2) 市场环境变化下对一期工程监管方法的修订完善。偿二代一期规则距今已过 5 年左右,保险行业环境经历较大变化:一是险资资金投资范围不断拓宽, 风险偏好与敞口双增,但结构上集中于固收类资产,仍有优化空间;二是保 险公司股权及法人管理放松,以房地产民营企业为代表的民营企业对保险公司进行实际控股,资金挪用现象屡禁不止;三是负债端保费结构出现变化, 大量保险公司侧重发展中短存续期保费,资产负债久期不匹配现象严重。因 此一期规则中的风险因子等指标需根据新形势进行更新。

3) 加强监管开放合作。目前国际上以美国风险资本制度(RBC)与欧盟偿付能 力 II(欧 II)作为两种代表性模式,前者基于发达保险市场资本监管标准, 高度定量,后者采用原则导向以及内部模型法,两者在人才储备和技术力量 相对薄弱且市场变化速度快的新兴市场均难以适用。监管层希望将我国保险 偿付能力体系打造为国际保险行业标杆,输出到其他新兴市场国家与地区。

2、偿二代监管指标的计量方式

偿二代监管结果最终落实到核心偿付能力充足率、综合偿付能力充足率以及风 险综合评级三个风险指标。从计量方法来看,偿付能力充足率为实际资本与最低 资本的比值:

1)分子端:实际资本是保险母公司报表在监管体系规则下被实际认可的资产与 负债之差,根据资本吸收损失的能力不同又再进一步分为核心资本(一级、二 级)与附属资本(一级、二级)。

2)分母端:最低资本通过因子设定对资产与负债端各类风险进行度量,在相关 系数矩阵下实现对资产风险的聚合,最后结合定性的风险评分计算得到。因此, 偿付能力充足率指保险母公司实际全部可用于赔付的资本对最大风险损失的覆盖 率,若小于 100%则表示公司目前尚不具备完全覆盖潜在风险的偿付能力。

在定量计算各保险公司偿付能力充足率基础上,银保监会根据保险公司偿付能力 风险大小还将每季度综合给出不同风险评级,并对不同级别公司采取相应监管 政策及措施。评级按风险从小到大划分为 A 类(AAA,AA,A)、B 类(BBB, BB,B)、C 类、D 类四类公司。与一期不同的,二期工程建设下,监管信息系 统将按照预设的统一计算规则自动计算并给出评级,主观定性因素减少。

3、偿二代二期规则的变与不变

偿二代二期工程整体依旧保持“三支柱”框架,以风险为导向的监管思路。与偿 二代一期工程框架一致,二期依然以资本充足要求、风险管理要求以及信息披露 要求作为三大支柱型规则,对于不同业务的风险赋予不同权重进行考量,一支柱 偏定量,二三支柱偏定性,三者相互支持补充,共同构建偿二代二期新监管体 系。此次在一期工程上新增资本充足中对市场风险和信用风险的穿透要求(7 号 文)、风险管理中对保险公司资本规划的要求(14 号文)以及综合规则中对劳合 社的新规(20 号文)三类文件。此外,原有文件内容和标准也根据各自情况进 行不同程度修订,下文将根据计量体系内在作用逻辑从实际资本、最低资本以及 运营管理三大方面具体阐述新规的核心变化以及对保险公司的影响。

3.1、实际资本认可趋严

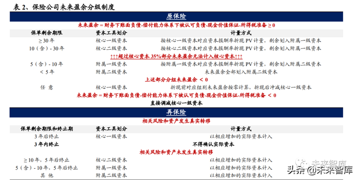
未来盈余实行分级制度。偿二代二期规则此次具体定义了保单未来盈余的概念, 并明确了保险公司应当根据保单剩余期限、保单未来盈余对资本工具进行分级认 定。保单剩余期限越长,现金流相对分散,有利于保险公司在长期更灵活地匹配 各期资产负债,降低久期匹配风险,剩余期限更长的未来盈余被赋予的资本核心 程度越高。更多地,对于长期寿险再保险业务,此次新规规定若保单在 3 年内即 终止,合同金额将不得被确认计入实际资本,规范部分人身险公司使用再保险改 善偿付能力的行为。总的来说,未来盈余的分级认定再次体现了监管对寿险行业 长期稳定经营属性的强调。

核心资本充足率受分级制度和计量上限影响或大幅下降。相较于综合偿付能力 充足率,未来盈余分级制度主要对保险公司核心偿付能力充足率产生较大冲击, 综合偿付能力充足率影响不大,综合与核心偿付能力指标将更加凸显各自属性意 义。另外,超过核心资本 35%的未来盈余将无法被计入核心资本,根据上市险企 历史数据测算,此举将大幅降低未来盈余规模庞大的大型寿险公司核心偿付能力 充足率四十到近一百个百分点。为应对新政要求,未来大型险企或将通过增资、 增利减分红等方式尽可能扩大核心资本总值以求容纳更多未来盈余进入核心资 本。

此次监管对长股投实际资本计量进行从严调控,以夯实险企资本质量。一期规 则仅规定对长股投下设子公司进行权益法核算,而二期规则下一是新增了对长股 投强制减值的要求,二是在维持子公司权益法核算的前提下,对合营联营企业进 行分层计量,若投资公司归属于沪深 300 成分股且股息分红率满足一定条件则可 直接使用账面价值计量实际资本,否则若市价持续一年低于账面价值或低于商品 价格比例超过 50%,则必须使用市场价值计量,此外,投资公司若出现经营状况 异常或环境重大变化等情况,保险公司均需对其账面价值实行强制减值,预计未 来保险公司将压降长股投投资比例,更为谨慎地选择介入领域和标的。

投资性房地产仅被允许以成本法计量,严控不动产估值操纵行为。投资性房地 产大部分为非上市资产,此前在会计报表上多通过估值核算的账面价值来进入实 际资本,但由于估值操纵空间过大,因此新监管下投资性房地产只能以成本法进 入实际资本,降低房地产市场价格波动对保险公司偿付能力的影响。但此次新规 通知中特别提出以 2022 年 1 月 1 日作为初始计量日,将以公允价值计量的投资 性房地产的账面价值作为初始成本,在考虑折旧减值的情况下,增值部分能在此 次一次性作为附属一级资本计入,给予保险公司一定的缓冲区间。预计多数保险 公司将会在即将发布的年报中考虑投房会计政策的切换,部分依赖投资性房产公 允价值虚增偿付能力充足率的公司将遭受一定冲击,保险公司在未来需制定更为 审慎的减值政策。

提高财务再保险监管标准。此前相当一部分中小寿险公司依赖财务再保险在短期 内改善偿付能力指标,而该行为在多数情况下并未真正转移风险。偿二代二期为 减少类似“纸面游戏”的发生,对长期人身险再保险合同(含财务再保险)的实际 资本计量进行规范。再保险相关资产和风险未真实转移的,合同期限 10 年 (含)以上,5 年后方可终止的,再保险合同增加的资本计入核心二级资本;再 保险公司合同期限 5 年(含)以上,5 年后方可终止的,再保险合同增加的资本 计入附属一级资本。新规鼓励保险公司真实、合理地利用再保险风险转移的功 能,预计未来再保险在风险转移、资本融通方面的应用将更加规范,部分在过去 依赖短期再保险虚增偿付能力的中小保险公司将受到较大冲击,未来亟需通过注 资或其余提升利润的方式改善自身偿付能力。(报告来源:未来智库)

3.2、最低资本计量框架更新

3.2.1、保险风险(3-6 号文——负债端)

监管对各类险种相关风险因子进行重估:1)传统寿险及重疾险因子计量反映长 寿和重疾恶化趋势;2)强化新型业务风险监管,分红险、万能险、变额年金险 等新型业务资本占用程度上升;3)退保风险计量由规模导向转为产品期限导 向;4)为响应国家相关政策,政策性农险、专属养老保险、科技保险等险种风 险计量给予一定折扣优惠,鼓励发展。

人身险

1)传统寿险及重疾险因子计量反映长寿和重疾恶化趋势 寿险业务死亡发生率风险计量取消规模导向,防止业务无序扩张。乘数因子计 量方面,相比一期规则以是否年金险划分业务类别,二期规则改为以养老类业务 划分,且提高了乘数因子上限,由原来年金险(CL3/CL4)的 0.9 提升至养老类 业务(男 CL5/女 CL6)的 1.0。死亡发生率不利情景因子方面,一期规则以规模 为导向计量,寿险主险保单件数越多则能享受较低的不利情景因子,二期规则为 防止业务无序扩张,不利情景因子固定为 15%,处于一期规则下的中等水平。

预期寿命延长,长寿风险加剧,不利情景因子曲线整体下调。国家卫健委数据 显示,我国人民平均预期寿命分别从 1982 年的 67.8 岁提升至 2019 年的 77.3 岁,预期寿命延长提升长寿风险水平,二期规则整体提高了死亡率改善比例,以 反映真实风险趋势。此外,为支持养老保险第三支柱建设,专属商业养老保险不 利情景因子享受 10%的折扣优惠。

购险核心客群重疾恶化趋势显著,新增疾病趋势风险计量,引导重疾险有序发 展。银保监会披露的 2020 年新版重疾发生率数据显示,男性 18-43 岁及女性 18- 57 岁区间段重疾发生率相较 2006 年显著恶化,且恶化程度存在显著性别差异, 鉴于该区间段覆盖购险核心客群,二期规则在原有的疾病发生率风险上新增疾病 趋势风险,体现了评估日十年内重疾恶化趋势。十年后男性与女性疾病趋势风险 不利情景因子分别稳定在 0.22 与 0.34,充分考虑到性别差异。在重疾险市场不 断推陈出新,产品条款日益复杂,部分中小险企盲目推介高性价比产品的大背景 下,监管旨在引导险企重视业务风险,实现重疾险稳健、有序发展。

2)强化新型业务风险监管

偿二代二期计量规则下创新型产品最低资本增加。分红、万能险收益高度依赖保 险公司资产配置,在部分中小保险公司中规模占比极高,公司为追求高收益率长 期保持激进风格投资,保险业务风险高企。为防止保险公司冒进投资,此次监管 加强了对分红、万能等创新型产品的监管,最低资本增加,预计未来部分过度依 赖此类创新险种展业的中小保险公司将受到一定程度的影响。

3)退保风险计量转向产品期限导向

退保率风险不利情景因子不再与保单规模挂钩,而转为以产品期限类型为导 向,长期保障型寿险重要性进一步提升。万能险、投连险、变额年金等新型业务 的退保风险高于传统寿险,而在同为传统寿险类型下,保险产品存续期越久,不 利情景因子越低。因此,中小型保险公司在新偿付能力体系下或将提升长期保障 型寿险在未来业务布局中的地位,适当减少高风险的新型业务。

财产险

多数财险险种风险因子水平提升,但根据实际情况在特征因子方面进行细化调 整。一期规则将每项业务过去 12 个月自留保费作为风险暴露并对其进行超额累 退的分档计量,核心依然是规模导向的,而二期规则除融资性信保外其余险种均 取消了这一计量方式,固定了每一险种的基础因子水平,整体较一期规则有明显 上调,但在特征因子刻画上进行了更精细化的处理。

对于受综改影响较大的车险,此次新增了保费增速特征因子,有助于更准确地体 现不同公司的风险,监管还考虑到不同保险公司发展阶段不同的因素,对于车险 业务处于发展初期1的公司给予一定优惠,鼓励其发展。农险方面,为分散农业 生产经营风险,监管层大力推广的政策性农业险享受一定计量优惠。信用保证险 方面,对政策性中长期出口信保业务及海外投资保险业务给予优惠,融资信保新 增将贷款余额作为风险暴露的规则,大幅提高了资本占用比例。科技保险方面, 为贯彻科技自立自强的决策部署,提高科技型企业生存发展能力,通知中特别提 出对专业科技保险公司保险风险最低资本整体给予 10%折扣优惠。综合来看,在 基础风险因子整体上调的背景下,上述特征因子细则给出了监管具体的指导方 向,预计未来保险公司将结合监管导向,根据自身发展阶段和需求重新规划业务 结构,尽可能降低最低资本占用上升带来的影响。

渠道方面,互联网渠道费用假设下限下调利好网销渠道业务发展。网销渠道主 险和附加险费用假设下限水平对中小型规模保险公司均较一期规则有所下调,其 中主险费用假设下限在正式稿中较征求意见稿再次下调,鼓励中小型保险公司在 偿付能力得到保障前提下继续发力互联网渠道业务。

3.2.2、市场风险

扩大利率风险的对冲资产范围,统一资产负债利率曲线,利好寿险公司降低利 率风险。对于以长期储蓄型保险与投资业务为主的人身险公司而言,利率风险是 其面临的主要风险。偿二代一期监管行测数据显示,在所有可量化风险中,利率 风险消耗了人身险公司 80%以上的最低资本,其中贡献最大的即利率风险。

偿二 代二期一方面拓宽了可对利率风险进行套期保值的资产范围,与会计分类脱钩, 只要满足具有确定现金流,且仅为本金与利息条件的利率敏感资产,全部可纳入 负债端利率风险对冲范围,显著降低寿险公司利率风险最低资本,意在提高保险 公司对其他风险主动管理的积极性,引导保险公司优化资产负债匹配管理;另一 方面,统一净现金流折现率,按照 60 天移动平均去进行评估计量,动态评估能 更及时反映公司实际的利率风险情况。综合以上两点,对于寿险公司,利率风险 对冲将有效缓冲偿付能力充足率下降的情况,且固收类资产投资期限越长,实际 风险对冲效果越好,鼓励寿险公司实行长期稳定的投资策略;对于财险公司而 言,由于资本结构特性,固收类资产的利率风险也具有较好的分散效果。

权益类单资产基础因子大幅上调,实际影响分化,举牌风险逐步暴露下监管引 导险企回归理性。2015 年偿二代一期规则发布,相比于普通股票投资的高风险 因子,长期股权投资消耗资本更少。根据会计规定,长股投需保险公司证明具备 对被投资公司产生重大决策影响的能力,为优化资本结构以符合新监管标准,保 险公司在 2015 年密集“举牌”上市公司,发起者以中小型险企为主,持仓多集中 于金融、房地产等传统领域,伴随此前地产公司相继出现债务危机,行业风险开 始暴露。

偿二代二期规则下,未上市股权、合营联营企业以及子公司的基础因子 大幅上调,其中与保险主业不相关的子公司基础风险因子直接从一期下的 0.1 上 调至 1,即需要 100%全额扣除资本,防止资本无序扩张。未来保险公司通过长 股投介入养老地产、医院、房地产等领域或需经过更为审慎的考虑。但基础因子 仅针对单只资产计量,风险分散及损失吸收效应的存在使得实际影响低于基础因 子的上调幅度。此外,由于各保险公司权益投资结构与集中度差异较大,实际影 响程度将出现分化。

不动产单资产基础因子上调,风险分散摊薄实际影响。偿二代一期以历史成本计 价与以公允价值计价的投资性房地产资产最低风险因子分别为 0.08 与 0.12,二 期规则下单只资产风险因子提升至 0.15。然而考虑到风险分散和损失吸收效应, 对于以固收类资产为主的传统险企来说不动产边际资本占用水平极低,因此,对 于原有投资结构偏保守的保险公司而言,不动产资产风险因子上调并不会产生显 著影响。

伴随市场环境的变化,部分保险公司投资过于集中于某些股票或另类投资,导致 系统性风险增加,偿二代二期参考了国际上一些比较成熟的体系,于市场风险新 增对保险公司投资资产集中度的风险计量,丰富了风险刻画考量的维度。未来保 险公司在进行投资资产配置时,除了考虑在新风险因子下不同资产资本友好程度 不同的情况,还需顾及到整体资产集中度的影响,避免资产过度集中。

3.2.3、信用风险

利差风险因子调整方向分化,鼓励保险公司投资政府债券及支持碳减排项目的 绿色债券。一般地,债券类资产久期越长,债券价格波动越大,利差风险越大,二期规则对不同类别债权资产进行差异化调整,针对政策性银行和政府支持机构 发行的债券给予较大程度的风险因子下调,为落实“双碳”目标,其中特别对支 持碳减排项目的绿色债券给予特征因子的计量优惠,其他境内标准化债权资产则 基本上调,预计保险公司未来逐步加大对绿色债券的投资力度,进一步提高资本 使用效率。

完善再保险交易对手的违约风险计量框架。一是统一直保公司和再保公司向境外 分保的政策,均采用信用评级确定其风险因子。二是根据最新数据校准后的国内 保险公司向境外再保险公司分保的违约风险因子大幅降低,有利于境外保险公司 参与中国市场,实现风险的全球化分散。三是设置等效评估特征因子,对于偿付 能力体系与我国偿二代等效的国家和地区,适当降低其信用风险资本要求。四是 新增再保集中度要求,未来保险公司集中地将业务分出给某家境内再保公司需满 足额外资本要求,监管借此引导保险公司分散再保分出业务风险。整体来看再保 违约风险计量规则改变将境内与境外再保机构放在同一起跑线上竞争,长期来看 一定程度加剧境内财险公司的竞争压力。

3.3、运营管理新要求

3.3.1、穿透监管

偿二代二期实施全面到底的穿透监管,准确识别计量投资风险。二期规则要求 对所有的非标投资都进行穿透计量,并且相较于一期规则根据资产类型和账面价 值就可以计算得到最低资本,二期规则需要先对资产类别做若干次判断。普通基础资产直接根据相应基础因子进行计量,非基础资产若满足豁免穿透要求,则划 分至权益类、固收类或混合类其中一种,被赋予相应的固定因子。进一步,若无 法满足豁免要求,则每一步继续穿透风险因子都将增加 10%,而最后既无法豁免 又无法穿透的资产将统一被赋予 0.6 的惩罚性风险因子。

穿透计量给予部分特殊资产一定优惠措施,引导险资运用方向。一是对于非基 础资产,若非基础资产属于债权投资计划则在特征因子享受一定优惠,中国保 险资管协会公布数据显示,截至 2021 年 8 月,协会累计在册债权投资计划 319 只,同比增加 53.37%,总规模达 6269.77 亿元,同比增加 72.00%。保险资管产 品是险资资金对接实体经济的主要方式,其中,债权投资计划规模占比超过 88%,为贯彻中央提出的“金融服务实体经济”的思想,此次给予债权投资计划 一定优惠,鼓励险资加速流入实体经济。二是对于公募 REITs 提出穿透计量要 求,同时也给予计量优惠。2021 年 11 月银保监会开放险资对公募 REITs 的投 资,政策配合鼓励险资有序进入该领域以达到盘活存量资产的目标。伴随险资投 资领域不断放宽,对于满足监管资质要求的优质险企,未来投资或将进一步向债 权型计划与公募 REITs 等政策主导方向倾斜。

整体来看,我国保险公司投资杠杆水平较低、嵌套程度较浅,穿透监管主要在 公司资产数字化管理能力方面提出更高要求。就银保监会偿付能力监管部主任赵 宇龙在 2019 年演讲2中提及的行测数据来看,进行穿透的资产中,底层与顶层资 产风险暴露杠杆仅 1.03 倍左右,而从嵌套结构来看,约 77%的资产无需穿透,2 层嵌套结构以上的资产占比不到 8%,仅 7 家公司存在 3 层以上嵌套且基本为单 一产品,对公司和行业整体偿付充足率指标影响甚小。此外,在资产全面穿透规 则下,不可穿透的固收类非标资产基础因子统一设定为 0.6,而可穿透的固收类 非基础资产在利率风险对冲利好下基础因子甚至可能是负值,因此两者在最低资 本占用上产生显著差异,预计未来保险公司将着力提高固收类资产可穿透性。从 公司营运角度上来看,对每一资产穿透到底将新增大量工作量,保险公司需具备 更强的数字化资产管理能力以应对新监管环境。

3.3.2、压力测试

完善压力测试要求,提高报送频率。一期规则年度压力测试由基本情景测试、压 力情景测试两部分构成,二期规则下年度压力测试内容范围拓宽,前者新增对核 心资本和偿付能力溢额的预测要求,测试渠道新增网销渠道分类;后者分拆为压 力情景测试和反向压力测试,另外,新规新增敏感性测试要求,旨在综合考虑宏 观金融形势、行业风险和发展情况对公司偿付能力的影响。从披露频率角度,二 期规则增加季度压力测试,要求保险公司每季度对偿付能力作前瞻性预测,作为 年度压力测试的补充,更早进行风险暴露,倒逼保险公司通过压力测试及时调整 未来展业策略。

4、偿二代二期规则对保险行业格局的重塑

偿付能力监管作为保险行业监管最重要的基石性体系,二期规则延续了一期以 风险为导向的监管原则,在此基础上进一步完善了实际资本与最低资本的计量 方法,使监管框架更贴合目前的市场环境。总结而言,我们认为偿二代二期新 规将对行业未来发展趋势和格局产生较大影响,行业分化或逐步显现,对于经 营质量要求的提高也将带动保险科技的发展。

4.1、偿付能力充足率普降,区分度上升,集中度或回升

短期内多数保险公司偿付能力将出现不同程度下降。由于资本分级和一些风险指 标确认方式趋严,保险公司将在切换二期工程后迎来偿付能力充足率普降。经历 史数据测算,预计寿险核心偿付能力充足率下降幅度将达到数十个百分点,综合 偿付能力充足率受到利率风险对冲影响整体变化有限,财险公司也将迎来数十个 百分点幅度的下降。

不同公司下降幅度有所区别,偿付能力指标的区分度增大。基于二期工程的各 类指标调整,我们认为不同特点的公司偿付能力受影响程度有较明显区别,其中 资产配置激进、资本金储备较弱、产品投资属性较强、价值率水平较高但经营品 质较差的公司受影响最大,而反之资产配置和负债端业务审慎合理的公司所受影 响相对较小。

根据偿付能力水平不同,部分保险公司保险展业范围与投资范围将受限,形成 实质性的扶优限劣,符合差异化监管思路。梳理过往监管政策可知,目前部分高 风险或创新型保险业务、投资业务以及分支机构筹建工作的开展均与偿付能力指 标直接挂钩,在达标基础上对保险公司偿付能力的水平和持续性提出更高要求, 在偿付能力充足率普降的背景下,监管标准的区分能力将更为凸显,结合二期规 则对各项业务实际资本与最低资本计量新规定,预期未来保险公司保险销售、资 产配置及规模扩张策略都将根据自身偿付能力水平的不同出现进一步分化。

考虑到寿险公司受惠于利率风险对冲利好,以及核心偿付能力充足率降幅大于综 合偿付能力充足率的基本情况,我们分别对寿险和财险公司设定了测算门槛3, 测算得寿险和财险潜在可能受波及公司市场份额总计分别约为 11.88%与 1.66%,寿险格局集中化趋势或更为显著,未来股东注资将是尾部公司生存的必 要选择。(报告来源:未来智库)

4.2、负债资产的选择判断

负债端,偿二代二期体现了平衡,既平衡了高价值业务过度激励的核心资 本问题,又强调了部分业务的风险性,引导行业向高质量发展转型,带动 中介和科技产业链。预期行业在经营选择上仍然遵循“保险姓保”的理念, 但会因各自偿付能力和资源禀赋的不同出现差异化的发展策略,大型公司选 择仍较为多元,可根据自身业务规划进行侧重,中小公司或重点进行品质管 控,部分资本实力有限的公司需要精耕细作高价值业务,维持业务的良性发 展,而部分银行系保险公司在较强的资本和渠道优势下或继续发力储蓄类业 务。此外,对于政策性农险、专属养老保险、科技保险等政策优惠险种,未 来也是部分公司的考虑方向。在这些变化之下,渠道和产品设计的重要性将 更为凸显,或间接带动科技化、高效率的中介渠道发展。

资产端,保险公司将整体、动态调整规划投资结构。梳理各大类资产基础因 子与平均收益率的关系可发现,除未上市股权、子公司,大多数资产均能较 好反映风险与收益的正相关关系。预计全面穿透到底的监管要求将促使险资 进一步减少非标类资产的投资,降低长期股权投资与投资性房地产等低流 动、高资本占用的资产选择倾向,一定程度提升长期固收类资产等资本友好 型资产及绿色债券等政策优惠型资产的占比,同时考虑资产的分散性,避免 投资过度集中。不同资产之间产生的风险对冲效应将使得实际边际因子与设 定基础因子产生较大偏离,因此未来保险公司需建立相应模型,对不同资产 进行整体、动态性的优化。

考虑到利率下行和收益率竞争的双重压力,未来险企将更强调均衡下获取 收益的能力,选择最有性价比的投资方式,加强投资能力建设是重要选 择,相比于大型公司的投入能力,中小公司或可选择与市场机构合作进行 委外或基金投资。

4.3、数字化转型步伐加快

偿二代二期对保险行业提出了更高的数据治理和风险管理能力要求:

1)穿透到底的监管规则将为保险公司带来巨量工作量,资产数据的准确性、精 细度、时效性要求都大大提高;

2)新增季度和年度压力测试要求,保险公司核心业务系统需要能够承受高频次 的压力测试,及时识别风险偏好和敞口并根据市场情况对业务规划作相应调整;

3)需具备更完善的回溯机制,保险公司需定期对资本规划的执行结果和规划情 况进行回顾分析,并披露经营活动净现金流回溯后的不利偏差率。

全面智能化风险管理系统需求进一步增强,拉动保险科技产业发展。全面智能 化的风控系统将利用大数据、流式计算、人工智能等技术建立风险偏好配套机制 与资产管理系统,实现对保险公司负债与投资业务风险的全面识别、量化与控制,同时提升系统数据高频并发状况下的操作弹性,加强与金融市场的动态交 互,从而帮助公司更及时发现业务潜在风险,推进公司经营效率的提升。因此, 偿二代二期监管要求的全面完善提振了保险风控系统升级需求,或在未来进一步 拉动系统解决方案供应商业务增长。

(本文仅供参考,不代表我们的任何投资建议。如需使用相关信息,请参阅报告原文。)

加载中...