【干货】黄金行业产业链全景梳理及区域热力地图
前瞻网
黄金行业主要上市公司:目前国内黄金行业的上市公司主要有中润资源(000506.SZ)、银泰黄金(000975.SZ)、湖南黄金(002155.SZ)、恒邦股份(002237.SZ)、萃华珠宝(002731.SZ)、ST荣华(600311.SH)、中金黄金(600489.SH)、山东黄金(600547.SH)、济南高新(600807.SH)、赤峰黄金(600988.SH)、西部黄金(601069.SH)、紫金矿业(601899.SH)、白银有色(601212)等。
本文核心数据:黄金产业上市公司汇总、黄金产业上市公司黄金业务业绩对比、中国黄金行业上市公司黄金业务规划
黄金产业产业链全景梳理
黄金是一种特殊的贵金属,具有商品和金融双重属性,黄金需求主要分为商品制造消费和市场投资需求两大类。随着我国黄金市场的发展,我国已经形成了黄金加工制造、批发零售、租赁融资、资产配置、投资贸易等多层次、多形式、多功能的市场需求体系。从产业链来看,黄金的上游是采矿业,中游是冶炼业,下游为则涉及黄金首饰、工业和储备等,除此以外,黄金回收再利用在冶炼也是行业重要环节之一。
目前,我国黄金行业参与者众多,且参与企业基本为综合性企业,大部分黄金企业均涉及黄金上中游多个环节及细分产品。
黄金产业产业链区域热力地图:山东省最集中
从我国黄金产业链企业区域分布来看,黄金产业产业链企业主要分布在我国东部沿海地区和北部资源大省,其中山东省分布最为集中;其余地方,如内蒙古、甘肃、福建和广东等省份也均有企业分布。
图表4:黄金产业代表性企业区域分布图
黄金产业产业园区分布图:江西省分布最多
目前,我国规模以上的黄金行业产业园区共有12个,其中江西省分布最多,有三个,其次为福建省,剩余产业园分别分布在其余7个省份。
黄金产业代表性企业产能/产量情况
目前,布局了黄金相关业务的上市企业中,紫金矿业在黄金产量上遥遥领先于其它企业。黄金产业产业链上的其它代表性企业产量/销量情况如下:
注:统计的企业为公布相关产能/产量数据的上市企业,未公布具体产能/产量数据的上市企业未纳入统计中。
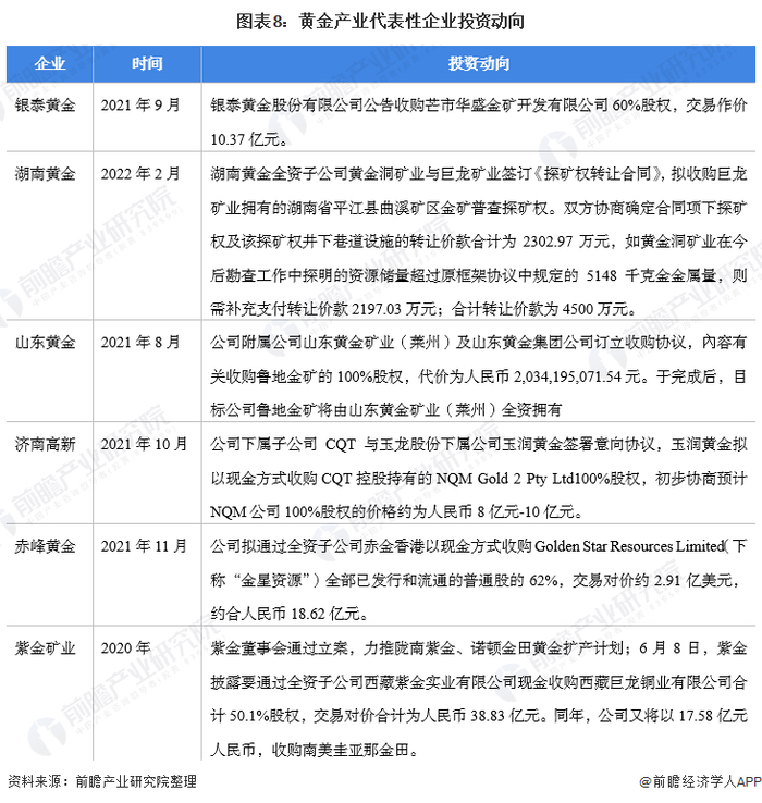
黄金产业代表性企业最新投资动向
2021年以来,黄金产业代表性企业的投资动向主要包括收购矿产资源和公司拓展业务和提高公司资源储备。黄金产业代表性企业最新投资动向如下:
以上数据来源于前瞻产业研究院《中国黄金行业市场前瞻与投资战略规划分析报告》,同时前瞻产业研究院还提供产业大数据、产业研究、产业链咨询、产业图谱、产业规划、园区规划、产业招商引资、IPO募投可研、IPO业务与技术撰写、IPO工作底稿咨询等解决方案。
更多深度行业分析尽在【前瞻经济学人APP】,还可以与500+经济学家/资深行业研究员交流互动。