新浪财经

重磅!2022年中国体育产业政策汇总及解读(全)各地相继发布“十四五”体育产业规划

前瞻网

关注

行业主要上市企业:万科A(000002)、豫园股份(600655)、ST贵人(603555)、长白山(603099)、卡宾滑雪(838464)、新华都(002264)等。

本文核心数据:国家层面体育产业政策汇总、地方层面体育产业政策汇总、国家层面体育产业发展目标解读

1、政策历程图

作为五大幸福产业与六大消费领域的重要组成部分,体育产业在国民经济中的地位和作用显著提升。在政策方面,我国体育产业政策的发展可分为以下三个阶段:

2、国家层面体育产业政策汇总及解读

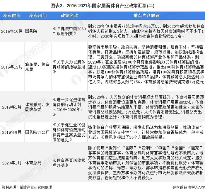
——国家层面体育产业政策汇总

随着国内居民消费能力的提升,对于体育消费需求日益提升,体育产业已经成为有活力、高渗透性、拉动型的朝阳产业。近年来,国家出台了一系列顶层政策,强力推动体育产业的发展。

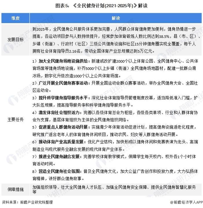
——《全民健身计划(2021-2025年)》解读

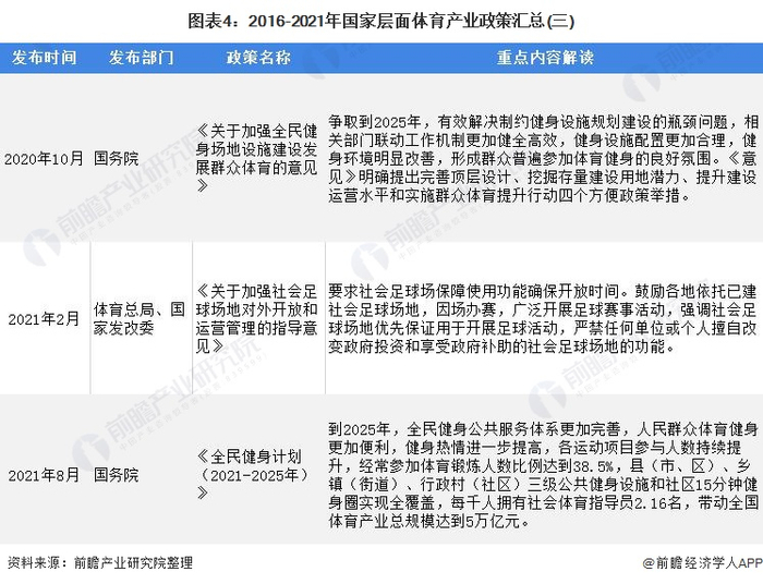
2021年8月,国务院印发《全民健身计划(2021-2025年)》(以下简称《计划》),就今后一个时期促进全民健身更高水平发展,更好满足人民群众的健身和健康需求作出部署。

《计划》明确,到2025年,全民健身公共服务体系更加完善,人民群众体育健身更加便利,健身热情进一步提高,各运动项目参与人数持续提升,经常参加体育锻炼人数比例达到38.5%,县(市、区)、乡镇(街道)、行政村(社区)三级公共健身设施和社区15分钟健身圈实现全覆盖,每千人拥有社会体育指导员2.16名,带动全国体育产业总规模达到5万亿元。

《计划》提出了8个方面的主要任务,包括加大全民健身场地设施供给、广泛开展全民健身赛事活动、提升科学健身指导服务水平、激发体育社会组织活力、促进重点人群健身活动开展、推动体育产业高质量发展、推进全民健身融合发展、营造全民健身社会氛围等。《计划》还围绕目标任务的完成,从加强组织领导、壮大全民健身人才队伍、加强全民健身安全保障、提供全民健身智慧化服务等方面提出了保障措施。

——《关于加强全民健身场地设施建设发展群众体育的意见》解读

党的十八大以来,全民健身事业持续发展、健身设施供给和服务水平不断改善,但仍存在有效供给不足、难以满足群众需求等问题。

为解决群众“健身去哪儿”难题,2020年10月国务院办公厅发布《关于加强全民健身场地设施建设发展群众体育的意见》(以下简称《意见》)。《意见》提出了加强健身设施建设和发展群众体育的一系列新政策、新举措,对地方各级政府发展以人民为中心的体育提出了新要求、新任务,这是国务院首次专门就健身设施建设和群众体育工作出台政策文件,充分体现了党中央、国务院对发展群众体育、提升全民健身公共服务水平的高度重视。

——国家层面体育产业发展目标解读

2021年10月,国家体育总局印发《“十四五”体育发展规划》。《规划》总结了“十三五”时期我国体育事业取得的成就,系统谋划了“十四五”时期我国体育事业的发展,对未来五年我国体育事业发展进行了全面部署。

《规划》提出的目标主要有:全民健身水平达到新高度,竞技体育实力再上新台阶,青少年体育发展进入新阶段,体育产业发展形成新成果,体育文化建设取得新进展,体育对外交往作出新贡献,体育科教工作达到新水平,体育法治水平得到新提升等。

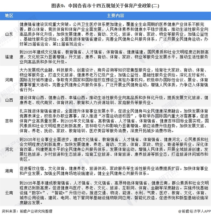
3、各省市层面的政策汇总及解读

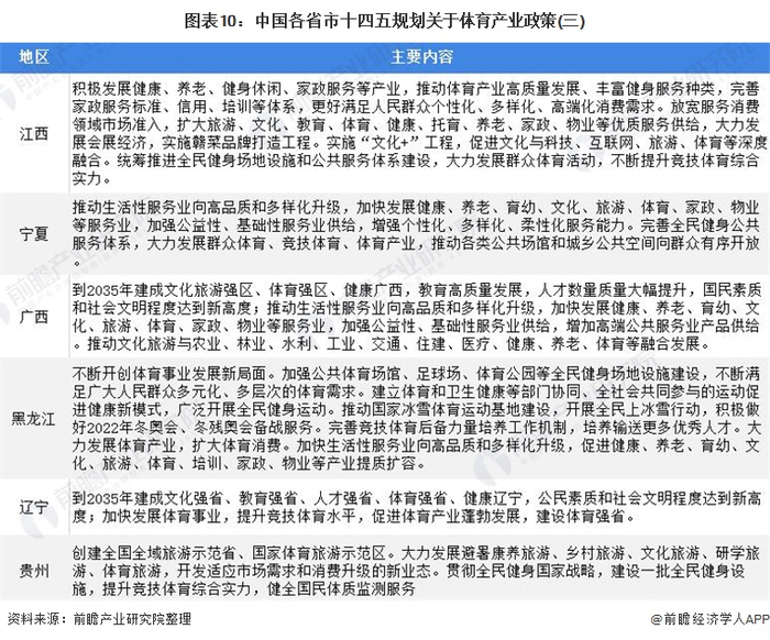
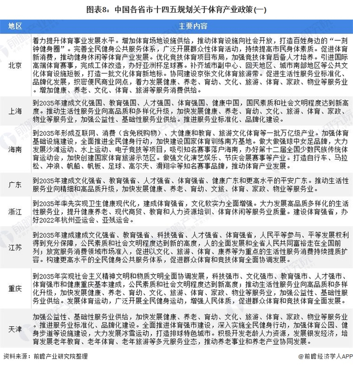
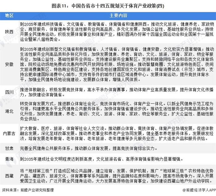
——31省市体育产业政策汇总

作为国家重点支持的产业,除了国家政策的支持外,各省市在十四五规划中也多次提到体育,支持体育产业的发展,争相打造体育场景。

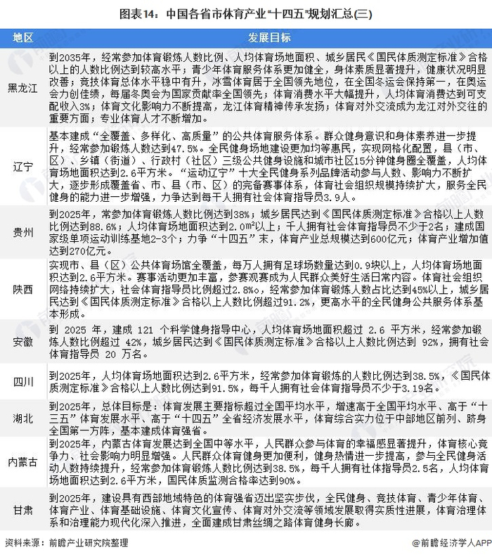
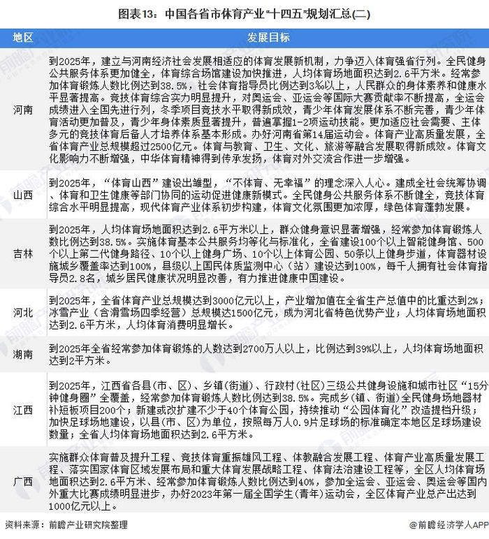
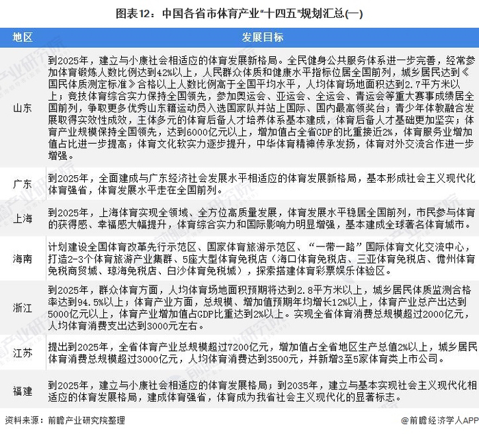
——31省市体育产业发展目标解读

2021年10月25日,国家体育总局在正式公布了《“十四五”体育发展规划》,提出了“十四五”时期我国体育发展预期实现的主要目标。在国家政策的指导下,各省也相继发布了“十四五”体育产业规划,明确了未来体育产业的发展方向和发展目标。

以上数据参考前瞻产业研究院《中国体育产业发展前景预测与投资战略规划分析报告》,同时前瞻产业研究院还提供产业大数据、产业研究、产业链咨询、产业图谱、产业规划、园区规划、产业招商引资、IPO募投可研、IPO业务与技术撰写、IPO工作底稿咨询等解决方案。

更多深度行业分析尽在【前瞻经济学人APP】,还可以与500+经济学家/资深行业研究员交流互动。