新浪财经

扩散 | 事关转学,天津市内六区最新通知!

媒体滚动 2022.02.19 12:14

昨天

和平区、河西区、南开区、

河东区、河北区、红桥区

相继发布通知

普高外省回津转学工作

(2021级具有本区户籍在外省市普通高中就读学生转学工作安排)

有了最新进展!

和平区

和平区教育局关于2021级具有本区户籍

在外省市普通高中就读学生转学工作安排的通知

根据《市教委关于做好2019级、2020级和2021级具有天津市户籍在外省市普通高中就读学生转学工作的通知》要求,结合我市疫情防控实际情况,现将2021级具有和平区户籍在外省市普通高中就读学生转学工作时间安排通知如下:

一、统一测试

(一)测试地点

天津市第五十五中学(天津市和平区鞍山道131号)

(二)入场时间

2022年2月26日(周六)上午8:00考生携带身份证、48小时内核酸检测阴性报告(纸质版)、《流行病学调查表》(附件1)和《每日健康监测记录表》(附件2)、出示天津健康码(绿码),测温合格后方能入场。

(三)具体安排

2022年2月26日上午9:00—11:00语文

2022年2月26日下午13:30—15:00数学  下午15:30—17:00英语(不含听力)

(四)测试要求

1.考生入场除2B铅笔、黑色字迹的签字笔、直尺、圆规、三角板、橡皮外,其它任何物品不准带入考场。严禁将手机等无线通讯工具、电子存储记忆录放设备以及涂改液、修正带等物品带入考场。

2.开考15分钟后不准入场,考生不得提前交卷。

二、意向填报

2月28日下午14:30——16:30,一位家长(学生本人不用参加)携带考生准考证、48小时内核酸检测阴性报告(纸质版)、天津健康码(绿码)、《流行病学调查表》(附件1)和《每日健康监测记录表》(附件2),到和平区教育招生考试中心一楼(和平区南门外大街257号福安大街门)领取测试成绩和意向填报表。

3月1日上午8:30——11:00,家长将意向填报表交回至和平区教育招生考试中心一楼。

三、接收入学

教育局将参考学生测试成绩和填报意向,结合本区实际,安排转入学生在区内普通高中就读。自3月2日起安置学校按登记电话联系考生家长,考生按要求到校报到。

四、统筹安置

符合转学条件但因故未参加我区统一测试的学生,须于2022年3月31日18时前,准备好相关材料联系和平区教育局中学科报名。通过资格审核后,由和平区教育局根据实际情况统筹安置。

和平区教育局

2022年2月18日

河西区

河西区教育局关于办理2021级具有本区户籍

在外省市普通高中就读学生转学工作的最新通知

根据《市招委关于天津市普通高考报名有关事项的通知》(津招委高发〔2021〕14号)和《河西区关于2019级、2020级和2021级具有本区户籍在外省市普通高中就读学生转学工作方案》的相关要求,在前期有关通知的基础上,结合当前疫情形势,现就转学相关工作的最新安排如下。

一、工作流程

1.网上报名。2022年1月10日至1月29日,凡符合条件的学生,登录“河西区中学转学报名平台”(网址:http://zhx.tjhxec.cn),按照要求注册报名并上传相关材料。

2.统一测试。2022年2月24日-25日,网上资格审核通过的学生,可登录“河西区中学转学报名平台”下载、打印准考证。2月26日上午8:00学生携带准考证、户口簿、身份证、48小时内核酸检测阴性报告(纸质版)、天津健康码(绿码)、学生健康卡及承诺书(见附件1)等材料到天津市梅江中学(地址:天津市河西区紫金山路与韩江道交口)参加统一测试,测试安排为上午8:30-10:00语文、上午10:30-12:00数学、下午1:30-3:00英语(不含听力)。

3.志愿填报。2022年2月27日下午3:00,一位学生家长携带本人48小时内核酸检测阴性报告(纸质版)、天津健康码(绿码)、家长健康卡及承诺书(见附件2)、考生准考证(学生本人不用参加),到梅江中学参加志愿填报说明会。2月27日下午5:00至28日中午12:00,登录“河西区中学转学报名平台”按照相关要求进行志愿填报。若未在规定时间内填报志愿,视为自动放弃转学。2月28日下午2:00-4:00到梅江中学上交打印的志愿表。

4.志愿录取。按照“分数优先、遵循志愿、额满即止”的原则确定转入学校。在学生考试成绩总分相同时,确定其转入学校的顺序办法是:比较语文、数学两科成绩之和,成绩之和高者转学优先;如成绩相同,再比较语文、英语两科成绩之和,成绩之和高者转学优先;如成绩相同,再比较数学、英语两科成绩之和,成绩之和高者转学优先;如成绩相同,再比较语文成绩,成绩高者转学优先;如成绩相同,再比较数学成绩,成绩高者转学优先;如成绩相同,再比较英语成绩,成绩高者转学优先;如成绩相同,再比较其志愿顺序的先后,志愿顺序靠前者转学优先;如志愿顺序相同,以随机抽签的方式确定转入学校。

5.报到上课。2022年3月4日至7日,学生按照转入的接收学校通知要求及时提交相关转学材料,并按时报到上课。学校以书面形式告知学生学籍管理相关要求。学生家长协调学籍所在学校及时办理网上转学手续。

符合转学条件但因故未参加我区组织的统一测试的学生,须于2022年3月31日17时前,准备好相关材料,联系区教育局,区教育局根据实际情况统筹安置。

二、转学手续

2021级具有河西区户籍在外省市普通高中就读学生办理转学须如实提交以下材料:

1.学生户口簿原件;

2.学生学籍证明。(现学籍校从“全国中小学生学籍信息系统”下载或截图打印)

三、工作要求

1.严格管理,规范流程。学生提供的信息须真实完整,如在办理学籍转入过程中,因学生提供虚假证件信息、学生学籍存在问题或学籍学校不同意转出等原因导致转入未成功的,由学生及家长自行承担相应后果。

2.加强督导,定期检查。学生按时到校上课,学校加强学籍管理,任何学校不允许出现人籍分离、空挂学籍的现象。区教育局定期进行督导检查,一经发现将按照学籍管理相关规定,取消转学资格。

3.防控疫情,确保安全。

(1)家长、学生及相关工作人员,严格按照天津市疫情防控要求,安全、平稳、有序完成转入学生的报名、测试和安置工作。家长和学生须在2022年2月26日参加统一测试前14天做好每天的健康状况记录;凡14日内离津的学生和家长,到校时需持48小时内核酸检测阴性证明;2022年1月15日以来,具有天津市封(管)控区及防范区旅居史的学生和家长,到校时需持48小时内核酸检测阴性证明或解封前核酸检测阴性证明。

(2)以下情形暂不来津或到校:具有天津市防控指挥部确定的重点排查管控地区(以津云最新更新发布信息为准,含陆路口岸城市等)旅居史且未完成相应健康管理的学生和家长;抵津前14日内,具有高中风险地区和高中风险区所在县(市、区、旗、直辖市为所在区)旅居史的学生和家长;抵津前14日内,具有1例溯源不清或来源不明的本土新冠病毒感染者的县(市、区、旗、直辖市为所在区)旅居史的学生和家长;本人或共同生活的家庭成员为尚处于隔离管理或居家医学观察期内的确诊病例、无症状感染者、疑似病例,或被疾控部门判定为密切接触者、次密切接触者的学生和家长;14天内具有发热、干咳、乏力、咽痛、嗅(味)觉减退、腹泻等症状且未经鉴别诊断排除新冠病毒感染的学生和家长,或已排除新冠病毒感染但症状未消失的学生和家长。其他防疫要求以办理转学手续时天津市实际防疫要求为准。

2022级及以后具有我区户籍在外省市普通高中就读学生转入我区普通高中学校就读,学生须具有我区常住户籍,学生户籍迁入我区时间截至高一年级入学当年8月31日,以户口簿标注的落户时间为准。其中,在天津市参加过中考,但中考成绩未达到我区普通高中最低录取分数线的学生,不得转入我区普通高中学校就读。

咨询电话:022-58266220

天津市河西区教育局

2022年2月18日

南开区

南开区关于2021级具有本区户籍

在外省市普通高中就读学生转学工作时间安排调整的通知

根据当前疫情防控形势,现就2021级具有南开区户籍在外省市普通高中就读学生转学工作时间安排调整情况通知如下:

一、日程安排

(一)现场核验:2月25日

通过网上初审的学生,在1名监护人的陪同下,携带相关材料按《现场核验预约单》上的预约时间到南开区教育局中招办(地址:南开区黄河道458号西门,南开区教育综合服务中心院内)现场核验。核验通过的学生,领取统一测试准考证。

必带的材料(缺一不可):

1.南开区常住户口本原件及复印件(复印件包含户口本首页、户主页和学生本人页)。若学生和监护人不在同一户口本,需提供出生证明原件及复印件以验证监护关系。

2.学生和监护人的身份证原件及复印件。

3.学生和监护人健康卡及安全承诺书(见本通知附件)。

4.学生和监护人的天津健康码绿码、通信大数据行程卡(可手机出示,若无法出示通信大数据行程卡,需提供纸质版48小时内核酸检测阴性报告);现场核验前14天内有天津市以外旅居史(即“通信大数据行程卡”显示有“天津市”以外记录)的学生和监护人,需提供纸质版48小时内核酸检测阴性报告;2022年1月15日以来具有天津市封(管)控区及防范区旅居史的学生和监护人,需提供纸质版48小时内核酸检测阴性报告或解封前核酸检测阴性报告。

5.现场核验预约单。

(二)统一测试:2月26日

学生携带准考证、身份证、考试用品及天津健康码绿码到南开区科技实验中学(地址:南开区黄河道458号)参加统一测试,测试安排为8:00-9:30语文、10:00-11:40数学、14:00-15:30英语。

(三)组织填报志愿及录取:2月28日-3月2日

2月28日下午2:00,学生可登录系统查询测试成绩、预约现场填报志愿时间并下载《2021级南开区普通高中转学志愿表》。

3月1日,在1名监护人的陪同下,学生按预约时间及要求到南开区教育局中招办(地址:南开区黄河道458号西门,南开区教育综合服务中心院内),由相关工作人员组织填报志愿。

3月2日下午2:00,学生可登录系统查询录取结果,并下载《2021级南开区普通高中转学报到单》。

(四)报到:3月3日

在1名监护人的陪同下,学生按照《2021级南开区普通高中转学报到单》要求携带的相关材料(缺一不可)到学校报到,报到时的防疫要求及其它相关事宜需听从学校安排。

二、工作要求

请按照《学生和监护人健康卡及安全承诺书》(以本通知附件为准)要求如实填报学生及其共同生活居住的家庭成员现场核验前14天健康状况、中高风险地区旅居史、封(管)控区及防范区旅居史等情况。

具有以下情况暂缓返津并于2月24日前与南开区教育局中教科联系:具有市防控指挥部确定的重点排查管控地区(以津云最新更新发布信息为准,含陆路口岸城市等)旅居史且未完成相应健康管理的学生、监护人;抵津前14日内,具有高中风险地区和高中风险区所在县(市、区、旗、直辖市为所在区)旅居史的学生、监护人;抵津前14日内,具有1例溯源不清或来源不明的本土新冠病毒感染者的县(市、区、旗、直辖市为所在区)旅居史的学生、监护人;本人或共同生活的家庭成员为尚处于隔离管理或居家医学观察期内的确诊病例、无症状感染者、疑似病例,或被疾控部门判定为密切接触者、次密切接触者的学生、监护人;14天内具有发热、干咳、乏力、咽痛、嗅(味)觉减退、腹泻等症状且未经鉴别诊断排除新冠病毒感染,或已排除新冠病毒感染但症状未消失的学生、监护人。

凡未按规定要求提供防疫相关材料的,不得参加现场核验、统一测试和志愿填报,由学生及家长承担责任。

联系电话:022-27459971

天津市南开区教育局

2022年2月18日

河东区

河东区教育局关于2021级具有河东区户籍

在外省市普通高中就读学生转学时间安排调整的通知

根据当前疫情防控形势,经区疫情防控指挥部批准,现就2021级具有河东区户籍在外省市普通高中就读学生转学工作时间安排调整情况及疫情防控等相关要求通知如下:

一、时间安排

二、疫情防控要求

根据《市委教育工委 市教委关于印发2022年春季学期开学工作方案的通知》(津教新冠防指〔2022〕6号)及我市疫情防控有关通知,要求如下:

(一)现场核验、统一测试及报到上课时,所有学生及家长均须出具天津健康码绿码、大数据行程卡、报名网站下载的《疫情防控调查表及承诺书》。凡因提供虚假信息造成后果的将依法追究责任并取消转学资格。

(二)凡14日内有天津以外旅居史的人员(即“大数据行程卡”显示非“天津市”),在现场核验、统一测试及报到上课时均须持48小时内核酸检测阴性证明。按照区疫情防控指挥部相关通知要求,转学学生及其共同生活居住家庭成员抵津后须及时联系户籍所属街道社区居委会进行报备并取得报备回执,按照街道社区要求落实疫情防控工作。现场核验时,学生及家长须另外携带街道社区开具的报备回执(复印件)。凡未按规定要求提供社区报备回执及核酸检测阴性证明,不得参加现场核验、统一测试及报到上课。

(三)2022年1月15日以来,具有我市封(管)控区及防范区旅居史的人员,须另外持48小时内核酸检测阴性证明或解封前核酸检测阴性证明。

(四)下列情形暂不参加现场核验和统一测试。

1.具有市防控指挥部确定的重点排查管控地区(以津云最新更新发布信息为准,含陆路口岸城市等)旅居史且未完成相应健康管理的人员;抵津前14日内,具有高中风险地区和高中风险区所在县(市、区、旗、直辖市为所在区)旅居史的人员;抵津前14日内,具有1例溯源不清或来源不明的本土新冠病毒感染者的县(市、区、旗、直辖市为所在区)旅居史的人员。

2.本人或共同生活的家庭成员为尚处于隔离管理或居家医学观察期内的确诊病例、无症状感染者、疑似病例,或被疾控部门判定为密切接触者、次密切接触者的人员。

3. 14天内具有发热、干咳、乏力、咽痛、嗅(味)觉减退、腹泻等症状且未经鉴别诊断排除新冠病毒感染的人员,或已排除新冠病毒感染但症状未消失的人员。

疫情防控措施将根据疫情防控形势变化适时调整,请学生及家长密切关注,及时了解相关政策信息。

三、其他要求

1.除本通知调整的相关事项,其余均按照2021年12月31日发布的《河东区教育局关于做好2021 级具有河东区户籍在外省市普通高中就读学生转学工作通知》执行。

2.为防止验证现场人员聚集,现场核验将分时段进行,具体地点和验证时间将以短信的方式通知,请保持手机畅通。

河东区教育局

2022年2月18日

河北区

河北区教育局关于2021级具有河北区户籍

在外省市普通高中就读高一学生转学工作安排

根据《市教委关于做好2019级、2020级和2021级具有天津市户籍在外省市普通高中就读学生转学工作的通知》精神,结合我区实际,最新工作安排如下:

一、整体工作安排

1.现场资格审查:2022年2月26日(上午8:30-11:30,下午2:00-5:00),由一名学生监护人持材料现场核验,核对无误后签字确认,领取准考证。

根据目前疫情控防要求,为防止人员过度聚集,合理分流,请家长扫码或访问网址:https://828714.yichafen.com查询现场核验时间,严格按照时间到现场。

核验地点:河北区教育局二楼报告厅(天津市河北区中山路205号)。

材料明细:

(1)学生河北区常住户口簿原件及户口簿首页、户主页、学生户口本人页的复印件;

(2)学生身份证原件及复印件(可以为非天津身份证),参加现场核验的家长身份证原件和复印件;   

(3)学生所在高中出具的全国联网学籍表,加盖学校公章; 

(4)一张学生近期1寸免冠彩色证件照片(请在照片后面自行粘贴好双面胶);

(5)手写签字的承诺书(见附件2);

(6)如14天内有天津市以外旅居史的学生和家长,须提供48小时内核酸检测阴性报告;

2.统一测试:对通过资格审核的学生,我区将于2022年2月27日组织统一测试(考试地点:河北区元纬路50号 天津市美术中学),统一测试考程安排如下:

参加测试的学生须于测试前14天进行自我健康监测,如实填写《2022年天津市河北区普通高中外省市回津就读学生水平测试学生健康卡和安全承诺书》,并于2月27日下午英语测试时交于监考教师。

学生凭准考证、身份证、健康卡和安全承诺书、48小时内核酸检测阴性报告参加统一测试,测试地点以准考证为准。

3.下发成绩及填报志愿:2022年3月2日学生可查询测试成绩,并在网上进行填报志愿。

4.志愿确认:2022年3月3日一名监护人到河北区教育局二楼报告厅(天津市河北区中山路205号)进行志愿表确认签字。

5.统一安置:河北区教育局根据普通高中学位、测试结果、个人志愿等情况,依据“分数优先、遵循志愿、一次投档、额满为止”的原则,如果学生填报的志愿均未被录取,将根据本区实际情况统筹安排。安置转入学生在普通高中就读,并及时通知学生及家长。

6.报到上课:2022年3月7日至11日,学生须按照学校通知要求按时报到,并及时提交相关转学材料。学校以书面形式告知学生学籍管理相关要求。学生家长协调原学籍学校按时办理网上转学手续。

符合转学条件但因故未参加统一测试的学生,须于2022年3月31日18时前,携带相关材料到河北区教育局报名,通过资格审核后,结合区内普通高中学位情况进行统筹安置。

二、转学注意事项

1.学生提供资料需真实、准确、完整,且均应为监护人申请并办理。报名及转学过程中,因学生提供虚假证件信息、学生学籍存在问题或原学籍学校不同意转出导致转学未成功的,由转入学生及家长自行承担相应后果。

2.学生转学手续完成后须按时到校上课,安置后无故逾期未到校报到的,视为放弃学位。任何学校不允许出现人籍分离、空挂学籍的现象。

3.家长及学生要严格遵守天津市疫情防控要求,配合提供学生及其共同生活居住的家庭成员前14天健康状况、中高风险地区旅居史以及新冠肺炎疫苗接种等情况。在进行相关材料现场核验时需同步核验健康码、通信大数据行程卡及新冠肺炎疫苗接种证明(无法出示行程卡的需提供纸质版48小时以内的核酸检测阴性报告)。

现场核验、统一测试、志愿确认时14天内有天津市以外旅居史的人员,须提供纸质版48小时以内核酸检测阴性报告,凡未按规定要求提供核酸检测阴性报告的,不得参加现场核验、统一测试和志愿填报,由学生及家长承担责任。

凡预约报名且经过审核通过的,如因疫情原因不能正常参加测试的学生,由河北区教育局根据高中学位情况进行统筹安置,疫情形势如有变化,防控要求以区防控指挥部最新要求为准,整体转学工作如有调整变化,请家长关注“天津市河北区教育局”微信公众号。

2022级及以后具有河北区户籍在外省市普通高中就读学生转入本区普通高中就读,学生须具有河北区常住户籍,学生户籍迁入本区时间截至高一年级入学当年8月31日(以户口簿标注的落户时间为准),且于高一年级第二学期开学前、后一周内办理普通高中转学手续,具体转学工作由本区结合实际统筹安排。同时,凡在天津参加过中考,但按照当年普通高中招生政策未达到河北区普通高中最低录取分数线的学生,不得转入我区普通高中学校就读。

咨询电话:022-26288185

河北区教育局

2021年2月18日

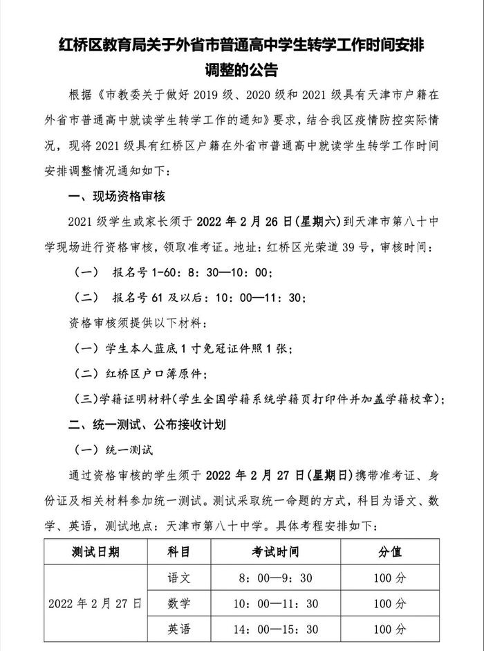
红桥区

加载中...