新浪财经

【干货】乳制品行业产业链全景梳理及区域热力地图

前瞻网

关注

行业主要上市企业:鹏都农牧(002505)、光明乳业(600597)、新农开发(600359)、新希望(000876)、伊利股份(600887)、妙可蓝多(600882)、ST维维(600300)、天润乳业(600419)等。

本文核心数据:乳制品行业产业链、乳制品行业产业链全景图、乳制品行业产业链生产企业分布热力地图

乳制品行业产业链全景梳理:行业产业链较长

乳制品行业的产业链较长,涵盖饲草饲料、奶牛养殖、乳制品加工、终端销售等多个环节,由于原料奶鲜活易腐,需要及时冷却、收集、储运和加工,因此,各环节之间联系紧密,一体化程度要求很高,实现了第一产业(农牧业)向第二产业(食品加工业)和第三产业(分销、物流)纵向延伸。奶牛养殖的产品牛奶是乳制品制造的重要原料,奶牛养殖是乳制品制造行业的上游环节;乳制品进行加工销售为乳制品制造行业的下游环节。

乳制品产业链涉及多个行业和企业,上游主要参与者有奶牛养殖企业现代牧业、乳山、圣牧、赛科星、优然牧业等;中游乳制品生产重点企业主要有伊利、安慕希、飞鹤等乳制品品牌;下游的重点流通渠道则包括沃尔玛、永辉等大型商超,全家、美宜佳等便利店以及淘宝、京东等线上平台。

乳制品行业链热力地区:内蒙古代表性企业数量较多

从我国乳制品行业产业链企业区域分布来看,乳制品行业产业链企业在全国绝大多数省份均有分布。其中广东省乳制品行业企业数量分布最多,同时山东、河南、湖南等省份企业数量也相对集中。

从代表企业分布情况来看,我国乳制品产业链相关企业在内蒙古、上海等地区发展较为迅速,以内蒙古为例,上游奶牛养殖牧场圣牧、赛科星、优然牧业以及中游乳制品生产企业伊利、蒙牛等均位于内蒙古。

乳制品行业代表性企业乳制品业务规模

目前,在我国乳制品行业代表企业中,伊利乳业、光明乳业、三元股份等业务规模较大。2020年伊利股份业务收入超过950亿元。

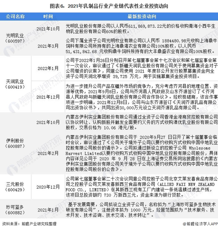
乳制品行业代表性企业最新投资动向

2021年,乳制品行业代表性企业的投资动向主要包括收购公司拓展业务、通过对子公司增资的方式投资包装项目。乳制品行业代表性企业最新投资动向如下:

以上数据参考前瞻产业研究院《中国乳制品行业市场需求预测与投资战略规划分析报告》,同时前瞻产业研究院还提供产业大数据、产业研究、产业链咨询、产业图谱、产业规划、园区规划、产业招商引资、IPO募投可研、IPO业务与技术撰写、IPO工作底稿咨询等解决方案。

更多深度行业分析尽在【前瞻经济学人APP】,还可以与500+经济学家/资深行业研究员交流互动。

加载中...