【干货】煤炭行业产业链全景梳理及区域热力地图
前瞻网
煤炭行业主要上市公司:目前国内煤炭行业的上市公司主要有兖矿能源(600188)、中国神华(601088)、晋控煤业(601001)、陕西煤业(601225)、山西焦煤(000983)、中煤能源(601898)、华阳股份(600348)、山煤国际(600546)等。
本文核心数据:产量、销量
煤炭产业产业链全景梳理:下游主要应用于四大行业
煤炭行业产业链上游为设备和系统,主要包括采掘机、掘进机等生产设备以及相关的智能化系统;中游为煤炭开采和洗选,主要煤种有褐煤、烟煤、无烟煤等;下游为应用领域,主要包含电力行业、钢铁行业、化工行业以及建材行业四大类行业。
从参与企业来看,上游包含华科电气、双环、圣亚机械等设备制造商;中游包括国家能源、阳泉煤业、兖州煤业等企业;下游包括国家电投、山东钢铁等应用行业相关企业。
煤炭产业产业链区域热力地图:企业围绕资源地布局
从我国煤炭产业链企业区域分布来看,煤炭产业链中游生产企业主要分布在山西、贵州和内蒙古地区,贵州。山西和内蒙古是我国煤矿资源丰富的省市,贵州是南方地区多煤的大省。我国煤炭行业相关企业的分布与资源分布情况一致。
注:颜色越深代表相关企业数量越多。
从代表性企业分布情况来看,我国煤炭行业龙头企业多分布于北京、山西等北方地区省市。其中,中国神华(601088)和中煤能源(601898)两大龙头均坐落于北京。山西省拥有华阳股份(600348)、山煤国际(600546)、晋控煤业(601001)等国内大型能源旗下的上市企业。
煤炭产业代表性企业产销情况:整体规模庞大,各企业梯度不一
2021年上半年,我国煤炭行业代表性企业的产销规模梯度不一。其中中国神华(601088)以产量15240万吨登顶上市企业产量之首。煤炭产业产业链上的其它代表性企产销情况如下:
注:以上销量包含自产煤+外购煤。
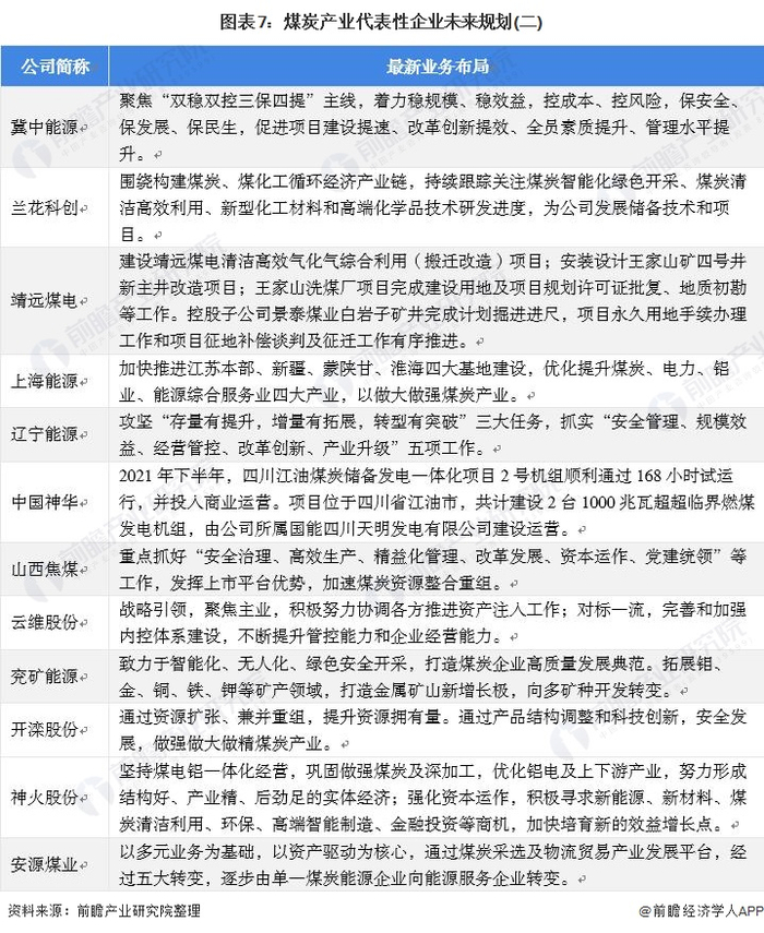
煤炭产业代表性企业未来规划情况:能源转型与智能化为主旋律
“十四五”期间,我国重视煤矿智能化开采、智能化管理,以及能源结构转型。此外,煤炭企业的其他上市公司也明确了其煤炭业务的发展布局:
以上数据参考前瞻产业研究院《中国煤炭行业发展前景与投资战略规划分析报告》,同时前瞻产业研究院还提供产业大数据、产业研究、产业链咨询、产业图谱、产业规划、园区规划、产业招商引资、IPO募投可研、IPO业务与技术撰写、IPO工作底稿咨询等解决方案。
更多深度行业分析尽在【前瞻经济学人APP】,还可以与500+经济学家/资深行业研究员交流互动。