新浪财经

【最全】2022年中国无接触供电(CPT)产业上市公司全方位对比(附业务布局汇总、业绩对比、业务规划等)

前瞻网

关注

无接触供电(CPT)产业链各环节上市公司:目前国内无接触供电(CPT)产业链上游的上市企业主要有横店东磁(002056.SZ)、天通股份(600330.SH)、安泰科技(000969.SZ)、领益智造(002600.SZ)、合力泰(002217.SZ)、信维通信(300136.SZ)、立讯精密(002475.SZ)、顺络电子(002138.SZ)、信维通信(300136.SZ)、东尼电子(603595.SH)、东山精密(002384.SZ)、全志科技(300458.SZ)、奥海科技(002993.SZ)、信维通信(300136.SZ);中游无接触供电(CPT)产业上市企业主要有立讯精密(002475.SZ)、合力泰(002217.SZ)、硕贝德(300322.SZ)、信维通信(300136.SZ)、奥海科技(002993.SZ)、领益智造(002600.SZ)、安克创新(300866.SZ)、安洁科技(002635.SZ)等;下游应用市场上市企业有小米集团(01810.HK)、海尔智家(06690.HK)、美的集团(000333.SZ)、中兴通讯(000063.SZ)等。

本文核心数据:企业营收、企业利润、销售毛利率

从产业链的角度来看,无接触供电(CPT)主要包括方案设计、电源芯片、磁性材料、传输线圈生产环节;中游包括无接触供电产品制造商和无接触供电综合解决方案提供商;下游以消费电子市场应用为主。目前,我国涉及无接触供电(CPT)产业相关业务的上市公司主要有横店东磁、天通股份、安泰科技、领益智造、顺络电子、东尼电子、东山精密、全志科技、奥海科技、立讯精密、合力泰、硕贝德、信维通信、安克创新、安洁科技、小米集团、海尔智家、美的集团、中兴通讯等企业。本文在对无接触供电(CPT)产业链上市公司汇总的基础上,将从中游无接触供电(CPT)产品及服务提供商中的上市公司业务布局、业绩对比及业务规划进行全方位对比。

1、无接触供电(CPT)产业上市公司汇总

无接触供电(CPT)技术是近几年出现的新兴技术,国内产业化发展水平较低,目前国内无接触供电(CPT)产业相关的上市公司数量较少,本文汇总了无接触供电(CPT)行业链各环节主要上市公司,包括无接触供电(CPT)产业上游的主要原材料及零部件供应商、无接触供电(CPT)产品制造或服务提供商,以及下游主要应用客户。

其中,涉及无接触供电(CPT)产品制造业务的上市公司主要有立讯精密、合力泰、硕贝德、信维通信、奥海科技、领益智造、安克创新、安洁科技等企业,其中立讯精密、合力泰等部分企业还布局有上游核心原材料及零部件业务。

注:部分企业在产业链多个环节均有相关业务布局。

2、无接触供电(CPT)行业上市公司无接触供电(CPT)业务布局对比

在行业相关上市公司中,无接触供电(CPT)业务占比均较低,不超过10%,非企业主营业务。目前国内的无接触供电(CPT)行业的发展尚处于起步阶段,整体产业化水平有待进一步提升;在产业链布局方面,以信维通信为代表的上市企业业务布局较为完善,可提供从磁性材料、线圈到模组的一站式无线充电解决方案,技术发展较为领先;在区域布局方面,大部分企业除了深耕国内市场外,均已成功开拓海外市场。

注:目前行业相关上市企业均为单独披露无接触供电(CPT)相关业务营收数据,以及CPT业务的国内外市场销售数据,上述区域销售占比数据为企业整体业务经营数据。

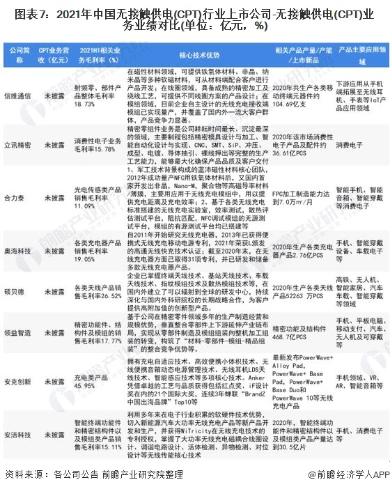
3、无接触供电(CPT)行业上市公司无接触供电(CPT)业务业绩对比

从行业上市企业相关业务毛利率来看,整体均在10%以上;从上市企业无接触供电(CPT)产品应用市场来看,以手机、家电、智能穿戴等消费电子领域为主。

4、无接触供电(CPT)行业上市公司无接触供电(CPT)业务规划对比

无接触供电(CPT)行业属于典型的技术引导型产业,未来行业技术的进一步发展突破是行业发展的主要趋势,随之带动下游应用市场逐渐扩大,推动国内无接触供电(CPT)行业发展水平进一步提升。从无接触供电(CPT)行业相关上市企业的业务规划来看,重点聚焦在无接触供电(CPT)行业技术突破、完善产业链布局、拓展汽车等领域的大功率无线充电业务布局等方面。

以上数据来源于前瞻产业研究院《中国无接触供电(CPT)市场前瞻与投资战略规划分析报告》,同时前瞻产业研究院还提供产业大数据、产业研究、产业链咨询、产业图谱、产业规划、园区规划、产业招商引资、IPO募投可研、IPO业务与技术撰写、IPO工作底稿咨询等解决方案。

更多深度行业分析尽在【前瞻经济学人APP】,还可以与500+经济学家/资深行业研究员交流互动。

加载中...