新浪财经

【全网最全】2022年太阳能电池行业上市公司全方位对比(附业务布局汇总、业绩对比、业务规划等)

前瞻网

关注

原标题:【全网最全】2022年太阳能电池行业上市公司全方位对比(附业务布局汇总、业绩对比、业务规划等) 来源:前瞻产业研究院

本文核心数据:太阳能电池产业上市公司汇总、太阳能电池产业上市公司太阳能电池业务业绩对比、中国太阳能电池制造行业上市公司太阳能电池业务规划

1、太阳能电池产业上市公司汇总

我国光伏行业于2005年左右受欧洲市场需求拉动起步,十几年来实现了从无到有、从有到强的跨越式大发展,建立了完整的市场环境和配套环境,已经成为我国为数不多、可以同步参与国际竞争并达到国际领先水平的战略性新兴产业,也成为我国产业经济发展的一张崭新名片和推动我国能源变革的重要引擎。太阳能电池作为光伏产业重要的一环,是光伏行业发展的基础,目前,我国太阳能电池产业的上市公司数量较多,分布在各产业链环节。具体包括:

硅料硅片上市公司:中环股份(002129.SZ)、大全能源(688303.SH);

光伏用逆变器上市公司:阳光电源(300274.SZ)、锦浪科技(300763.SZ)、上能电气(300827.SZ)、禾迈股份(688032.SH)、固德威(688390.SH);

光伏电池其他辅材上市公司:帝科股份(300842.SZ)、通灵股份(301168.SZ)、安彩高科(600207.SH)、福莱特(601865.SH)、赛伍技术(603212.SH)、清源股份(603628.SH)、福斯特(603806.SH)、中信博(688408.SH)、明冠新材(688560.SH)、海优新材(688680.SH);

太阳能电池生产制造上市公司:通威股份(600438.SH)、隆基股份(601012.SH)、中利集团(002309.SZ)、晶澳科技(002459.SZ)、协鑫集成(002506.SZ)、东方日升(300118.SZ)、中来股份(300393.SZ)、航天机电(600151.SH)、亿晶光电(600537.SH)、爱旭股份(600732.SH)、天合光能(688599.SH)、拓日新能(002218.SZ)、爱康科技(002610.SZ)、亚玛顿(002623.SZ)。

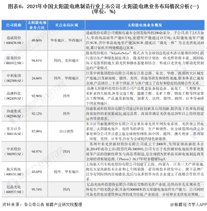
2、太阳能电池行业上市公司业务布局对比

在太阳能电池行业,我国上市企业数量较多,除了有像亿晶光电和中来股份等以生产光伏电池为主的企业外,还有着布局光伏产业链上下游的综合性企业,如隆基股份、通威股份等。

3、太阳能电池行业上市公司太阳能电池业务业绩对比

目前,我国太阳能电池行业的龙头上市公司是隆基股份、通威股份和天合光能,这三家上市公司的太阳能电池业务占比均较高,且2020年产销量均达到1.5万兆瓦以上。其中,2020年,隆基股份和通威股份太阳能电池产销量更是突破2万兆瓦。

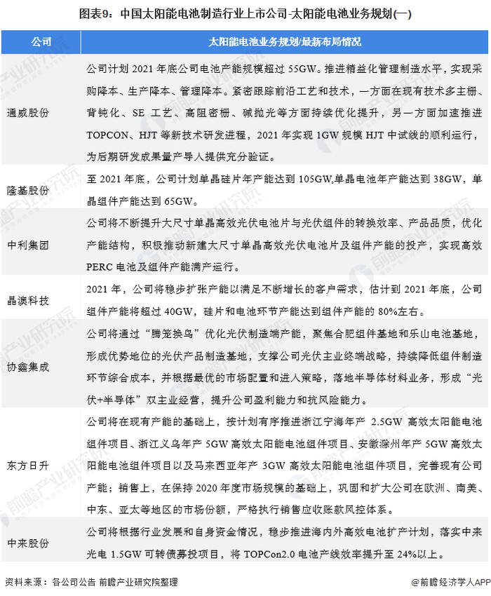
4、太阳能电池行业上市公司太阳能电池业务规划对比

我国太阳能光伏行业虽起步较晚,但发展迅速,据国家能源局统计数据显示,2020年全年,2020年,全国光伏发电新增装机48.20GW,同比增长59.5%;全国光伏发电累计装机253.43GW,同比增长23.82%。我国光伏行业处于快速成长阶段,行业发展具有较大发展潜力,而我国太阳能电池制造行业的上市公司也主要围绕扩大生产线为主,增加产能为主,具体各公司太阳能电池业务的发展布局情况如下:

以上数据参考前瞻产业研究院《中国太阳能电池行业市场前瞻与投资战略规划分析报告》,同时前瞻产业研究院还提供产业大数据、产业研究、产业链咨询、产业图谱、产业规划、园区规划、产业招商引资、IPO募投可研、IPO业务与技术撰写、IPO工作底稿咨询等解决方案。

更多深度行业分析尽在【前瞻经济学人APP】,还可以与500+经济学家/资深行业研究员交流互动。

加载中...