新浪财经

【华创交运*深度】航空股相对强势的背后:预期弹性足够大——航空复苏之路系列研究

市场资讯 2022.02.06 22:56

本篇为华创交运|航空复苏之路系列第4篇,在系列1-3分别从需求观察、供给测算、价格弹性分析的基础上,进一步梳理本轮航空股的核心投资逻辑。

注:如在系列3中所提示,系列报告中探讨价格弹性为在复苏逻辑实现下或可实现,同时航空公司实际运营中需要综合考虑多重因素,故报告测算仅作模拟参考,不代表实际发生。

核心观点

前言:2022年1月显著跑赢市场的航空股——预期弹性足够大方可推动行情。

2022年1月,三大航平均涨幅近10%,跑赢沪深300达到17个百分点,而若从21年8月起算,国航则涨幅超过50%。

我们观察:21年8月前航空股的表现与基本面变化趋势息息相关,而8月后则更多与未来预期更为相关。与大部分带有周期属性的行业相似,利润弹性的空间预期,决定了行情的力度、高度与可参与度,因此我们需要探讨的是,假设本轮复苏周期实现,那么高点利润会达到多少?即:以中国国航为例,假如“王者归来”,能否实现200亿+利润的高峰业绩,依照航空股历史估值水平,如果给予10-15倍PE,市值可达2000-3000亿,较当前有足够大的空间吸引力。

一、焦点:假如“王者归来”,中国国航高峰业绩能否实现200亿+利润?我们采用两种测算方式来试图回答该问题。

1)假设单机利润回到2010年,则简单测算可达200亿+利润。统计2009年以来,以国航为例,单机扣汇利润高点为2010年的3388万元,中国国航2021年末剔除公务机及支线飞机ARJ21后运营734架机队。

衡量单机净利核心在于成本与收入,近年来航空公司在持续推动单位扣油成本的管控,而行业供需结构达到我们复苏之路系列报告预期的情况下,国航核心航线具备明显的实际票价提升能力,从而推动整体单机收入提升。

2)中枢利润+价格弹性:亦有机会冲击200亿。

a)中枢利润测算:以2011-2019年单机扣汇净利均值(约1200万),依照734架机队规模,国航利润将超过80亿。

b)价格弹性贡献测算:我们测算当国航TOP20航线折扣率均达到80%状态下,增厚利润亦超过百亿,加上其他航线的或有增量贡献,同样将有机会冲击200亿利润体量。

二、核心要素:价格弹性能否实现。

1)政策允许框架内,航空公司具备更强的自主调节能力。市场化探索一直在推进。尤其2017年的票价市场化改革打开了航空公司核心航线的盈利上限。

2)价格弹性的程度最终是供需决定的。我们回顾了美国航空业03年以来以及我国航空业09-10年的表现,发现供需推高客座率时,票价水平对应提升。

三、关键假设:供需是否支撑复苏逻辑。

1)看得清的供给:飞机资产核心硬约束下,大幅降速已成定局。行业供给历经 20-21 连续两年的低增长,我们通过飞机资产硬约束各环节的测算发现后续大幅降速已成定局。

23年相比19年,最低增速:11%;最高增速:21.5%;中性增速:14.3%。

2)需求:具备强韧性。近期发布的民航十四五规划中,预计以2019年为基准,2019~2025年旅客运输量复合增速将达5.9%。

若以2019-23年复合增速5-6%,则23年相较于19年的旅客人数增速为22%-26%,超过前述供给增速的区间判断。我们认为需求在经历不断积压后或在未来呈现相对爆发态势。

四、投资建议:

持续看好本轮行业复苏核心逻辑:供需紧张+票价弹性推动利润预期。

重点标的:

中国国航,核心看点:行业龙头三重压制有望逐步消除,“王者归来”,高峰业绩能否比肩历史?

春秋航空,行业复苏逻辑下,公司有望实现超额扩张之路。

关注华夏航空。

风险提示:疫情影响不确定性的风险,当前受疫情影响,行业客运量及客座率处于低位;价格弹性测算的前提及实现时间存在不确定性;油价大幅上升及人民币大幅贬值或对利润最终表现产生影响。

前言:2022年1月显著跑赢市场的航空股——预期弹性足够大方可推动行情

2020新冠疫情以来,我国航空业遭受重挫,体现在行业连续两年大幅亏损,以三大航为例,20年国航、南航、东航分别亏损144、108及118亿,21年三大航分别预亏145-170、113-128、110-135亿元。2020年三大航股价平均跌幅约20%,跑输沪深300多达46个百分点。

2021年后,航空股跑赢市场,可以分为两个鲜明的阶段:

a)与基本面变化趋势息息相关:21年2-8月

21年2月-4月,因春节后疫情缓和,国内旅客人数恢复较好,航空股普遍反弹约3成,入5月-8月,因广深、南京等地散发疫情,尤其7月南京疫情打消了暑运旺季预期,导致航空股普遍下跌约3成,

整体看这一阶段内,与基本面变化的趋势息息相关。

b)与未来预期更为相关:21年8月至今

21年8月直至进入2022年后,航空股的表现显著跑赢市场,仅看2022年1个月的时间,三大航平均涨幅近10%,跑赢沪深300达到17个百分点,而若从21年8月起算,国航则涨幅超过50%;另一方面则是航空股出现分化,体现在三大航的表现明显好于春秋为代表的民营航空。

此阶段,国内疫情仍处于多地散发,油价不断走升,行业21Q4经营遭受严重,导致三大航普遍预亏可能超过2020年。股价表现与基本面则背离,但对于基本面的预期越来越强烈,基于新冠特效药的进展催化以及市场对于供需主导行业未来复苏的预期不断升温。

华创交运团队自2021年11月起推出《航空复苏之路系列研究1-3》分别从海外需求观察、供给侧测算及逻辑推演、价格弹性展望等维度对航空业进行多维度分析,并认为航空股在这1-2年内具备重要投资机会。

本篇我们进一步梳理行业逻辑,来看一看当前航空股表现强势背后,究竟驱动力是什么?

我们认为:远期利润弹性足够大,方可推动航空股行情。

在《价格弹性,周期魅力——航空复苏之路系列3》中我们提到,对于大部分带有周期属性行业而言,价格弹性是其魅力,航空业亦然,一旦本来复苏周期到来,价格弹性有多大,能否比肩历史高峰,是关注的核心。同样,对于周期股的投资,对于利润弹性的空间预期,决定了行情的力度、高度与可参与度。尤其对于航空股,本身受到外部因素左右较多的行业,只有远期利润弹性足够大,方可推动行情展开。

因此我们需要探讨的是,假设本轮复苏周期实现,那么高点利润会达到多少?

焦点在于以中国国航为例,假如“王者归来”,能否实现200亿+利润的高峰业绩,依照航空股历史估值水平,如果给予10-15倍PE,市值可达2000-3000亿,较当前有足够大的空间吸引力。

注:如在系列3中所提示,系列报告中探讨价格弹性为在复苏逻辑实现下或可实现,同时航空公司实际运营中需要综合考虑多重因素,故报告测算仅作模拟参考,不代表实际发生。

一、焦点:假如“王者归来”,中国国航高峰业绩能否实现200亿+利润?

在系列报告(3)中,我们采用两种测算方式来试图回答该问题。

(一)假设单机利润回到2010年,则简单测算可达200亿+利润

统计2009年以来,以国航为例,单机扣汇利润高点为2010年的3388万元,其次为2009、2015年均达到2000万左右,而2011-19年平均单机利润为1200万左右。

注:此处利润均指扣除汇兑损益后的利润,机队规模采用年内平均值。

中国国航2021年末机队规模746架,剔除公务机及支线飞机ARJ21后运营734架机队,以此简单测算,假设单机扣汇利润实现3000万+,则对应扣汇净利预期将超过200亿。

对于该测算,核心点在于,一旦进入复苏周期,能否重回2010年单机盈利水平?

我们从成本、收入两个维度来分析:

1、我们通过成本端(航油及单位扣油成本)比较,预计不会高于2010年

1)油价:

航油成本是航空公司成本项占比最高的项目,通常约在成本比重的25%-30%;

回顾2010年,平均油价为80元/桶,国内航油综采成本平均为5700元/吨,21年末布油价格与2010年接近,综采成本5400元/吨,略低于当年,2022年1月以来油价冲高,预计2022-23年整体航油价格水平或与2010年较为接近。同时燃油附加费的调节机制可以帮助航空公司一定程度转嫁成本上涨。

2)单位扣油成本:

2010-2019年,三大航单位扣油成本先升后降,尤其近年来航空公司强调降本增效,推动扣油成本下降。

2019年三大航平均座公里成本0.270元,较2010年的0.283元下降约5%。

2020年,受疫情影响,业务量大幅下滑导致单位成本显著升高,而航司疫情期间在成本端做了更为严格的把控,预计在业务量恢复正常后,成本会回到甚至低于19年水平。

2、收益端:关注价格弹性能否释放

航空公司座公里收益水平在2011年见顶后,整体呈下降趋势。对比三大航2010年与2019年收益水平,座公里收益平均降幅18%左右(或0.1元)

我们此前报告分析,2010年行业供需差达到5.8pts,南航、东航座公里收益同比增长超过20%。而根据我们的测算,行业供给在2019-2023 处于低速状态,若后续疫情影响削弱,需求正常释放,一旦出现快速反弹时,供需差有概率达到较高水平,叠加票价市场化放开作用,有一定概率将收入推高至10年水平。

因此我们认为:若以2010年单机扣汇净利测算,以当前国航700余架的机队规模,盈利将超出200亿。

近年来航空公司在持续推动单位扣油成本的管控,因此衡量单机盈利的重点在于单机收入的贡献。在行业供需结构达到我们复苏之路系列报告预期的情况下,国航核心航线具备明显的实际票价提升能力,从而推动整体单机收入提升。

(二)中枢利润+价格弹性:亦有机会冲击200亿

中枢利润测算:以2011-2019年单机扣汇净利均值(约1200万),依照734架机队规模,国航利润将超过80亿。

价格弹性贡献测算:若考虑此前报告测算当国航TOP20航线折扣率均达到80%状态下,增厚利润亦超过百亿,加上其他航线的或有增量贡献,同样将有机会冲击200亿利润体量。

1、假设理想复苏,测算TOP20航线释放的价格弹性可帮助国航增厚利润过百亿

在需求恢复拐点到来之后,我们预计行业会从局部区域、局部时段、阶段性供需缺口弹性,转向全局,并推升价格弹性。尤其2017年客运价格市场化改革以来,部分核心航线经济舱全价票已提价5次,累计涨幅近60%,意味着航空公司在供需紧张的情况下,票价弹性将超过以往。

我们选取国航国内前20航线做统计测算(我们预计这些航线的需求更为旺盛,航司更容易执行价格优化策略)

指标选取说明:

1)我们筛选2021冬春航季时刻表中运力投放TOP20的航线;

2)我们以Wind统计这些航线2018年客运量为基础(统计仅到2018年,预计2019年以及未来恢复正常后将超过18年);

3)经济舱最高全价票:从携程旅行网查阅目前该航线航司经济舱最高全价票水平。需说明的是,因各航司优势不同,调价策略亦有差异,存在一条航线出现多个价格的现象;

4)假设折扣:我们以北上广深互飞假设折扣60%,其他为50%(假设回到相对正常水平,并非供需紧张下的价格);

依据前述条件,我们统计国航TOP20航线:

在2018年客运量基础、折扣率50-60%情形下,合计收入达到287亿,相当于国航2019年国内客运收入的35%,若提价10%,对应可增加29亿收入,对应超过20亿利润;

而一旦供需紧张,折扣率提升至80%,对应TOP20航线收入将达到429亿,增加142亿收入,对应超过百亿利润增厚。

注:截至1月,国航2021年冬春航季的Top20航线中,有9条航线已提价5次,较原指导价提高近60%;有3条提价4次,平均涨幅45%左右;4条提价3次,4条提价2次。累计提价超过30%的航线占比80%。

由此前述两种测算方式下,预计假如行业理想复苏,航空龙头王者归来,有概率实现200亿+利润的高峰业绩。

需要说明的是,尽管我们预计本轮高峰业绩或超以往,但从时间上,预期2023年方有概率率先实现单季度新高的盈利水平。

从上述的测算中,核心要素在于价格弹性,那么价格弹性是否能实现?

二、核心要素:价格弹性能否实现

(一)政策允许框架内,航空公司具备更强的自主调节能力

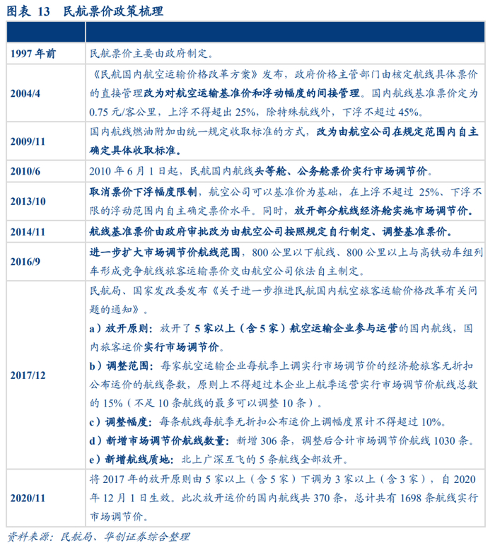
我国民航运价经历了从政府严格管制到逐步放松再到开放定价的探索过程。在开放票价的进程中,也经历了从点到线到面的多重试验,直到2017年12月,民航局、国家发改委联合引发《关于进一步推进民航国内航空旅客运输价格改革有关问题的通知》,标志着大规模的票价市场化改革正式拉开帷幕。

根据2017年12月及2020年11月,民航机、国家发改委发布的关于民航国内航线运输价格改革的相关意见,航空公司在政策允许框架内已经具备了较以往明显增强的自主定价能力,并打开盈利上限。

其中:

2017年12月,民航局、国家发改委发布《关于进一步推进民航国内航空旅客运输价格改革有关问题的通知》,决定进一步推进民航国内航空旅客运输价格(以下简称国内旅客运价)市场化改革,建立健全主要由市场决定价格的机制。

a)放开原则:放开了5家以上(含5家)航空运输企业参与运营的国内航线,国内旅客运价实行市场调节价,由航空运输企业依法自主制定。2020年11月,民航局、国家发改委印发《关于进一步深化民航国内航线运输价格改革有关问题的通知》,将上述放开原则由5家以上(含5家)下调为3家以上(含3家),自2020年12月1日生效。

b)调整范围:每家航空运输企业每航季上调实行市场调节价的经济舱旅客无折扣公布运价的航线条数,原则上不得超过本企业上航季运营实行市场调节价航线总数的15%(不足10条航线的最多可以调整10条);

c)调整幅度:每条航线每航季无折扣公布运价上调幅度累计不得超过10%。

截止2020年末,总计已有1698条航线实行市场调节价,占2020年4686条国内航线的比例为36.2%,全国客运量前50大航线均已纳入市场调节价航线目录。

相较于2017年,国内Top30航线中有17条提价近60%(5次),93%的航线提价超过3次。

2021年12月29日起,各航司陆续开启新一轮调价,其中东航、国航先后将上海-北京航线经济舱全价票由1790元提至1960,涨幅9.5%,本轮提价是2017年12月推动价格市场化改革以来,京沪线第5次上调经济舱全价票价格,由最初的1240元提升至1960元,涨幅58%。

本轮调价,Top10航线中已有7条进行了第5次提价,东航、国航(北京-上海);国航(北京-成都);国航、深航(北京-深圳);东航、南航(上海-广州);国航、南航(北京-广州);东航(上海-成都)、国航(北京-重庆)再度提价约10%,累计涨幅接近60%。预计后续仍有部分航司、部分航线将陆续展开调价工作。

统计2021冬春航季周座位供给数最多的前30条航线票价情况(一市两场的合并为同一航线),有17条航线最高公布票价较原指导价平均涨幅近60%,即涨价5次;7条航线提价4次,平均涨幅45%;还有4条提价3次,平均涨幅32%;剩余2条涨价2次,平均涨幅21%。

与此同时,我们在系列报告3中分析的,我国航空公司对于收益管理更为重视并付诸实践。即通过差异化定价及舱位控制实现收益最大化。定价和座位控制成为航司收益管理中最重要的环节。

以东方航空上海虹桥-成都双流机场的航线为例,仅经济舱就包含青年特惠、折扣经济舱、里程优惠和标准经济舱多款产品。

不同的舱位价格对应不同的条件,其中折扣经济舱R舱,起飞前7天以前、2-7天、起飞前4-48小时、起飞前4小时之后的退票费率分别为票面价格的20%、30%、70%和90%;更改的费率分别为10%、20%、50%和70%,不得签转他航。而标准经济舱Y舱的退票费率分别为5%、5%、10%和20%,更改费率分别为0%、5%、5%和10%,且可签转他航。显然,标准经济舱Y舱机票的灵活性明显高于折扣经济舱,票价也更高。

然而,多级票价可能存在一定的风险,因为可能导致高价旅客转向低价产品。所以,差异化定价的另一大目标是尽量降低旅客转移行为的发生。当产品的差价过大,或者超过属性差异能带来的效用时,高价旅客可能会放弃部分灵活性或者其他服务的要求,转而购买低价机票。

以上述东航的例子来看,为减少折扣经济舱R舱和标准经济舱Y舱的价差导致的转移行为,折扣经济舱还提供E舱机票,退票费率分别为10%、15%、30%和40%,更改费率为5%、10%、25%和35%,其灵活性介于折扣经济舱R舱与标准经济舱Y舱之间,票价也介于两者之间,为有相应需求的旅客提供了更为折中的选择。

(二)对比海外航司、国内高铁票价,国内民航票价仍有空间

1、全球对比,国内航司票价仍有较大空间

全球比较来看,国内航空公司与国外顶尖航司的票价差距仍较为明显。对比2019年各航司客公里收益,国内三大航均值为0.506元,其中国航最高为0.534元。

全日空(截至2019/3/31财年)在全球主要航司中遥遥领先,换算为人民币0.858元/公里,超过三大航平均水平近70%。

美国的达美航空、美联航、美国航空客公里收益均超过0.7元,美西南相对较低,为0.679元,四家航司平均客公里收益为0.725元,超出三大航均值的43%。

欧洲航司中,汉莎最高,为0.734元/客公里,英航0.608元/客公里,法荷航0.586元/客公里,均值为0.643元,超出三大航均值27%。

2、国内民航票价与高铁价差较小

2019年三大航客公里收益在0.49-0.53元,均值为0.51元,两家民营航司相对更低,春秋0.36元,吉祥0.47元。

统计“八纵八横”部分高铁路段票价情况,当前时速为300-350公里的高铁二等座单位里程公布价格(无折扣价)大多处于0.4-0.55元之间,一等座单位里程公布票价在0.65-0.9元之间,商务座为1.2-2元之间。

上述高铁票价为无折扣价格,观察12306网站相应路段的实际销售价格,二等座实际售价大约在0.38-0.48元之间,一等座0.65-0.78元左右,商务座在1.23-1.54元之间。

以一辆16列复兴号的各等级座位数量加权测算,单位里程价格在0.43-0.54元之间。

综上来看,我国民航票价与高铁票价的价差相对较小。

(三)价格弹性的程度最终是供需决定的

1、航空业是典型具备价格弹性的行业

成本结构看:航空公司成本主要包含航油、飞机折旧(租赁费)、起降费、员工薪酬、维修费、餐食机供品和其他成本费用。通常航油+折旧(租赁)+人工+起降”占据8成左右。

以疫情前的2019年三大航成本为例作说明:航空油料为最大成本项,占比达30%左右;其次为飞机折旧和租赁费占比约18.5%;再者为人工成本占比17.1%;起降费则占比14.2%。

这样的结构中:折旧(租赁)是固定成本;而以单航班计,只要执飞,则无论客座率如何,均会发生固定的起降、人工费用,以及相应(与量相关)的航油、餐食等费用。

因此一旦价格发生大幅增长,产生的利润弹性较大。

我们以2019年上市航司数据进行简单测算:

三大航:合计客运收入3733亿元,其中国内客运收入2559亿,占比69%;假设票价提升1%,对应增加利润28亿,相当于2019年利润的23%;假设国内票价提升1%,则对应增加利润19亿,相当于2019年利润的16%。

其中假设票价提升1%,国航、南航、东航分别增加利润9、10、8亿,假设国内票价提升1%,对应增加利润分别为6、8、5亿。

民营航空:

春秋航空2019年客运收入144亿,其中国内客运收入93亿,占比65%,假设票价提升1%,对应利润增加1.1亿,相当于19年利润的6%,假设国内票价提升1%,对应增加利润0.7亿,相当于19年利润的4%;

吉祥航空2019年客运收入163亿,其中国内客运收入129亿,占比80%,假设票价提升1%,对应利润增加1.2亿,相当于19年利润的12%,假设国内票价提升1%,对应增加利润1亿,相当于19年利润的10%。

注:以上测算未考虑各公司实际执行中因航线资源、客户结构不同而会体现不同的定价能力,仅为参考。

2、美国历史数据看,票价水平与客座率呈正相关性

当需求较好而运力受限时,航空公司会呈现客座率的抬升,并推动票价上升。

我们统计美国航空、美西南航空2001-2020年客英里收入与客座率数据发现,尽管票价受多因素的共同作用,但当美国航空客座率超过75%时(美西南为超过70%时),整体基本呈现与客座率水平更为明显的正相关性(金融危机的08-09除外)。预计在客座率低于75%(或70%)时,航空公司会考虑通过价格来刺激客座率。

进一步看,当客座率出现明显上升时,对票价拉动作用也更为明显:

观察2003-2006年间,美国民航业客座率持续提升,客座率提高1%,对应票价(客英里收入)提升1.1-1.2%。

美国航空客座率由2003年的72.4%持续提升至2006年79.7%,合计提高7.3个百分点,客英里收入从12.6美分提升至13.6美分,累计涨幅8.2%,对应座英里收入累计上涨19%;即对应客座率每提高1%,客收提升1.1%,共同推动座收平均提升2.6%。

美西南航空客座率由2003年的66.8%提升至2006年的73.1%,合计提高6.3个百分点,客英里收入从12.0美分提升至12.9美分,累计涨幅7.9%,座英里收入从8.0美分上涨至9.4美分,累计涨幅18.0%;对应客座率每提高1%,客收平均提升1.2%,共同推动座收平均提升2.9%。

而观察2009-14年间:

美西南航空客座率由2009年的76%持续提升至2014年的82.5%,提升6.5个百分点,而客英里收入由13.28美元提升至16.34美元,提升23%,显著超过了客座率弹性。

美国航空客座率由09年的80%提升至超过82%,提升幅度有限,但客英里收入由13.05美分提升至17.04美分,上涨31%。

意味着对于航空公司而言,当客座率超过某个阶段时,票价会呈现更明显的弹性水平(不同航空公司的触发点有差异)。

3、我国数据看:2010年供需结构差推动客座率提升,进而推高票价水平

2010年行业RPK同比增速达到19.7%,ASK增速为13.8%,差异扩大至5.8个百分点。

行业客座率:从2008年5月的最低点70.9%,开始趋势上升,到2010年3月,首次突破80%的客座率大关,2010年8月上升至84.2%。

三大航10年供需差均回正,客座率提升明显:

国航:2010年ASK同比增长34%,RPK同比增长40%,客座率由76.5%提升至80.0%。较金融危机前的2007年,ASK增长48%,RPK增长51%(2010年并表深航)。

南航:2010年ASK同比增长14%,RPK同比增长20%,客座率由75.3%提升至79.2%。较07年ASK增长28.0%,RPK增长36%。

东航:2010年ASK同比增长41%,RPK同比增长53%,客座率由72.2%提升78.0%。较07年ASK增长54%,RPK增长63%(2010年并表上航)。

对应的,2010年三大航单位收益显著回升:

国航:2010年座公里收入同比提升17.9%,其中客座率提升3.5pts,客公里收入提升12.7%,相较于2017年,座公里收入提升5.4%,其中客座率提升1.6pts,客公里收入提升3.3%。

南航:2010年座公里收入同比提升20.2%,其中客座率提升3.9pts,客公里收入提升14.3%,相较于2017年,座公里收入提升7.9%,其中客座率提升4.8pts,客公里收入提升1.4%。

东航:2010年座公里收入同比提升26.6%,其中客座率提升5.8pts,客公里收入提升17.1%,相较于2017年,座公里收入提升8.7%,其中客座率提升4.4pts,客公里收入提升2.6%。

三、关键假设:供需是否支撑复苏逻辑

(一)看得清的供给:飞机资产核心硬约束下,大幅降速已成定局

衡量行业供给增速,通常使用ASK(可用座位公里数)这一指标,ASK=∑(飞行公里×可出售座位数),即每一航段可提供的最大座位数与该航段距离的乘积之和。

影响该指标的要素主要为飞机资产(不同机型对应不同座位数)以及时刻资源(国内国际航线不同的航距以及飞机利用率)。这其中,我们认为飞机资产的数量是供给的核心硬约束。

基于飞机制造供应链条较为复杂,我们简化模型,即按照飞机制造的产前、产中、产后,沿订单、生产制造、飞机制造商库存、租赁公司存量机队、航司存量机队等多方面梳理飞机供给端现状,以及判断未来增速。

2018-21年我国民航业客运飞机数量分别为3479、3645、3717及3856架,剔除支线飞机后客运机队规模分别为3292、3454、3516及3645架。

2019年因MAX停飞,增速放缓,而2020年新冠疫情以来维持了低增速,21年末机队规模相较于19年增长不到6%。(注:21年为测算数据。)

我们需要分析的即22-23年行业内的运力增速区间会如何?

1、波音+空客订单测算:待交付中国内地飞机579架,相当于19年末机队的17%

在《系列报告2》的基础上,我们更新测算,综合以航空公司为客户直接签署的订单,及以租赁公司为客户的订单(考虑其中国大陆占比估算),目前待交付中国大陆地区的飞机数量合计579架(波音234架、空客345架),其中租赁公司订单占比66%,737MAX达211架,占比37%。

579架飞机相当于21年底全行业客机运力(剔除支线机后未3645架)的16%,19年末的17%。

注:国内航司主要通过上述统计范围内的租赁公司下订单,但并非全部,实际待交付数量或大于前述测算。

交付进度来看:

租赁公司年报中预计新订单中约有46-64%为2024年及其之后交付,假设50%为2024年前交付;同时假设航空公司订单均为2024年前交付完毕。

则对应2023年及之前交付飞机架数约为389架,若剔除波音737MAX,则仅为231架,占21年末运力的(剔除支线机后)的6%-11%,相当于19年末运力的7%-11%。

附:波音、空客的产能探讨:预计2023年中之前窄体机整体产能大概率无法恢复至疫情前

1)波音:737 MAX维持较长时间低生产,产能爬坡相对缓慢

窄体机方面:737MAX为波音目前主力机型,

2018年二季度,波音737系列月产能52架,并计划在2019年继续提至57架,后因停飞暂停生产;2020年12月,737MAX复产,21Q4公司表示22年1月737 MAX的月产能为27架,预计很快可提升至31架/月,关于后续产能是否进一步提高,供应链的能力是重要的监测对象。

宽体机方面:

787梦想飞机目前月产量为2架,远低于2019年14架的水平。主要因潜在技术问题,787暂停交付,产能主动下调,公司预计在恢复交付后产能逐步提至5架。

777/777X目前月产能为2架,预计在今年提升至3架/月。

2)空客:窄体机产能预计2023年夏季恢复至疫情前

窄体机方面:

2020年受航司推迟交付及新增订单减少等影响,空客A320系列的月产能由63架降至40架。

随着全球民航业复苏节奏加快,空客在21年5月宣布调整产能计划,计划21年四季度将A320产能升至45架。据最新21Q3公布的数据,A320系列产能计划在2023年夏季提升至65架/月,基本与疫情前持平。

宽体机方面:

A330当前月产能为2架,计划2022年末提至月产3架。

A350产能计划从当前月产近5架到2023年初提至6架。

总体看,2023年前窄体机整体产能大概率低于疫情前水平。

空客产能爬坡相对较快,当前主要为配合航司的需求节奏来调整产能规划,据其最新计划,A320恢复至疫情前产能水平仍需要一年半左右的时间。

而波音因737MAX的原因,恢复进度会相对曲折复杂。一方面复飞时间点的不确定性很大程度影响其窄体机的生产计划和进度;另一方面前期较长时间的停产使得MAX机型供应链维持低水平生产,供应链对波音的限制会更为明显,其产能爬坡预计慢于空客。

我们按照波音空客披露生产节奏,给出两家分别的生产速率。其中假设23年起波音737MAX生产速率由31架/月提高至40架/月。

按照图示生产速率:2022-23年波音/空客分别生产368/540、480/660架,以22年为起点,叠加库存(分别335架737MAX和约60架A320),从21Q4至23年末两家累计可生产/交付窄体机2443架,若考虑另有10%为宽体机则合计约2687架。

正常年份中国航司通常占波音空客交付量的1/4左右,对应约715架飞机(其中约650架窄体机)最终交付至中国航司,占2019年末全行业客运机队(不含支线机型)的20.7%。

该数字高于前述中国航司/租赁公司累计未交付订单389架(23年及之前交付),一方面包含波音/空客对于22-23年市场好转进度的乐观预期,另一方面则是因我国大陆地区航司在近两年疫情影响下,基本未有下新订单。

需要说明的是,上述2687架飞机中,波音737MAX(库存+未生产)合计1183架,其中预计约335架左右最终或归属于中国航司,其交付存在较大不确定性。

2、最低增速:23VS19仅约11%增长(假设MAX不交付,依据航司引进计划测算)

按照航司当前公告披露飞机引进及退出进度,并结合目前最新机队数量,我们测算未来至2023年上市航司机队规模。(注:测算均不包含公务机机队)

其中:

国航:截止2021年末741架机队,根据公司网站发布的2021Q3业绩发布材料中展示,计划2022-23年分别引进34及14架机队,退出14及17架机队,意味着2022-23年净增分别为20及-3架飞机,则2022-23年公司机队规模753及750架。

上述引进计划中不包含737MAX,但观察公司2018年年报,其披露了后续有70架737引进计划,预计其中绝大部分为737MAX且未交付。

东航:截止2021年末752架机队,根据公司21年半年报规划及21年实际完成情况,我们测算2022-23年公司机队规模将分别为796及797架。

公司同时披露根据已确认的订单,公司在2024年计划引进9架飞机,退出21 架飞机。

同样的,该计划不包含737MAX,观察公司20年年报,合计有737MAX共计46架均列未交付。

南航:截止2021年末运营862架机队规模,是亚洲规模最大的航空机队,根据20年年报披露,不考虑737MAX机型,则预计22-23年机队规模分别为884及902架机队。

考虑737MAX的引进,合计123架未交付。

海航:截止2021年末运营344架机队,根据其重组报告中预计22-23年计划机队382及414架。

鉴于737MAX恢复引进进程的不确定性,我们将所有航司规划737MAX引进均剔除,即假设2023年737MAX可以复飞但无法交付订单,

六家上市公司2023年机队规模相比较19年增长10.9%,意味着19-23年复合增速2.6%,21-23年复合增速3.3%,同时考虑上市公司占行业机队比重约76%,预计全行业机队规模2023年相比较19年约11%,相比14-18年平均9.8%增速显著放缓。

假设退出计划无大幅波动,可以认为该增速为航司未来2年运力端最低速度。

3、最高增速:23VS19增速21.5%(假设737正常交付,波音空客新接订单正常生产并按节奏交付)

假设2023年前737MAX正常复飞并开始交付,波音空客产能按节奏恢复,国内引进恢复正常

该假设下约束的核心变量为波音、空客产能。

根据前述测算,波音、空客共可以累计生产715架飞机交付中国大陆地区。

引进:预计22-23年分别引进347和368架,回到2019年前水平。

若22Q1起737MAX复飞,则进度符合波音预期,预计其生产速率恢复进程与前述基本相仿,即23年底前,波音空客合计可为中国区航司提供约715架增量飞机,其中335架左右737MAX,目前处于库存状态的737MAX约123架。

按照波音预期,“基于2022年Q1恢复中国交付的假设,当前335架737MAX将在2023年底前基本完成交付,且2022年库存交付会多于23年”。我们假设存量123架737MAX中60%于22年交付,40%于23年交付,其他增量订单按生产进度比例交付,则对应22-23年分别引进316、334架窄体机(合计650架),考虑额外10%的宽体机,合计约分别为347、368架。

退出:预计22-23年分别退出69和74架,回到19年前水平

飞机退出方面,假设22-23年退出机队回到此前正常水平即为引进的20%左右,则22-23年分别退出69和74架。

净增:行业22-23年分别净增278和294架,合计572架,则23VS19增速21.5%。

考虑上市航司客运机队数量占全行业比重2021年为76%,我们假设上述待交付为相同比例,则22-23年分别净增211和223架,对应22/23年末机队分别为3133和3356架,对应19-23年复合增速4.5%,21-23年复合增速7.2%,相比14-18年平均9.8%仍有较大幅度放缓。

该增速的实现需要:737MAX在2023年前复飞、同时引进正常;波音空客产能按节奏恢复;航司新下订单或通过租赁公司等方式引进。

4、中性增速:23VS19增速14.3%(假设737正常交付,未新增订单,以波音空客现有订单交付)

该假设下约束的核心变量为波音空客未交付订单。

参考前述,波音空客订单口径,23年及之前交付最终属于中国航司的飞机架数约为389架。

按照前述波音空客产能分布计算交付进度,同时退出比例仍按照20%考虑,

对应22、23年分别引进192和197架,分别退出38和39架,分别净增154和158架,则22、23年末行业机队分别为4010和4168架,23年相比较19年增速为14.3%。

综上来看,

行业供给历经 20-21 连续两年的低增长,我们通过飞机资产硬约束各环节的测算发现后续大幅降速已成定局。

最低增速:23年相比19年增长11%;

最高增速:23年相比19年增长21.5%;

中性增速:23年相比19年增长14.3%。

相比2014-18年平均9.8%增速大幅度放缓。即便考虑飞机利用率提升至历史最高的9.6h,全行业运力引进增速大幅放缓已成定局。

(二)需求:具备强韧性

基于我们对供给端的测算,23年相比较19年行业机队规模扩张预计介于11%-22%之间,那么决定价格弹性的最后一个因素就在于需求相比较19年会恢复到何种状态。

近期发布的民航十四五规划中,预计以2019年为基准,2019~2025年旅客运输量复合增速将达5.9%。(2019年之前的十年时间,我国航空旅客人数复合增速达到两位数)。

若以2019-23年复合增速5-6%,则23年相较于19年的旅客人数增速为22%-26%,超过前述供给增速的区间判断。

基于需求强韧性和后疫情恢复趋势,我们认为需求在经历不断积压后或在未来呈现相对爆发态势。

我们在《否极、能否泰来?酒旅、航空、餐饮、电影行业年度展望——掘金后疫情时代系列(一)》中回顾了疫情以来航空市场波动。

国内需求方面,在2021年相对没有疫情影响的4-5月,国内旅客人数超过了19年同期,国内大循环下可以消化国际航班运力调整。其中4月恢复至96%,其中国内旅客实现10.7%的增长,反映出极强的国内需求韧性。

国际需求方面,鉴于国内执行“五个一”政策及较为严格的防疫政策,当期国内执飞航班量仅为正常时期的5%左右,旅客运输量仅为2-3%。但如我们在系列报告1中分析,从海外航司来看,一旦条件允许,国际跨境流动同样有着较强的韧性。

尽管疫情影响存在不确定性,但预计随着疫苗接种率提升、特效药研发进展等,疫情的影响在趋弱情况下,航空业将处于逐步复苏通道。需求在经历不断积压后或在未来呈现相对爆发态势。

尤其我们预计参考2020及2021年的经验,在2022年3月之后,航空出行数据在没有疫情额外冲击下,将大概率呈现持续向上的趋势。

四、投资建议及风险提示

(一)投资建议

持续看好本轮行业复苏核心逻辑:供需紧张+票价弹性推动利润预期。

在主逻辑预期弹性空间大,市场对油价和汇率的影响亦会相对“搁置”。

其中,

航油成本:如前所述,航油是航司重要成本项目,但一方面从历史经验看,真正供需紧张的情形下,油价可以转嫁到票价水平;另一方面,燃油附加费的机制可以帮助航司传导部分新增成本;预计2022-23年的油价水平会处于燃油附加费征收的临界点上下之间。

汇率:人民币贬值对航司报表利润会带来影响,但对实际运营的影响较小,通常人民币在出现了累计大幅波动下会方对股价产生影响。

重点标的:

中国国航,核心看点:行业龙头三重压制有望逐步消除,“王者归来”,高峰业绩能否比肩历史?

春秋航空:行业复苏逻辑下,公司有望实现超额扩张之路。

关注华夏航空

(二)风险提示

1、疫情影响不确定性的风险,当前受疫情影响,行业客运量及客座率处于低位。

多地疫情散发下,最新披露2021年12月全行业旅客运输量约2700万人次,相当于2019年同期的51%左右。2021全年旅客运输量共计4.4亿人次,同比增加5.5%,约为19年的67%。

2021年累计客座率:春秋(82.9%,同比+3.2%)>吉祥(75.7%,同比+0.5%)>南航(71.3%,同比-0.2%)>国航(68.6%,同比-1.7%)>东航(67.7%,同比-2.8%)

最新春运数据:前20日(1月17-2月5日),航空累计发送旅客1665万人次,日均发送83万人次,同比增长55%,但较19年下降53%。

2、价格弹性测算的前提及实现时间存在不确定性。

1)我们认为航空业价格弹性的基础是供需结构,基于我们在航空业复苏之路系列1与3中的分析推演,即我们认为供给端的大幅降速或已成定局,而需求的恢复由于疫情的影响存在不确定性,因此在时间上也存在不确定性,我们预计本轮高峰(若实现)或有概率达到前述测算状态(我们预计2023年有概率率先实现单季度新高的盈利水平。

2)我们对价格弹性的测算为模拟,实际运营过程中,航空公司会综合各自航线资源、客户结构、竞争优势等多方面因素进行收益管理,不代表实际可达到测算水平。

3、油价大幅上升及人民币大幅贬值或对利润最终表现产生影响。

具体内容详见华创证券研究所2022年2月6日发布的报告《航空股相对强势的背后:预期弹性足够大——航空复苏之路系列研究(四)

附:华创交运|航空复苏之路系列研究

团队荣誉:

2021年:

新财富最佳分析师交通运输仓储行业第四名,

水晶球最佳分析师交通运输行业第三名,

新浪金麒麟最佳分析师交运物流行业第三名,

上证报最佳分析师交运仓储行业第三名,

金牛奖最佳行业分析团队交通运输行业第二名,

21世纪金牌分析师评选交通物流行业第二名;

2020年:

新财富最佳分析师交通运输仓储行业第四名,

水晶球最佳分析师交通运输行业第二名,

新浪金麒麟最佳分析师交运物流行业第三名,

上证报最佳分析师交运仓储行业第三名,

金牛奖最佳行业分析团队交通运输行业第一名,

21世纪金牌分析师评选交通物流行业第四名;

2019年:

新财富最佳分析师交通运输仓储行业第四名,

上证报最佳分析师交运仓储行业第三名,

新浪金麒麟最佳分析师交运物流行业第四名,

水晶球最佳分析师交通运输行业第五名,

金牛奖最佳行业分析团队交通运输行业第二名。

法律声明:

本资料来自华创证券研究所已经发布的研究报告,若对报告的摘编产生歧义,应以报告发布当日的完整内容为准。须注意的是,本资料仅代表报告发布当日的判断,相关的分析意见及推测可能会根据华创证券研究所后续发布的研究报告在不发出通知的情形下做出更改。华创证券的其他业务部门或附属机构可能独立做出与本资料的意见或建议不一致的投资决策。本资料所指的证券或金融工具的价格、价值及收入可涨可跌,以往的表现不应作为日后表现的显示及担保。本资料仅供订阅人参考之用,不是或不应被视为出售、购买或认购证券或其它金融工具的要约或要约邀请。订阅人不应单纯依靠本资料的信息而取代自身的独立判断,应自主作出投资决策并自行承担投资风险。华创证券不对使用本资料涉及的信息所产生的任何直接或间接损失或与此有关的其他损失承担任何责任。

加载中...