新浪财经

【全网最全】2022年石油化工行业上市公司全方位对比(附业务布局汇总、业绩对比、业务规划等)

前瞻网

关注

原标题:【全网最全】2022年石油化工行业上市公司全方位对比(附业务布局汇总、业绩对比、业务规划等) 来源:前瞻产业研究院

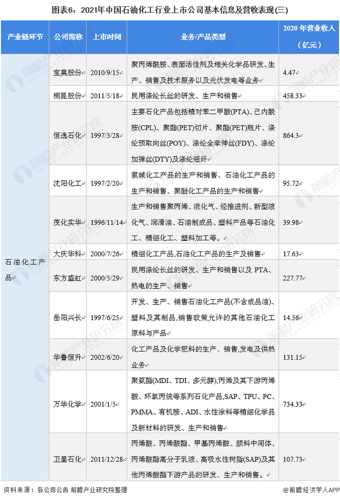
石油化工产业主要上市公司:目前国内石油化工产业的上市公司主要有中国石化(600028)、中国石油(601857)、东华能源(002221)、华锦股份(000059)、恒逸石化(000703)、荣盛石化(002493)、上海石化(600688)、华鲁恒生(600426)、康普顿(603798)、卫星石化(002648)。

本文核心数据: 石油化工产品产量、石油化工业务收入

1、石油化工行业上市公司汇总

目前,我国以石油化工相关行业为主营业务企业较多,并且石油化工产业链上下游企业较为庞大。其中,石油化工行业拥有全产业链即从石油炼化、基本有机到高分子聚合的企业主要包括:中国石油、中国石化、恒力石化、上海石化四家上市公司。

2、石油化工产业-石油化工全产业链生产企业业务布局对比

从四家石油化工全产业链生产企业销售布局来看,所有厂商在境内、境外均有布局,产品销售范围较广。其中中国石化、恒力石化、上海石化国内业务占比均超过80%,分别为81.76%、93.71%、89.72%。

3、石油化工行业-石油化工全产业链生产企业业务业绩对比

从四家全产业链生产企业业绩情况来看,中国石化、中国石油为我国石化行业的双寡头,2020年二者石化业务收入均达到万亿级别。

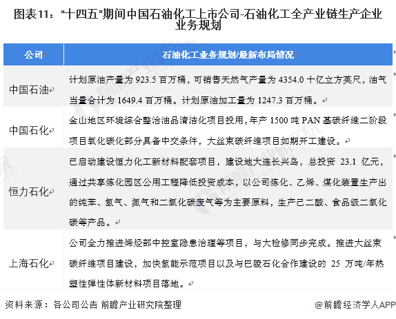
4、石油化工行业-石油化工全产业链生产企业业务规划对比

“十四五”期间,四家石油化工全产业链生产企业均有在年报中披露石化业务产量、投资项目规划,其具体业务规划如下:

更多行业相关数据请参考前瞻产业研究院《中国石油化工产业发展前景预测与投资战略规划分析报告》,同时前瞻产业研究院还提供产业大数据、产业研究、产业链咨询、产业图谱、产业规划、园区规划、产业招商引资、IPO募投可研、IPO业务与技术撰写、IPO工作底稿咨询等解决方案。

更多深度行业分析尽在【前瞻经济学人APP】,还可以与500+经济学家/资深行业研究员交流互动。

加载中...