新浪财经

看完冬奥运动员的菜单,终于知道吃够“碳水”有多重要了……

学习强国

关注

冬奥会运动员每天都吃什么?

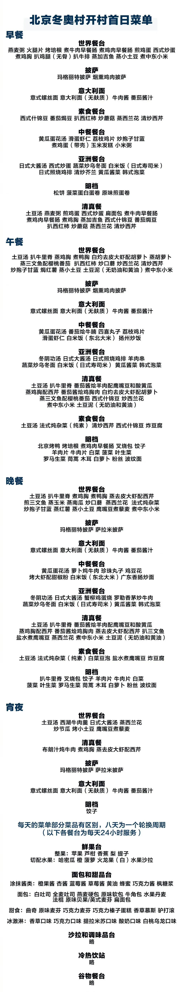
678道世界美食、超400种食材……此前,北京冬奥会运动员菜单发布,“馋哭”众网友。

细数众菜品,你会发现:冬奥运动员对饮食的能量要求很高,碳水占比超过了一半。

为什么运动员要摄入大量碳水?吃够碳水对身体有多重要?国家队运动营养师为你解答。

冬奥运动员碳水摄入超一半

各参赛队都有专门的随队营养师,与运动员同吃同住,协助指导合理摄入营养。

与普通人相比,运动员的活动量更大,特别是参加冰雪项目的冬奥运动员,能量消耗更多,因此饮食上有很多讲究。

冬奥国家队运动营养师谭凯元表示,营养师会随时根据运动员具体情况指导调整,但总体来说,冬季项目运动员的营养摄入有“碳水占比高、少吃煎炸、及时补水的特点。

碳水到底是什么?

中国疾病预防控制中心营养与健康所研究员张双庆介绍,碳水化合物是个大家族,也是最早被发现的营养素之一

根据其化学结构及生理作用不同,可分为糖(1~2个单糖)、寡糖(3~9个单糖)和多糖(≥10个单糖)。碳水主要藏在这些食物里:

◎糖

包括单糖、双塘、糖醇三种。

单糖中的葡萄糖和果糖,是生产饮料、糖果的重要原料;

双糖中的蔗糖就是我们吃的白糖,是从甘蔗或甜菜中提取的;

糖醇代谢不需要胰岛素,常用于糖尿病人的膳食。

◎寡糖(低聚糖)

其中大豆低聚糖可部分代替蔗糖,应用于饮料、酸奶等食品中;

麦芽低聚糖等是肠道某些有益细菌的增殖因子,可调节肠道菌群健康。

◎多糖

广泛分布在自然界中,常见的有淀粉、膳食纤维等,不溶于水、没有甜味。

淀粉主要存在于谷类、根茎类等植物中;膳食纤维主要包括纤维素、半纤维素、果胶等,对人体有保健功效。

运动员为什么要吃够碳水?

训练时间长、活动强度大、比赛温度低、赛场地海拔高……这些冬季运动项目的特点决定了运动员的能量摄入不仅要比普通人高,还要比参加夏季运动项目的运动员有所增加。

在运动员的饮食中,能量摄入分配如下:

碳水化合物

约占总摄能的55%65%,以谷类食物为主,并合理搭配精细作物和粗杂粮。

蛋白质

占总摄能的13%至15%,其中应有一半左右为优质蛋白,多选择瘦牛羊肉、去皮鸡肉、鱼虾、蛋类等。

脂肪

摄入约为20%至25%。

训练或比赛后迅速补充能量,可提高肌肉神经兴奋性,延缓疲劳;补充糖原,能促进肌糖原的恢复;补充蛋白质可以促进肌肉损伤的恢复。

训练过程中,运动员有时也需补能量,主要包括运动饮料、香蕉、小面包、饼干、能量棒等。这些“加餐”和其他食物都将计入当日总能量摄入,由营养师进行监测,随时调整。

另外,有些运动员对体重、体脂率有严格要求(如跳台滑雪、花样滑冰等),需要少吃或不吃煎炸食物,以蒸、烤、炖、炒为主。

运动员还需及时补充水分及矿物质,比如含糖6%至8%的运动饮料,其中还包含钾、钠、钙等无机盐。

每天吃够多少碳水才算达标

对普通人而言,每天需要摄入多少碳水?

目前各国营养专家推荐的碳水化合物摄入量,大约占一日能量需要的一半或一多半,我国的推荐范围是50%至65%

也就是说,如果一个成年人每日需要2000千卡的能量,那么他应当摄入250~300克左右的碳水化合物,相当于每餐吃一小碗米饭再加少量水果

营养专家还特别提醒,这些碳水化合物一定要来自多种天然食物,包括粗粮、豆类、薯类、水果等,不能顿顿是白米饭或白馒头等单一食物。

其中,膳食纤维的摄入量为每天25~30克,添加糖每日不超过50克,最好限制在25克以内。

高质量碳水VS低质量碳水:

对身体影响有多大?

《代谢》杂志发布的一项涉1.6万名中国非糖尿病者的研究显示:碳水化合物摄入量占总摄入能量的49%至56%时,患糖尿病的风险最小。

高质量碳水(升糖指数低的食物)

玉米、黑米、荞麦、绿豆、扁豆等,摄入量与新发糖尿病存在负相关。

低质量碳水(升糖指数高的食物)

如馒头、拉面、蛋糕、煎饼等,摄入量与新发糖尿病存在正相关。

《柳叶刀·公共卫生》杂志发表的一项研究显示:中等碳水饮食者,即全天碳水化合物摄入量占总摄入能量的50%至55%时,死亡风险最低。

《新英格兰医学杂志》发表的研究也显示,常吃低质量碳水化合物会增加心梗、中风等心血管疾病和死亡风险。

营养专家教你聪明吃碳水

我国主食种类繁多,尤其是杂粮类,都有自己的看家本领。吃碳水前,先来看看它们的优势。

不易升血糖

燕麦、莜麦;红小豆、绿豆等杂豆类

抗氧化
黑米、紫米
有利控制体重

燕麦、糙米、藜麦、荞麦等全谷物;

土豆、红薯、山药、芋头等

营养均衡
藜麦

学会优势互补,才能更好地摄入碳水。

餐餐有谷类

一日三餐都要摄入充足的谷类食物,三餐主食可选用不同种类的谷类。

如早餐面包,午餐米饭,晚餐疙瘩汤或小米粥等。即使外出就餐,也应主食和菜肴同时端上桌,尽量避免不吃主食。

种类多样化

薯类和杂豆类也可以作为主食的补充。

土豆、红薯、芋头、山药等薯类碳水化合物含量在25%左右,维生素C、膳食纤维含量较谷类高,建议每天摄入50~100克。

红小豆、芸豆、绿豆、豌豆、鹰嘴豆等杂豆类含碳水化合物50%至60%,蛋白质20%左右,与米、面类食物一起吃,可以起到很好的蛋白质互补作用。

此外,杂豆中B族维生素含量较高,富含钙、铁、钾、镁等矿物质,建议烹饪时整粒煮食或整粒粉碎做成“馅”。

粗细巧搭配

烹饪主食时,大米可以与糙米、粗粮(燕麦、小米、荞麦、玉米等)以及杂豆搭配食用。

糙米饭、二米饭、八宝粥、玉米饼、全麦馒头等都是实现粗细搭配的好方法。

粗细搭配可以在改善主食口感和风味的同时,增加全谷物摄入量,有助预防糖尿病、心血管疾病、癌症、肥胖等。

多蒸煮,少煎炸

制作炒饭、煎馒头片、油饼、炸酱面时,会添加盐、油、糖等,这样无形中会增加主食能量和盐的摄入,长期食用不利于血压、血糖以及体重控制。

受访专家

冬奥国家队运动营养师 谭凯元、

中国疾病预防控制中心营养与健康所研究员 张双庆

加载中...