新浪财经

2022年中国摊铺机市场需求现状与出口情况分析 近两年中国摊铺机出口优势显现

前瞻网

关注

原标题:2022年中国摊铺机市场需求现状与出口情况分析 近两年中国摊铺机出口优势显现 来源:前瞻产业研究院

行业主要上市公司:徐工机械(000425)、三一重工(600031)、中联重科(000157)、柳工(000528)、中国龙工(03339.HK)、铁建重工(688425)、山推股份(000680)、山河智能(002097)、厦工股份(600815)、浙江鼎力(603338)等。

本文核心数据:市场规模、进出口数据等

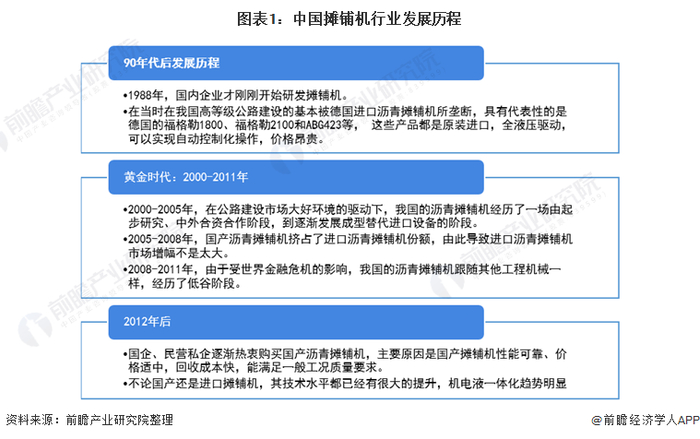
1、中国摊铺机发展历程:大致经历了三大发展历程

我国从20世纪60年代才正式开始引进摊铺机,快速发展阶段不足10年,现已具有年生产制造1500台以上的能力。据统计进口德国进口摊铺机均超过200台套,其中以ABG和福格勒公司的摊铺机产品居多。目前国产摊铺机产品在技术水平、质量、使用性能等方面已基本达到或接近国外先进水平。拥有一批具有相当先进技术和可进行批量生产的专业摊铺机制造工厂,并得到道路施工的广泛应用成为主导机型。培养了一大批摊铺机开发研究、使用管理、维修保养等方面的专业人才,为今后进一步发展打下良好的技术基础。

2、中国摊铺机国内销售情况分析:2020年总体销量有所下降,以履带式摊铺机销售为主

根据中国工程机械工业协会统计,2015年后,我国摊铺机市场开始回暖,2014-2020年中国摊铺机市场销量整体呈波动增长趋势。2020年我国摊铺机累计销量2610台,同比下降5.88%。前三季度摊铺机累计销量为2050台,同比减少103台,下降4.78%。2020年履带式摊铺机销量为2462台,占摊铺机总销量的94.33%;轮式摊铺机销量为148台,占摊铺机总销量的5.67%。

3、中国摊铺机出口情况分析:近两年出口优势明显

根据中国海关数据,2019年中国摊铺机国际贸易由贸易逆差转变为贸易顺差,2019年中国摊铺机出口金额为6511.8万美元,进口金额为3498.4万美元;2020年中国摊铺机出口金额为6367.8万美元,进口金额为3561万美元。总体来看,在摊铺机出口领域,中国优势呈现扩大趋势。

从出口金额分布来看,俄罗斯联邦为中国最大的摊铺机出口国,2020年中国摊铺机出口至俄罗斯联邦601.8万美元,出口至哈萨克斯坦411.2万美元,出口至沙特阿拉伯370.4万美元,出口至尼日利亚313.5万美元。

总体来看,中国摊铺机海外市场需求逐步上升,2019年起,中国摊铺机在国际市场上的需求呈现上升趋势。随着国内工程机械行业整体进入上行阶段,未来几年中国摊铺机海内外需求现状或将再上一层。

以上数据参考前瞻产业研究院《中国工程机械制造行业市场需求预测与投资战略规划分析报告》,同时前瞻产业研究院还提供产业大数据、产业研究、产业链咨询、产业图谱、产业规划、园区规划、产业招商引资、IPO募投可研、IPO业务与技术撰写、IPO工作底稿咨询等解决方案。

更多深度行业分析尽在【前瞻经济学人APP】,还可以与500+经济学家/资深行业研究员交流互动。

加载中...