屡次写入规划却仍在“候场”,未来5年苏州机场仍没戏?
澎湃新闻
苏州仍然没有放弃机场梦。
1月18日,江苏省交通运输工作会议提出,2022年将“全力推进苏州规划建设民用运输机场相关事宜”。
这并不是规划里第一次出现“苏州”“机场”的字眼。
但未来五年,苏州机场暂时还没戏。
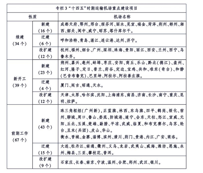
近期,民航局发布《“十四五”民用航空发展规划》(以下简称《规划》),预计到2025年,中国民用运输机场达到270个。其中,“十四五”期间,续建机场34个,新开工机场39个,推进前期工作67个。
△ 图片来源:《“十四五”民用航空发展规划》
时代周报记者梳理发现,在上述规划中,无论是续建、新开工,还是进行前期工作的新建机场,都与苏州无关。长三角方面,《规划》点名要强化上海国际航空枢纽战略地位,完善杭州、合肥机场的区域枢纽功能。
被称为“最强地级市”的苏州,是目前进入GDP十强城市的唯一地级市,也是人口在1000万以上、GDP在1万亿以上的“双万”城市。环顾全国,“双万”城市有15个,苏州是唯一没有机场的城市。
从空域资源来看,离苏州较近的上海、嘉兴、无锡、南通都有机场,留给苏州的空间还有多少?
“机场建设是一个复杂的问题。”民航业内人士林智杰向时代周报记者分析,特别是选址,还要考虑经济带动等多个因素,“苏州机场不只是苏州的事,要放在长三角一体化的层面来统筹考虑”。
有的城市要建第二机场,有的城市连一座机场都没有,比如苏州。
这也是苏州人最容易聊起来的话题。在苏州本地论坛“寒山闻钟”,机场相关话题已成为城市规划方面最热的议题。
发布于1月3日的话题“苏州机场,今年有戏吗”,20天里的浏览量达到3.6万。同期的其他话题,浏览量大多都在1万以下。
跨城坐飞机,是苏州人的痛。
首先是费时。从苏州到虹桥机场,有高铁直达,30至40分钟不等就能到达,但总得去高铁站倒腾一圈,而机场大巴,官方给出的参考是耗时2个小时。若要去浦东机场,路程时间约是3个小时。
△ 2016年6月25日,江苏南通机场苏州城市候机楼启用,近30名苏州旅客乘坐专车抵达南通机场图源:视觉中国
“早上8点飞机,半夜就得起来。”网友@家住树山下坦言,从苏州吴江去陕西榆林出差,直达航班要到上海浦东机场。
再来是费钱。@家住树山下算了一下,打车去浦东机场要花600元,飞回上海坐出租车回吴江要花700元,这加起来就1300元,“机票才400多块钱”。
网友@看不惯说说也认为,要飞离苏州,成本太高。他打了一个比方——从苏州出发去上海虹桥机场,打车费用272元。要是去浦东机场,费用更高,打车费用454元。而由于苏州没有自建机场,目前苏州举办的各类国内国际性会议,参会人员的接送都要在上海和苏州之间往返。
“作为人口1000万,经济总量排名全国前十的城市,坐飞机确实不太方便。”林智杰直言,从苏州去上海虹桥坐飞机还算近,但若去国外,就得往浦东机场坐国际航班,比较折腾。
△ 上海虹桥机场 图源:视觉中国
人们对苏州自建机场的呼声高,官方也在努力为此争取。
苏州“逐梦”机场的历史,最早追溯至20世纪90年代。但考虑到建造地机场使用面积较大、资金短缺,加上苏州离已建成的上海虹桥机场较近,当时苏州政府把欲建机场的土地租售给海外企业和国内个体企业。
2003年,长三角地区上演了一场“机场建设大赛”,多个城市提出要申报建设机场,苏州也在其中。可惜,苏州的申请被驳回。次年,苏州将新建机场作为政府重点研究项目。
从2015年开始,“建机场”在苏州各种规划里频繁显露,与机场相关的关键词被频繁提起:苏州“两会”提出建设苏州机场;当地媒体发文讨论机场选址,吴江、常熟都成为机场热门选址。
在2019年和2020年,苏州机场的建设规划连续两年出现在苏州政府工作报告。2021年出炉的苏州“十四五”规划,明确提到“规划建设苏州民用机场”。
苏州的呼唤等来了江苏省的回应。2021年12月引发的《江苏省“十四五”综合交通运输体系发展规划》,明确写道:规划建设苏州机场。
然而,前述《规划》提到“十四五”要续建机场、新动工以及推进前期工作的机场,都没有苏州在列。
在寒山闻钟论坛的话题“苏州机场,今年有戏吗?”下方,苏州市交通运输局曾回应道:“下一步,苏州仍将加强与国家相关部门及周边省市的沟通争取,争取尽早纳入国家相关规划。”
很多人好奇,为何“最强地级市”要建一个机场,居然这么难。
从大背景看,苏州所处的长三角区域,有着空域资源紧张问题。截至2020年,长三角地区已建成通航的民用机场24座,这一数量达到全国经济圈最高。长三角地区完成旅客吞吐量16116.2万人次,占我国机场游客吞吐量的18.8%。
《江苏省“十四五”民航发展规划》在分析江苏民航发展问题时,将“空域资源保障能力仍然较为紧张”放在首位。
其实,苏州是否需要一座机场,也是有待商榷。
△ 京沪高铁穿过江苏苏州市境内 图源:视觉中国
从地理位置来看,苏州西北方向接壤无锡,东南方向与上海接壤,南方连着嘉兴。这三个城市都已经建有民用机场。其中,无锡硕放机场2010年改名为苏南硕放国际机场,苏州以29.21%的股份参与机场管理,机场为无锡、苏州共用。
“放到长三角区域考虑,苏州的西北有苏南硕放机场,东南有虹桥机场,从苏州去硕放机场只有50公里左右,去虹桥大约100公里,开车1.5个小时。”林智杰认为,苏南硕放机场和虹桥机场中间相距140公里,中间再放一个机场的空间不大。
更现实的考虑是,苏州空域资源紧张。
2021年3月11日,常熟市交通运输局曾对苏州机场选址问题做出回复:“苏州机场正在规划研究阶段选址方案有昆山淀山湖和常熟沙家浜选址等方案。”
一个月后,江苏省发展改革委回应称:“鉴于苏州周边地区的军民用机场密集,空域资源紧张,军民航飞行矛盾较大,建设苏州机场存在较大难度,目前仍处于研究论证阶段,‘十四五’时期恐难开工建设。”
“机场建设要考虑多个因素,要考虑占地,要考虑空域资源,要避开现有的机场,要考虑经济带动作用,人口的分布,气象条件等。”林智杰认为,苏南硕放机场军民合用之前,是苏州建机场比较好的时机。但是无锡先有机场,上海三机场也已经初步落地镇江,现有空域空间不大,加上地面交通越来越发达,“未来建机场,我觉得难度会越来越大”。
但支持苏州自建机场的理由,也很充分。
据民航专业单位预测,2035年上海都市圈(上海、苏州、无锡、南通和嘉兴等)航空潜在年需求总量约3.25亿人次,仅靠上海(虹桥、浦东)、无锡、南通、嘉兴等现有和拟建机场无法完全满足,仍将存在2000万至5000万人次的保障缺口。
有业内人士认为,在江苏,仅苏南硕放机场位于经济最为活跃的苏南地区,且受空域条件影响,产能并未能充分释放,江苏省内大量民航出行需求转而在上海消化。
这么看来,苏州机场仍在“候场”。
江苏正在为之努力。按照计划,“十四五”期间,江苏将进一步推动建立空域灵活使用机制,争取更多发展资源。
撰文丨刘文杰
来源|微信公众号“读城记工作室”