新浪财经

【安信环保公用邵琳琳/周喆团队】旺能环境深度:积极布局锂电回收新赛道,打破成长束缚,构筑第二成长曲线

市场资讯 2022.01.27 13:28

国内优质固废处置标的,规模扩张带动业绩稳步提升:公司主营业务为垃圾焚烧发电以及固废资源综合利用,公司扎根于浙江省,采用“以点带面”的策略进行全国市场扩张。截至2021年上半年,公司投运项目产能合计达24,130吨/日,在建及筹建项目3,810吨/日。随着过去两年项目投产进度提升,公司业绩实现稳步增长,2019/2020/2021Q3公司营业收入分别同比增长35.69%、45%和106.41%;归母净利润分别同比增长34.32%、23.89%和27.92%。2021年业绩增长主要系公司青田、鹿邑以及汕头三期项目投产,公司作为垃圾焚烧发电行业纯运营企业,业绩增长稳健,未来试运营和在建项目的陆续投产有望进一步为公司贡献业绩。

积极布局锂电池回收再生业务,有望为公司打开第二增长空间:公司发布公告拟收购主营锂离子电池回收的立鑫新材料。随着新能源车产业的高速发展,锂电池消费需求大幅增长,回收再生行业前景广阔。按照报废时间推算,动力锂电池即将迎来报废高峰期。我们预测2022-2026年间将一共产生废旧磷酸铁锂电池181.1万吨,回收收益412.4亿元;产生废旧三元电池92.4万吨,回收收益632.6亿元。立鑫新材料正在建设一条锂电池回收再生生产线,据公司公告披露,建成后预计产能为3150吨硫酸钴、1350吨氯化钴、1305吨氢氧化钴、2561吨硫酸镍和1458吨碳酸锂等。该生产线将于2022年第一季度建成投产,按当前贵金属价格测算,预计今年可为公司贡献约8亿元收入增量,打破垃圾焚烧发电行业增速放缓对公司形成的成长束缚。

垃圾焚烧发电行业趋于饱和,公司短期增长仍有保证:“十四五”期间垃圾焚烧发电产能趋于饱和,截至2020年底,全国垃圾焚烧发电处理能力超60万吨/日。根据“十四五”规划,到2025年底计划提升至80万吨/日。2020年起垃圾焚烧发电新增项目中标规模有所下滑,垃圾焚烧发电行业已逐步进入稳定期。从公司在手项目规模来看,短期内公司主业业绩仍有支撑,截至2021H1公司仍有2950吨/日的垃圾焚烧发电和860吨/日餐厨处置在建及筹建项目,叠加未来有望新获的订单,仍可支撑未来2-3年业绩稳步增长,长期来看随着市场趋于饱和,并购整合或将成为龙头公司主要扩张方式。

集团固废全产业链覆盖,协同效应有望显现:旺能环境母公司美欣达集团目前已形成以环保固废为主体的完备产业链,除上市平台内的垃圾焚烧发电、餐厨处置以外,还包括农废处置、危废处置、环卫、再生资源及热电联产等,农废处置方面,集团子公司百奥迈斯为国内领先的病死畜禽处理企业;危废处置板块公司主要以水泥窑协同处置为切入点,已在浙江、安徽、四川等地建成危废处理中心。在产业链中前端,集团子公司智汇环境主要布局环卫一体化、固废分类与资源化等业务板块,与下游垃圾焚烧发电、餐厨等业务板块进行充分协同。同时,集团在循环利用领域早有布局,旗下的湖州美欣达循环产业发展有限公司主营报废车与电子废弃物资源的回收再利用和汽车零部件的再制造,同时也已布局废弃电池拆解及梯级利用业务,有望与公司新业务锂电池回收再生业务产生协同效应。

■投资建议:公司是国内优质固废处置标的,积极布局锂离子电池回收再生业务,随着新能源汽车行业的高速发展以及上游贵金属原材料价格的上涨,锂电池回收业务板块前景广阔,有望打破公司垃圾焚烧发电业务成长束缚,构筑公司第二成长曲线。我们预计公司2021-2023年营业收入分别为32.8亿、44.0亿、55.5亿,增速分别为93.2%、34.1%、26.3%;净利润分别为6.46亿、8.47亿、10.45亿,增速分别为23.7%、31.1%、23.5%,对应2021-2023年PE估值分别为11.8、9.0、7.3倍;给予买入-A 的投资评级,6个月目标价为24.0元。

■风险提示:项目投产进度不及预期,贵金属价格波动,垃圾焚烧发电电价下调,新能源汽车推广不及预期,测算不及预期风险。

1. 国内优质垃圾焚烧发电领军企业,业绩稳步增长

1.1.深耕垃圾焚烧发电业务,积极布局锂电池回收板块

国内优质垃圾焚烧发电企业。公司原名浙江美欣达,成立于1998年,于20048月上市,主营印染纺织业务。2017年,公司剥离纺织印染业务,置入旺能环保100%股权。旺能环保成立于2007年(重组上市后更名为旺能环境),主营垃圾焚烧发电业务,后拓展至餐厨垃圾处理、污泥处理等固体废弃物资源综合利用领域,现已发展成为我国垃圾焚烧发电行业的领军企业之一。公司于202114日发布公告,拟并购锂电池回收利用标的浙江立鑫新材料60%的股权,标志着公司开始积极布局资源回收循环利用板块,有助于公司构筑第二长曲线。

公司实际控制人为单建明及其一致行动人鲍凤娇。据公司2021年三季报披露,截止三季度末,公司为美欣达集团有限公司旗下子公司,单建明通过直接与间接持股合计持有公司47.57%的股份,为公司第一大股东,其配偶鲍凤娇直接与间接持有公司2.85%股权,二人合计持有50.42%股份。

垃圾焚烧发电主业立足浙江,辐射全国。公司主要采用BOT、BOO等投资运营模式,承接全国各地生活垃圾焚烧发电、餐厨垃圾处理、污泥处理处置及其他固体废物资源综合利用等环保项目。公司成立之初项目多分布在浙江省,公司采用“以点带面”的策略进军其他省份垃圾焚烧发电市场。据公司公告披露,截止2021年上半年,公司投运项目合计达24,130吨/日,在建及筹建项目3,810吨/日。

1.2.主业业绩稳步增长,财务质量稳中向好

近年来公司业绩实现稳步增长。据公司年报披露,近年公司营业收入与归母净利润均呈现稳步增长趋势。公司2018-2020年归母净利润CAGR为30.67%。排除2017年印染纺织板块业务剥离的影响,公司2018-2020年营收CAGR高达30.43%。2021年第三季度,公司营收为24.60亿元, 同比增长高达106.41%,归母净利润为4.84亿元,同比增长27.92%。2021年的高增长主要得益于公司青天、汕头三期、鹿邑、渠县和丽水三期的新项目投产,且由于受到疫情影响减弱,多项项目的运营情况优于2020年。据公司公告,2021年三季度公司收入端增速高于利润端,主要由于三季度根据《企业会计准则解释第14号》,同时确认了建设收入和建设成本,但未确认建设利润。公司盈利质量高,利润贡献均来自于运营业务,不包含建设利润,业绩的稳定性和持续性更强。根据公司于1月16日发布的2021年业绩快报,2021年公司实现营业收入32.8亿元,同比增长93.11%;实现归母净利润6.45亿元,同比增长23.53%。公司作为垃圾焚烧发电行业纯运营企业,不确认工程利润,业绩增长更为稳健,未来试运营和在建项目的陆续投产有望进一步为公司贡献业绩。

分业务板块看,公司主要收入来源为垃圾焚烧发电。据2021半年报披露,公司垃圾焚烧业务营业收入占比高达87.52%,其次是餐厨垃圾与污泥处置业务,分别占比8.53%、3.41%。根据近几年年报披露,公司生活及餐厨垃圾项目运行营业收入持续增加,从7.52亿元增长到16.31亿元,公司餐厨项目在建工程较多,营收占比有望进一步提升。

公司毛利率高,整体净利率水平稳定。2018年得益于垃圾焚烧发电项目顺利投运,公司毛利率、净利率大幅上涨。近三年来,公司净利率保持在30%左右的水平,毛利率基本保持在50%左右。

公司偿债能力较强,现金流情况良好。近年来,尽管公司资产负债率有所增长,但基本维持在60%左右。根据年报披露,近四年公司经营性现金流持续增长,到2020年公司经营活动现金流达到9.62亿元,2021年新项目投产进一步增加了现金流入。此外,近年公司经营活动现金流与净利润比维持在1.85左右。这显示了公司自身较强的造血能力,为公司拓展循环再生业务板块打下坚实的资金基础。

2.积极布局锂电池回收再生业务,有望为公司打开第二增长空间

公司于2022年1月4日发布公告,拟通过子公司浙江旺能再生资源利用有限公司收购浙江立鑫新材料科技有限公司60%的股权。立鑫新材料主营钴酸锂电池与三元锂离子电池废料的回收再生利用,生成包括硫酸钴、硫酸镍、氢氧化钴、碳酸锂等在内的多种产品。

2.1.锂电池潜在致污可能性高,循环利用大势所趋

锂离子电池是依靠正负极间锂离子移动进行充放电的可充电电池,是手机、笔记本电脑及新能源汽车的主要电源。锂电池由正极片、负极片和隔膜通过叠片式或卷绕式组合,装入壳体,注入有机电解液并严密加封后制备而成。正极片包括正极活性物质(钴酸锂、磷酸铁锂、锰酸锂、镍钴锰酸锂等)、导电剂、粘合剂和集流体,负极由一定比例活性物质、导电剂、增稠剂、粘合剂和集流体混合而成。

锂离子电池按下游应用领域可分为动力型、消费型、储能型三种。消费型锂电的使用对象以智能手机为主,也包括数码相机、笔记本电脑、可穿戴设备、VR和无人机等;动力锂电使用对象以电动汽车为主,也可用于航天卫星、武器装备等设备;储能型锂电多应用于储能电站建设。按正极片中的活性物质,锂电池可分为钴酸锂、锰酸锂、磷酸铁锂、镍钴锰酸锂(NCM)和镍钴铝酸锂(NCA)。钴酸锂电池一直作为3C数码类产品的电源被应用,但由于其安全性能差、循环次数低等缺点,无法适应动力汽车等动力工具的需求。目前主流电动汽车装配的电池多为三元电池与磷酸铁锂电池:磷酸铁锂材料发生在动力汽车的商用车方面具有最好的安全性能;由镍钴锰酸锂和镍钴铝酸锂组成的三元电池因能有效改善材料的高温电化学性能,具备较高的综合性能。

对锂电池的回收循环再利用是指对电池中的有价金属原材料及可用化学物质进行提取与资源化利用。回收到废旧锂电池后,首先需对其进行预处理,以分离电池中的外壳、隔膜、电解液与正极活性物质,从外壳中可获得铜、铝等,电解液与隔膜可进行热解温烧处理。预处理后,根据不同的回收元素,通过物理法(火法)、化学法(湿法)或生物法来进行资源回收。根据锂离子电池的元素组成,消费型钴酸锂电池与动力型三元电池一般采用“火法+湿法”的方式回收,而锰酸锂电池和磷酸铁锂一般采用“火法”方式进行回收。回收产品包括碳酸锂、硫酸盐等制品,为制作三元前驱体的直接原材料。

锂电池潜在致污可能性高,回收再利用成为双碳目标下的必然趋势。锂离子电池由于具有的易燃性、浸出毒性、腐蚀性和反应性的特点,容易造成环境污染。在美国,锂电池已经被归为含有毒性物质最多的电池之一。锂电池经过长期的机械磨损和环境腐蚀,壳磨损腐蚀后直接进入环境,易造成金属离子污染与有机物污染。然而,由于废旧锂电池在焚烧的过程中易形成重金属含量高的灰渣,且在填埋后重金属渗透易造成水土污染,因此废旧锂电池无法像生活垃圾一样进行普通焚烧或填埋处理,回收再利用成为更加环保可持续的处理方式。

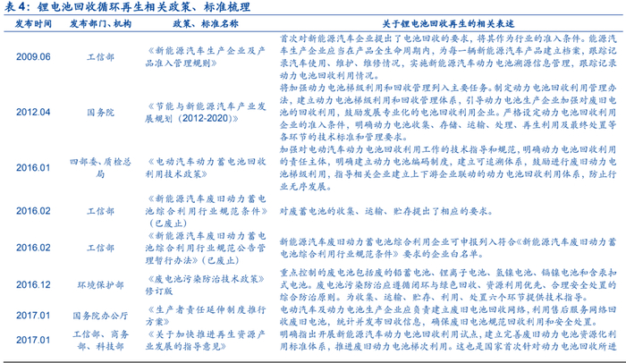
2.2.双碳目标下政策逐步完善,行业规范化程度将持续提升

近年来,国家相关政策与行业标准密集出台,规范与促进锂电池回收再利用行业发展。2017年国务院出台的《生产者责任延伸制度推行方案》中提出要推动电动汽车及动力电池生产企业落实生产者责任延伸制度(EPR),负责建立废旧电池回收网络,确保废旧电池规范回收利用和安全处置。随后2018年,七部委发布的《关于组织开展新能源汽车动力蓄电池回收利用试点工作的通知》要求19个省份优先开始试点。在行业规范方面,国家根据《新能源汽车废旧动力蓄电池综合利用行业规范条件》开启废旧动力电池回收行业规范企业白名单制度,到目前为止,工信部共公布三批共47家白名单企业,国家对锂电池回收规范与源头管控力度不断加强。2021年7月,发改委发布的《关于印发“十四五”循环经济发展规划的通知》中提出,到2025年基本建立资源循环型产业体系,开展废旧动力电池循环利用行动,建立动力电池溯源管理平台。未来,国家政策有望进一步完善,以促进锂电池再生行业规范发展。

目前市场上从事锂电池回收再生的企业主要有三类:1)纳入工信部“白名单”的电池回收再生企业:根据工信部2016年出台和2019年修正的《新能源汽车废旧动力蓄电池综合利用行业规范条件》,满足条件的企业可申报加入“新能源汽车废旧动力蓄电池综合利用行业规范条件企业名单”,该类企业拥有被国家认可的动力电池回收资质,但相应要求也更高。截止目前,工信部共公示过三批白名单企业,全国共有47家企业入选。2)其他未被纳入工信部“白名单”但从事锂电池回收再生业务的公司:该类公司未被工信部与行业所认可。3)新能源车企业或电池生产厂商统一回收,作为商品售后的一部分。

目前,动力电池的回收渠道有两类:1)集中拍卖:在集中拍卖过程中,尽管会对参与拍卖的企业进行资质审核,但对未进入工信部白名单的企业并不会严格要求,因此进入白名单的企业与未进入的企业拥有同等的拍卖参与资格。2)个人流通:市场上其他的电池回收渠道,该类渠道一般由贸易商直接与各个散户卖家联系收购,电池回收再生公司再从贸易商手里统一收购。该渠道价高者得,易出现价格战。

未来随着行业标准的进一步完善,锂电池回收行业有望进一步规范化发展。目前我国锂电池回收行业处于发展初期,行业集中度较低,未来在政策需求提升、政策推动的背景下行业规范化程度仍有望提升。我们预计随着行业标准的进一步完善,个人流通渠道的电池回收量将会逐步减少,贸易商的合作模式会被逐步打破,未来预计会实现以整车厂为主,Pack厂和报废汽车拆解公司两个渠道为辅的锂电池回收模式。

2.3.锂电池回收行业量价齐升,市场空间预计过千亿

2.3.1.新能源汽车产业高速发展,动力锂电池即将迎来报废高峰期

长期来看,政策推动新能源车产量不断攀升,动力锂电池回收再生行业具备高成长性。近年来,国家不断出台各项鼓励政策以推动新能源汽车产业发展。根据中国汽车协会数据,自2011年以来,新能源车尤其是纯电动车的年产量逐年高速攀升,近五年我国新能源车以及纯电动车产量年复合增速分别达46.97%47.81%其中,2021年新能源车年产量达354万辆,其中纯电动车达294.2万辆,较2020年分别增长159.5%166.3%据乘联会发布的乘用车销售数据披露,新能源车渗透率从2015年的1%快速提高到了2021年的15%左右。长期来看,国务院发布的《新能源汽车产业发展规划(2021-2035)》中指出,到2025年,新能源汽车新车销售量达到汽车新车销售总量的20%左右,到2035年,纯电动汽车成为新销售车辆的主流,公共领域用车全面电动化。EVTank、伊维经济研究院与中国电池产业研究院联合发布的《全球新能源汽车市场中长期发展展望(2030)》中预测,到2025年全球新能源汽车销量将达到1800万辆。未来随着新能源车产销量的不断攀升,以及国家对锂电池回收产业的重视程度提高,动力锂电池回收再生行业呈现广阔市场前景。

新能源车产量的大幅增长推动动力锂电池放量,我国即将迎来报废小高峰期。近年随着新能源车行业的快速发展,锂电池总出货量的高速增长主要来源于动力锂电池,根据高工产研锂电研究所数据,近五年动力锂电池年出货量CAGR达48.97%,与新能源车的增速相近,其中2021年动力锂电池出货量高达226GWh,较2020年增速高达182.5%。一般来说,新能源汽车的动力锂电池使用年限为5-8年左右,其中,较早期的新能源汽车动力电池使用寿命相对更短,若按照5年来推算,2016-2017年所生产的动力锂电池在2021年基本已步入生命周期的末尾甚至已经报废,根据高工产研锂电研究所的数据,这批废旧动力锂电池合计约75.3GWh。

2.3.2.上游金属价格不断上涨,锂电池回收再生产物价值高

锂离子电池中锂、钴、镍等贵金属元素价值高且数量可观。废旧锂电池资源化的产物主要为锂、镍和钴等金属元素化合物,例如碳酸锂、硫酸钴、氢氧化钴、硫酸钴等,可作为锂电池前驱体原材料。当前锂离子电池主要分为钴酸锂、锰酸锂、磷酸铁锂和三元电池等,不同类型的锂电池所含金属含量各不相同。根据分子式中各元素的原子量与分子量之比,我们可以得出各类锂电池正极材料中的不同金属含量比例。

近期锂电池回收再生主要产物价格连续上涨。根据Wind和百川盈孚数据,2021年以来,碳酸锂、硫酸钴、氢氧化钴、硫酸钴等代表性锂电池资源化的产物价格不断上涨,截止2022年1月20日,碳酸锂和硫酸钴价格分别突破342元/千克和105元/千克,较2021年6月均价分别上涨288.43%和34.29%。

2.3.3. 动力锂电回收市场空间预测:预计我国动力锂电池回收再生市场规模过千亿

随着新能源汽车的产销量不断增长、上游金属原材料的频繁涨价,动力锂电池回收再生业务市场空间广阔。

以《废旧锂离子电池市场规模及回收利用技术》中所披露的各类动力锂电池中各金属含量比例为基础,在不考虑实际制造电池时存在金属损失率的情况下,根据高工产研锂电研究所数据,我们假设磷酸铁锂电池组的能量密度为120Wh/kg,三元电池组的能量密度为250Wh/Kg,由此计算出由每kWh电池容量对应的锂电池质量。通过正极材料分子式以及其中不同元素的质量比例,可以计算出生产锂电池所耗费的原材料的质量。

按照质量守恒定律,根据电池制造时原材料的质量,以回收率计算能够回收的产物的质量。为提高动力电池回收的经济性,国家在《新能源汽车废旧动力蓄电池综合利用行业规范条件(2019 年本)》中要求通过冶炼或材料修复等方式保障主要有价金属得到有效回收,其中,镍、钴、锰的综合回收率应不低于 98%,锂的回收率不低于 85%,稀土等其他主要有价金属综合回收率不低于 97%。因此,我们假设锂的回收率为 85%,镍、钴等金属综合回收率设定为 95%,并按不同类型电池的比能量,算出每 kg 电池所能回收的产品质量。

按照2022年1月平均碳酸锂、硫酸钴、硫酸镍、硫酸锰价格进行测算,在动力锂离子电池中,各类三元电池回收价值更高,回收价值平均高达68473.54元/吨;由于磷酸铁锂电池回收仅产出碳酸锂,回收价值相对较低,为22769元/吨。

湿搁置使用寿命是衡量电池寿命的关键指标,具体指电池加入电解液后开始进行充放电循环直至充放电循环寿命终止的时间,是衡量可充电电池性能的重要参数。因此在预测电池报废量时,以电池产出的时间点为湿搁置使用寿命的起点。手机、笔记本电脑等电子产品所使用的钴酸锂电池的湿搁置使用寿命通常为3年,超过3年电容会迅速衰减。新能源汽车的动力电池根据使用频率不同使用寿命通常在5-8年内浮动,较早期的新能源汽车动力电池使用寿命相对更短,通常在第5年彻底报废。

虽然我国新能源车推广起步较晚,但增速可观,由于动力电池寿命通常在5-8年,假设新能源车所装配动力电池拥有5年的使用寿命,2011年到2021年间生产的动力型锂电池会在2016年-2026年报废。根据高工产研锂电研究所数据,2017-2021年动力型锂电池出货量分别为44.5 GWh、65 GWh、71 GWh、80 GWh、226GWh。2021年动力锂电池出货量显著增加,主要是由于国内新能源汽车产量的增长超预期,根据中国汽车协会数据,2021年纯电动车产量达294.2万辆,较2020年增长166.3%,带动国内动力电池出货量增速高达182%。因此我们预计2022-2026年将产生报废动力锂电池合计486.5GWh,其中三元电池报废量为258.69GWh,磷酸铁锂电池报废量为217.36 GWh。

同时,据高工产研锂电研究所披露,2021年我国动力电池出货量中磷酸铁锂与三元电池占比分别为51.8%与48.2%。由于我国的新能源车发展规划对动力电池能量密度有所要求,动力电池模块比能量必须达到150Wh/kg以上,能量密度更高且在低温条件下性能更优的三元锂电池将会持续占据一席之地;而磷酸铁锂电池具备更高的安全性以及现阶段更低的成本,其使用仍有必要;因此我们预计近期磷酸铁锂电池与三元电池的用量将并驾齐驱。假设5年的使用寿命,同时假设磷酸铁锂电池120Wh/kg的能量密度以及三元电池250Wh/Kg的能量密度,我们预测2022-2026年间将一共产生废旧磷酸铁锂电池181.1万吨,产生废旧三元电池92.4万吨;按照2021年1月各产物的市场均价,我们预测2022-2026年废旧磷酸铁锂电池的回收价值为412.4亿元,废旧三元电池的回收价值为632.6亿元,动力锂电池回收价值为合计为1045.1亿元。

2.4.积极布局锂电池回收业务,有望与集团前端汽车拆解业务协同

立鑫新材料锂电池回收生产线即将投产,预计今年可为公司贡献约8亿元收入。公司于2022年1月4日发布公告,拟通过子公司浙江旺能再生资源利用有限公司收购浙江立鑫新材料科技有限公司60%的股权,交易总额9450万元。立鑫新材料是一家以钴酸锂电池废料、三元锂离子电池废料进行再生资源利用的新材料公司,2019年开始启动建设一条以钴酸锂电池废料、三元锂离子电池废料为原料生产钴、镍、锂盐类氧化物类新材料产品的生产线,据公司公告披露,建成后预计产能为3150吨硫酸钴、1350吨氯化钴、1305吨氢氧化钴、2561吨硫酸镍和1458吨碳酸锂等。由于立鑫新材料的生产线尚未完工,目前正在申请加入工信部白名单。据公司公告,截止目前,该生产线所有厂房建设、设备安装均已完成,正在进行设备调试,预计于今年一季度可建成投入试运营,将在今年上半年开始为公司贡献业绩增量。根据该生产线产物2022年1月均价来测算,满产时有望给公司带来约15.51亿元左右的营收增量。由于生产线在一季度开始试运营,2022年无法实现满产,预计2022年公司的产能利用率为50%左右,对应收入增量约8亿元。公司主营业务垃圾焚烧发电行业“十四五”期间产能趋于饱和,此次在锂电池回收业务板块的拓展有望打破垃圾焚烧行业增速放缓的成长束缚,同时稳健的垃圾发电板块将为新业务提供稳定现金流支撑。

与大股东美欣达集团前端汽车拆解协同效应显现。美欣达集团在资源回收与循环再生业务板块早有布局,旗下湖州美欣达循环产业发展有限公司成立于2017年,是美欣达集团有限公司致力于城市矿产资源循环利用的产业平台,在湖州建有占地1000亩的淮北美欣达循环产业园,主营报废车与电子废弃物资源的回收再利用和汽车零部件的再制造,同时也已布局废弃电池拆解及梯级利用业务。因此,湖州美欣达报废车拆解所得及梯级利用后报废的动力锂电池有望为立鑫的后端报废电池处置业务提供废旧电池来源,协同效应有望显现。

此外,美欣达集团还在建筑垃圾处理、废油深加工、废轮胎再生等其他循环再生产业上也都已作出相关布局。公司此次收购立鑫新材料是作为其拓展再生循环产业的第一个切入点,凭借美欣达在各类循环再生业务中的布局,公司未来在再生资源领域的持续拓展值得期待。

3.垃圾焚烧发电主业 “十四五”业绩仍有支撑

3.1.垃圾焚烧行业趋于饱和,项目增量放缓

“十三五”期间垃圾焚烧发电项目持续放量。随着我国经济发展和国民生活水平的提高,促进了国内生活垃圾清运量和无害化处理率持续增长。近5年,我国垃圾清运量平均增速约为4.5%,到2020年,生活垃圾年清运量已超过3亿吨,其中城市生活垃圾量占比达到了77.5%。我国城镇生活垃圾无害化处理率总体超过98%,其中城市生活垃圾无害化处理率达到了99.7%。同时,根据国家统计局统计,截至2020年底,全国垃圾焚烧发电处理能力超60万吨/日。根据“十四五”规划,到2025年底全国城镇生活垃圾焚烧发电处理能力计划提升至80万吨/日。从规划情况看未来几年垃圾焚烧发电产能释放增速较“十三五”期间可能放缓,垃圾焚烧发电已经逐步进入稳定期。

从过去几年垃圾焚烧发电项目中标情况看,2020年起项目中标规模有所下滑。根据北极星垃圾发电网统计的数据,2018、2019年我国分别开标项目9.87万吨/日和14.6万吨/日,2020及2021年开标项目有所下滑,分别开标5.84万吨/日和 5.35万吨/日。

3.2.垃圾焚烧发电补贴政策靴子落地,补贴实行央地共担

垃圾焚烧发电电价补贴为垃圾焚烧发电企业主要收入来源之一,根据我国《可再生能源法》,我国对可再生能源采取固定电价政策,政策规定垃圾焚烧发电上网电价为0.65元/千瓦时,高出当地脱硫燃煤机组标杆电价的部分由省级电网以及可再生能源补贴基金发放补足。其中,当地省级电网将负担0.1元/千瓦时,其余部分由可再生能源补贴基金解决。

2020年可再生能源补贴相关政策频发,根据2020年4月发布的《关于有序推进新增垃圾焚烧发电项目建设有关事项的通知》,将2020年1月20日前并网的垃圾焚烧发电项目分为存量项目,此后则为新增项目。而新增项目又分为2020年内并网、开工和未开工项目。由此以上四种类型的项目实行不同补贴政策:

1)存量项目维持当前的标杆电价0.65元每千瓦时。

2)2020年内并网的新增项目按并网时间顺序获得补贴额度,直至补贴总额达到15亿元为止。根据规定,2020年内,且在1月20后并网的项目依然可以申请2020年的中央补贴,但是当此类申报的补贴总额度达到15亿元后,将不再继续开放当年申报入口。

3)2020年内开工但未并网的项目以及2020年内并网但未纳入当年补贴的项目由中央和地方共同分担。这一类项目将分地区来合理确定中央和地方的分担比例,并且中央分担比例逐年调整直至退出。

4)2020年内未开工的新增项目将竞价上网。

国家补贴进一步收紧,82500h为补贴上限。2020年10月,三部委发布《关于<关于促进非水可再生能源发电健康发展的若干意见>有关事项的补充通知》,通知确定项目全生命周期合理利用小时数,项目全生命周期补贴电量=项目容量×项目全生命周期合理利用小时数。生物质发电项目自并网之日起满15年后,无论项目是否达到全生命周期补贴电量,不再享受中央财政补贴资金,核发绿证准许参与绿证交易。此次“通知”通过全周期合理利用小时数进一步设定了国补上限。随着我国补贴政策靴子落地,垃圾焚烧发电行业未来发展方向进一步明确,同时补贴政策的落地对垃圾焚烧发电企业未来垃圾处理费定价起到重要作用。

3.3.公司十四五业绩仍有支撑,龙头集中趋势显现

垃圾焚烧发电业务规模稳步扩张,在手项目充足支撑短期增长。据公司公告,截至2021年上半年,公司垃圾焚烧发电业务板块已投运18座电厂30期项目共22270吨/日(含试运营项目),公司扎根浙江省内,目前已投运项目中浙江省内项目占比约52%,已逐步向广东、湖北、四川、安徽、河南等地区扩张,已形成“立足浙江,辐射全国”的市场布局。垃圾焚烧发电项目盈利能力在一定程度上受地域影响,经济发达地区垃圾处理费普遍较高,公司项目所在地区多为浙江、广东等经济发达地带,具备一定地域优势。

目前公司仍有1200吨/日在建项目及1750吨/日筹建项目,参考垃圾焚烧发电项目建设周期(1.5至2年),在建及筹建项目有望于今明两年投产,短期内公司垃圾焚烧发电主业业绩增长仍有支撑。同时公司积极拓展海外项目,据公司于2021年4月发布的公告,公司计划投资3.09亿元建设澳大利亚维多利亚州固废综合处理项目,项目规划日处理生活垃圾、工商业垃圾以及可焚烧建筑垃圾在内的城市固体废弃物600吨。据公司2021年半年报,公司未来三年仍以垃圾焚烧发电为主,综合固废类环境生态服务业务为辅,力争进一步扩大其在垃圾焚烧发电行业内市占率。

同时,公司大力扩张餐厨垃圾处置项目,目前已在浙江、安徽、河南、山东、江苏等5个省份投资建设餐厨项目2720吨/日,其中已投运项目达1860吨/日(含试运营),在建项目达860吨/日。2020年以来公司餐厨项目扩张速度大幅提升,未来餐厨板块营收占比有望进一步增长。

“十四五”垃圾焚烧发电行业增速放缓,龙头企业或通过并购提升市占率。根据“十四五”规划,到2025年底全国城镇生活垃圾焚烧处理能力规划提升至80万吨/日,经过近几年垃圾焚烧发电项目大规模投产,未来市场逐步趋于饱和。目前我国龙头公司市场占有率仍然较低,据国家统计局和各家龙头企业公司公告计算,2020年10家主流公司市场占有率仅有47%,行业较为分散,未来行业仍有较大整合空间。随着市场竞争逐渐激烈,龙头企业有望通过并购整合进一步扩大市场规模,行业集中度有望进一步提高。

随着垃圾焚烧发电产能的逐步饱和,并购整合或将成为龙头公司主流扩张方式。龙头公司优势突出,拥有较强的订单获取能力加上并购整合能力,业绩有望持续增长。通过梳理过去我国垃圾焚烧发电行业大型项目并购情况,2018年起我国垃圾焚烧发电行业并购案例明显增加,行业并购整合、龙头集中度提升趋势显现。旺能环境作为目前国内垃圾焚烧发电行业龙头之一,据国家统计局及公司年报披露的数据进行计算,2020年市占率约为3%,据公司中报,公司未来计划通过积极进行国内并购和稳健的探索海外市场来促进公司新增产能和项目的增加,目前已在跟进产业链中优质标的。

3.4.集团固废全产业链覆盖,协同效应有望显现

旺能环境母公司为美欣达集团有限公司,近几年集团通过不断转型扩张已形成以环保固废为主体的完备产业链,除了在上市公司平台内的垃圾焚烧发电和餐厨处理两大业务板块之外,公司在废弃物产生、收集、转运等各环节均有布局,包括农废处置、危废处置、环卫及热电联产等。

上游固废收集转运领域,集团设立智汇环境科技有限公司,扎根于浙江湖州,主要布局环卫一体化、固废分类管理与资源化、环保设备智能制造、固废危废反向物流、生态环境修复五大业务板块,据集团官网,智汇环境目前投产的两大环卫一体化和生活垃圾转运项目分别位于浙江和河南,同时有5个在建项目,有望与下游垃圾焚烧发电、农废危废处置等板块进行充分协同。

下游固废处理利用领域,除了上市公司平台内的垃圾焚烧发电与餐厨处置两大板块之外,公司在农废、危废处置领域分别成立了百奥迈斯和纳海环境两家子公司。农废处置方面,集团子公司百奥迈斯为国内领先的病死猪处理企业,据集团官网披露,截止2020年底,累计处理病死猪857.2万头,已建成运营项目42个,年无害化处理能力16.4万吨。危废处置板块公司主要以水泥窑协同处置为切入点,已在浙江、安徽、四川等地建成危废处理中心。未来随着集团产业布局持续扩张,协同效应有望进一步凸显。

4.投资建议

公司是国内优质固废处置标的,积极布局锂离子电池回收再生业务,随着新能源汽车行业的高速发展以及上游贵金属原材料价格的上涨,锂电池回收业务板块前景广阔,有望打破公司垃圾焚烧发电业务成长束缚,构筑公司第二成长曲线。我们预计公司2021-2023年营业收入分别为32.8亿、44.0亿、55.5亿,增速分别为93.2%、34.1%、26.3%;净利润分别为6.46亿、8.47亿、10.45亿,增速分别为23.7%、31.1%、23.5%,对应2021-2023年PE估值分别为11.8、9.0、7.3倍;给予买入-A 的投资评级,6个月目标价为24.0元。

5. 风险提示

1) 项目投产进度不及预期:若公司垃圾焚烧发电业务板块在建及筹建项目进度不及预期,则会影响公司短期内业绩增速。若锂电池回收生产线投产进度不及预期,同样将影响短期业绩增速。

2) 贵金属价格波动公司新拓展的锂电池回收再生业务收入主要受到上游锂、钴、镍等贵金属产品价格的影响。

3) 垃圾焚烧发电电价下调:公司垃圾焚烧发电业务盈利情况取决于垃圾焚烧发电电价,若垃圾焚烧发电电价下调,则会影响公司业绩。

4) 新能源汽车推广不及预期若新能源汽车产销量增长不及预期,则会对动力锂电池的出货量造成消极影响。

5) 测算不及预期风报告中对锂电池回收行业进行市场空间预测,可能有实际情况不及预期的风险。

加载中...