新浪财经

【最全】2022年智能物流行业上市公司全方位对比(附业务布局汇总、业绩对比、业务规划等)

前瞻网

关注

原标题:【最全】2022年智能物流行业上市公司全方位对比(附业务布局汇总、业绩对比、业务规划等) 来源:前瞻产业研究院

智能物流产业主要上市公司:东杰智能(300486)、佳顺智能(834863)、机器人(300024)、怡亚通(002183)、中储股份(600787)、诺力股份(603611)、飞力达(300240)、嘉诚国际(603535)、天顺股份(002800)、今天国际(300532)、德马科技(688360)、音飞储存(603066)、华鹏飞(300350)、兰剑智能(688557)等。

本文核心数据:智能物流产业代表性企业分布情况、企业业务数据、投资动向

1、智能物流行业上市公司汇总

本文汇总了智能物流产业上市公司,具体包括:智能物流装备上市企业:宁波东力(002164.SZ)、川发龙蟒(002312.SZ)、音飞储存(603066.SH)、诺力股份(603611.SH)、德马科技(688360.SH);智能物流软件上市企业:华鹏飞(300350.SZ);智能物流系统集成商上市企业:农产品(000061.SZ)、怡亚通(002183.SZ)、申通快递(002468.SZ)、天顺股份(002800.SZ)、新宁物流(300013.SZ)、科大智能(300222.SZ)、飞力达(300240.SZ)

从我国智能物流产业链企业区域分布来看,智能产业产业链企业主要分布在广东地区,其次是在福建、江苏等地区。

从代表性企业分布情况来看,广东、上海、江苏、浙江等地代表性企业较多,上海市是中国科创活力最强的城市之一,智能物流企业分布密集,主要有科大智能、华贸物流、上海雅仕、畅联股份等企业。

2、智慧物流行业上市公司业务布局对比

智慧物流行业的上市公司中,多数上市公司智慧物流业务集中于国内市场,部分智慧物流集成系统方案企业如诺力股份等相关业务涉及国际市场。

3、智慧物流行业上市公司智慧物流业务业绩对比

目前,我国植物提取物行业龙头企业为晨光生物,其植物提取物业务占比达到100%,2020年营收达到22.53亿元,净利率达到24.70%,呈断层式领先。

4、智能物流行业上市公司智能物流业务规划对比

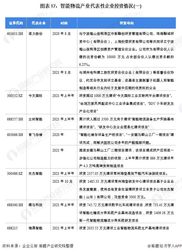
2020年以来,智能物流产业代表性企业的投资动向主要包括签署战略合作协议强强联合、通过对子公司增资的方式投资智能物流相关业务项目。智能物流产业代表性企业最新投资动向如下:

以上数据参考前瞻产业研究院《中国智能物流行业市场前瞻与投资战略规划分析报告》,同时前瞻产业研究院还提供产业大数据、产业研究、产业链咨询、产业图谱、产业规划、园区规划、产业招商引资、IPO募投可研、IPO业务与技术撰写、IPO工作底稿咨询等解决方案。

更多深度行业分析尽在【前瞻经济学人APP】,还可以与500+经济学家/资深行业研究员交流互动。

加载中...