新浪财经

【最全】2022年物流行业上市公司全方位对比(附业务布局汇总、业绩对比、业务规划等)

前瞻网

关注

原标题:【最全】2022年物流行业上市公司全方位对比(附业务布局汇总、业绩对比、业务规划等) 来源:前瞻产业研究院

《中华人民共和国国家标准物流术语》的定义中指出:物流是指物品从供应地到接收地的实体流动过程,根据实际需要,将运输、储存、装卸、搬运、包装、流通加工、配送、信息处理等基本功能实施有机结合。物流产业上游主要为提供物流业发展的基础设施和设备的行业,包括道路基础设施建设行业、仓储地产业、以及物流设备制造业;中游包括提供运输、仓储以及物流管理服务的物流企业,下游主要为对仓储、运输等服务有需求的行业或个人。本文对物流产业上市公司进行了汇总,并从物流行业上市公司的业务布局、业绩对比及业务规划进行全方位对比。

1、物流产业上市公司汇总

物流为“实物分配”或“货物配送”,是供应链活动的一部分,是为了满足客户需要而对商品、服务消费以及相关信息从产地到消费地的高效、低成本流动和储存进行的规划、实施与控制的过程;是经济发展的重要组成部分。目前,我国物流产业的上市公司数量较多,分布在各产业链环节。具体包括:

基础设施和设备上市公司:音飞储存(603066)、润邦股份(002483)、天桥起重(002523)、华东重机(002685)、华伍股份(300095)、太原重工(600169)、振华重工(600320)、法兰泰克(603966)、三丰智能(300276);

物流上市公司:远大控股(000626)、浙商中拓(000906)、炬申股份(001202)、传化智联(002010)、韵达股份(002120)、怡亚通(002183)、*ST飞马(002210)、顺丰控股(002352)、申通快递(002468)、恒基达鑫(002492)、龙洲股份(002682)、普路通(002769)、天顺股份(002800)、东方嘉盛(002889)、宏川智慧(002930)、新宁物流(300013)、飞力达(300240)、华鹏飞(300350)、海晨股份(300873)、厦门象屿(600057)、长江投资(600119)、建发股份(600153)、安通控股(600179)、瑞茂通(600180)、圆通速递(600233)、物产中大(600704)、东方银星(600753)、厦门国贸(600755)、中储股份(600787)、保税科技(600794)、玉龙股份(601028)、东航物流(601156)、中国外运(0598.HK,601598.SH)、德邦股份(603056)、音飞储存(603066)、万林物(603117)、华贸物流(603128)、恒通股份(603223)、上海雅仕(603329)、嘉诚国际(603535)、长久物流(603569)、畅联股份(603648)、密尔克卫(603713)、原尚股份(603813)、海程邦达(603836)、嘉友国际(603871)、中创物流(603967)、福然德(605050)。

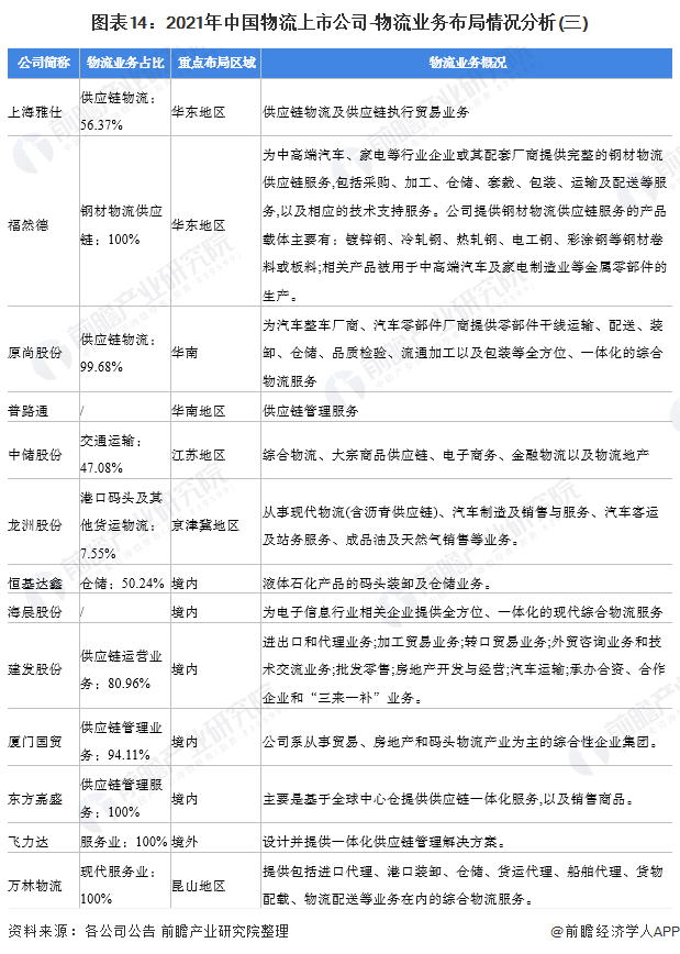
2、物流行业上市公司业务布局对比

物流行业的上市公司中,较多公司的物流业务布局重点集中在华东华北地区,大多数公司主要布局在境内,境外布局较少。

3、物流行业上市公司物流业务业绩对比

目前,我国物流行业的龙头上市公司有顺丰控股、华贸物流、中国外运、德邦股份、圆通速递、韵达股份、申通快递、传化智联和中储股份,以上公司的2020年物流业务营收超过100亿元,其中顺丰控股2020年物流业务营收高达1517.43亿元;以及布局整个供应链的龙头企业厦门象屿、建发股份和厦门国贸。

4、物流行业上市公司物流业务规划对比

“十四五”期间消费模式与商品流通体系变革将推动订单的碎片化,进而催生物流碎片化需求,带动拼箱服务、跨境电商物流等细分市场的快速发展 ;在贸易摩擦和新冠肺炎疫情等多重因素叠加影响下,客户对供应链的稳定性和安全性要求将显著增加 ;中国国际贸易趋于平衡的机会有望出现,进口市场业务机会突显。根据国家统计局数据显示,2020年全国社会物流总额300.1万亿元,同比增长3.5%。“十四五”期间物流行业的发展方向为向信息化延伸,全程供应链管理在科技和信息技术快速发展。

“十四五”时期,中国外运在“一三五”战略的基础上,优化形成“一二三四五”战略体系 :通过守住一,即实施“产品+网络+模式+平台”为一体的差异化战略,实现世界一流智慧物流平台企业的愿景 ;聚焦二,即数字化转型和企业文化建设 ;过三关,即通过转型、整合和变革,实现重构业务、重塑运营、重建组织 ;成四力,即打造全场景的连接能力、全链路的服务能力、全网的集成能力、公共性的聚合能力四个核心竞争力 ;最后实现数字化产品、网络化组织、体系化管理、智能化运营、平台化生态的新五化目标。

此外,物流企业的其他上市公司顺丰控股、华贸物流、中国外运、德邦股份、圆通速递、韵达股份、申通快递、传化智联和中储股份;以及布局整个供应链的龙头企业厦门象屿和厦门国贸,也明确了其物流业务的发展布局:

以上数据参考前瞻产业研究院《中国物流行业市场前瞻与投资战略规划分析报告》,同时前瞻产业研究院还提供产业大数据、产业研究、产业链咨询、产业图谱、产业规划、园区规划、产业招商引资、IPO募投可研、IPO业务与技术撰写、IPO工作底稿咨询等解决方案。

更多深度行业分析尽在【前瞻经济学人APP】,还可以与500+经济学家/资深行业研究员交流互动。

加载中...