新浪财经

重磅!2022年中国食品安全行业政策汇总及解读(全)各省“十四五”规划加强食品安全监管力度

前瞻网

关注

原标题:重磅!2022年中国食品安全行业政策汇总及解读(全)各省“十四五”规划加强食品安全监管力度 来源:前瞻产业研究院

行业主要上市企业:湖南海利(600731)、农产品(000061)、冠农股份(600251)、新大陆(000997)、云赛智联(600602)等。

本文核心数据:国家层面食品安全政策汇总、地方层面食品安全政策汇总、国家层面食品安全发展目标解读

1、政策历程图

2007年国务院办公厅发布了《国家食品药品安全“十一五”规划》,提出经过五年左右的努力,食品药品监管体制和机制逐步完善;法律法规体系较为完备;监管队伍素质全面提高,依法行政能力进一步提升;基础设施建设加强,技术装备进一步改善,食品药品安全标准建设和检测技术水平显著提高;食品药品生产经营秩序明显好转;生产、销售假冒伪劣食品药品违法犯罪活动得到有效遏制,食品药品安全事故大幅减少。

随后“十二五”和“十三五”食品安全规划又进一步提出要建立完善的食品安全监管体系。

2021年3月《中华人民共和国国民经济和社会发展第十四个五年规划和2035年远景目标纲要》提出,严格食品药品安全监管,加强和改进食品药品安全监管制度,完善食品药品安全法律法规和标准体系,探索建立食品安全民事公益诉讼惩罚性赔偿制度,深入实施食品安全战略,推进食品安全放心工程建设攻坚行动,加大重点领域食品安全问题联合整治力度,加强食品药品安全风险监测、抽检和监管执法等。

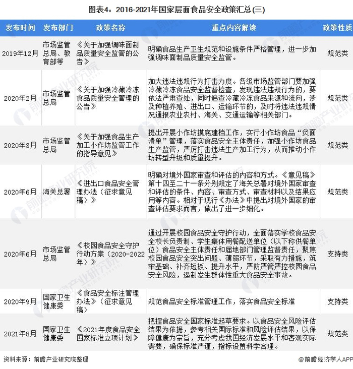
2、国家层面食品安全政策汇总及解读

——国家层面食品安全政策汇总

近年来,为加强对食品安全的监管及引导食品行业健康发展,国家有关部门陆续颁布了《“十三五”国家食品安全规划》《“十三五”食品科技创新专项规划》《中华人民共和国食品安全法》(2018修正)等政策。相关政策和法规的实施一定程度上提高食品行业的准入门槛,但同时也避免了劣质产品扰乱市场秩序,促进了食品行业健康发展。

——《中华人民共和国食品安全法实施条例》解读

2015年4月,十二届全国人大常委会第十四次会议通过了新修订的《中华人民共和国食品安全法》,2019年10月11日,国务院正式公布《中华人民共和国食品安全法实施条例》。《条例》在总体思路上主要把握了以下几点:一是细化并严格落实新《食品安全法》,进一步增强制度的可操作性。二是坚持问题导向,针对新《食品安全法》实施以来食品安全领域依然存在的问题,完善相关制度措施。三是重点细化过程管理、处罚规定等内容,夯实企业责任,加大违法成本,震慑违法行为。

——《校园食品安全守护行动方案(2020-2022年)》解读

2020年6月,为贯彻落实《中共中央国务院关于深化改革加强食品安全工作的意见》,市场监管总局、教育部、公安部、国家卫生健康委联合开展校园食品安全守护行动,印发了《校园食品安全守护行动方案(2020-2022年)》。

——国家层面食品安全发展目标解读

2019年7月10日,中共中央国务院印发《“健康中国2030”规划纲要》,将保障食品安全作为健康中国的重要组成部分,并首要提出了到2030年完善食品安全标准体系的规划目标。

3、各省市层面的政策汇总及解读

——31省市食品安全政策汇总

目前,我国各省市关于食品的政策主要集中在加强食品安全监管制度的建设,完善食品安全相关法律法规,加大重点领域食品安全整治力度等。以下为中国各省市关于食品安全政策汇总。

——31省市食品安全发展目标解读

“十四五”期间,部分省份也针对食品安全提出发展目标。其中,云南提出要全面深化食品安全管理改革,强化综合协同监管,加强基层综合执法。广东提出优先在食品药品安全、环保、通讯、交通、通关、工程建设等粤港澳三地共识度高的领域实现突破。强化食品药品安全,健全质量追溯制度和体系。吉林提出全面加强各行业领域安全整治,坚决遏制重特大安全事故。强化生物安全保护,提高食品药品等关系人民健康产品和服务的安全保障水平。

以上数据参考前瞻产业研究院《中国食品安全检测行业发展前景与投资机会分析报告》,同时前瞻产业研究院还提供产业大数据、产业研究、产业链咨询、产业图谱、产业规划、园区规划、产业招商引资、IPO募投可研、IPO业务与技术撰写、IPO工作底稿咨询等解决方案。

更多深度行业分析尽在【前瞻经济学人APP】,还可以与500+经济学家/资深行业研究员交流互动。

加载中...