新浪财经

正川股份2021年预计净利9800万-1.08亿同比增加85%-104% 产品销量提升

挖贝网

关注

原标题:正川股份2021年预计净利9800万-1.08亿同比增加85%-104% 产品销量提升 来源:挖贝网

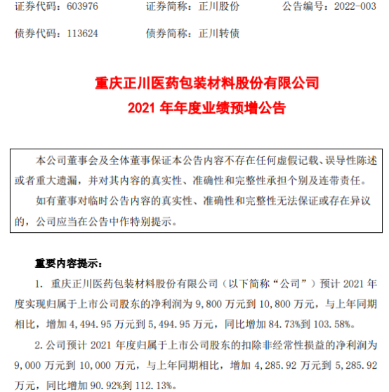
1月24日,正川股份(603976)发布2021年年度业绩预告:预计2021年度实现归属于上市公司股东的净利润为9,800万元到10,800万元,与上年同期相比,增加4,494.95万元到5,494.95万元,同比增加84.73%到103.58%。

公告显示,业绩预告期间为2021年1月1日至2021年12月31日,预计2021年度归属于上市公司股东的扣除非经常性损益的净利润为9,000万元到10,000万元,与上年同期相比,增加4,285.92万元到5,285.92万元,同比增加90.92%到112.13%。

2021年面对疫情变化和一致性评价、集中采购等政策影响的复杂形势下,公司抢抓机遇、攻艰克难、化危为机,公司产品销售稳步提升,其中中硼硅产品市场需求有一定提升,公司产能逐步扩大,进一步实现中硼硅产品的提质增量,产品销量明显提升。公司通过产品结构优化升级,毛利较高的产品销售占比有所提高,盈利能力有较大增长。

挖贝网资料显示,正川股份专业从事药用玻璃管制瓶等药用包装材料的研发、生产和销售。

加载中...