新浪财经

2022年全球聚乳酸(PLA)行业市场现状与竞争格局分析 国内企业加快扩产步伐

前瞻网

关注

原标题:2022年全球聚乳酸(PLA)行业市场现状与竞争格局分析 国内企业加快扩产步伐 来源:前瞻产业研究院

行业主要品牌:NatureWorks、华信新材(300717)、国立科技(300716)、丹化科技(600844)、金发科技(600143)、万华化学(600309)、金丹科技(300829)、中粮科技(000930)等。

本文核心数据:全球聚乳酸(PLA)产能分布、中国聚乳酸(PLA)产能份额、主要企业聚乳酸产能

全球白色污染严重,降解塑料迎来发展高潮

随着经济的发展、消费升级以及快递业和外卖等行业的快速发展,塑料已成为我们日常生活中的必需品,如快递包装、外卖打包盒、超市购物袋等。近年来塑料的消耗量不断增长,带来的环境污染问题日益显现,对人类的健康和生态环境带来极大的危害。联合国环境规划署执行主任英格·安德森说: “一个主要问题是塑料分解物的命运,例如微塑料和化学添加剂,其中许多已知有毒,对人类和野生动物的健康以及生态系统都有危害。”人体在多个方面都容易受到水源塑料污染的影响,这可能导致荷尔蒙变化、发育障碍、生殖异常和癌症。塑料会通过海鲜、饮料,甚至是食盐被人们摄入;当塑料悬浮在空气中时,它们会被吸入并穿透皮肤。

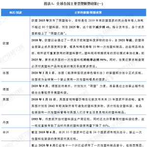
塑料污染的治理主要应从源头减量、回收、替代、清理四方面入手,其中用在自然环境中可降解的塑料替代传统塑料是上述治理工作的重要一环。目前全球各国纷纷出台政策鼓励降解塑料的使用,我国2020年也出台了新版禁塑令,支持降解塑料的推广使用。

据不完全统计,目前欧盟、北美、日本、韩国、泰国、巴基斯坦和非洲部分国家均出台了不同限制程度的禁塑令或者限塑令,部分国家的数据表明,一次性塑料制品的使用量有所下降。全球各国加快禁塑限塑。

海外聚乳酸发展历史悠久,中国聚乳酸合成技术起步较晚

聚乳酸(Poly lactic acid PLA)在自然界并不存在,一般通过人工合成制得,作为原料的乳酸则是由发酵而来。聚乳酸属合成直链脂肪族聚酯,通过乳酸环化二聚物的化学聚合或乳酸的直接聚合可以得到高相对分子量的聚乳酸。聚乳酸作为一种高分子聚合物材料很早就引起了人们的注意,1913年,法国人就通过缩聚的方法合成了聚乳酸,但是产量低,分子量小,力学性能差,因此作为结构材料没有实用价值。聚乳酸具有很好的生物降解性能,同时也具有良好的生物相容性和生物可吸收性,在降解后不会遗留任何环保问题,在医用领域己被认为是最有前途的可降解高分子材料,因而对它的研究开发极为活跃。后来,由于难于降解的聚乙烯、聚丙烯、聚氯乙烯等的使用,造成了日益严重的白色污染,人们开始设想利用可降解的PLA来代替一般通用聚合物产品。由于当时PLA生产技术的原因,所合成的PLA分子量很低,机械强度差,作为结构材料没有可取之处。

目前,我国对聚乳酸的研究和开发尚处于初步发展阶段,而国外多家公司长期致力于这一领域的研究和生产,丙交酯开环聚合法合成聚乳酸的技术较为领先。

PLA生产工艺包括丙交酯开环聚合法和直接缩聚法两种,丙交酯开环聚合法可生产出更高品质的聚乳酸产品,但由于该生产工艺复杂、反应条件苛刻、生产成本较高,国内丙交酯开环聚合法生产聚乳酸的规模较小,产品进口依赖度较高。丙交酯生产成本高已成为制约国内聚乳酸产业规模化发展的重大技术瓶颈。现阶段,全球范围内,丙交酯生产企业主要有美国的NatureWorks公司、道达尔-科碧恩公司等。我国丙交酯进口依赖度较高,道达尔-科碧恩公司是我国丙交酯主要进口来源。

从国内来看,现阶段,国内仅有浙江海正生物、安徽丰原、金丹科技等企业已实现丙交酯稳定生产,万华化学、中粮科技、寿光巨能、江西科院生物等企业已攻克技术难关,相关基础建设正在快速推进。

海外单个企业PLA产能占比较大,国内企业加快扩产步伐

目前,PLA产能主要集中于海外。产能占比较大的企业主要包括美国嘉吉NatureWorks公司和科比恩与道达尔合资Total Corbion公司,分别拥有15万吨/年和7.5万吨/年的产能,产能份额占比分别为30.83%和15.42%。美国NatureWorks于1997年由美国陶氏化学与Cargill(嘉吉)合作成立,为全球最大的PLA生产企业,也是全球唯一产能达到15万吨级的PLA生产商,远超其他生产商的生产规模,在2001年建设了世界最大的聚乳酸生产工厂。

近年来,国内一些玉米深加工企业和生物化工企业开始投资进入PLA产业,但PLA产业在我国仍处于起步阶段,已建并投产的生产线并不多,且多数规模较小。河北华丹和丰原集团居于国内PLA企业的领先地位,都拥有5万吨/年的产能,份额占比为10.28%。

2020年,我国PLA年产能约占全球产能一半,随着我国塑料污染治理政策的不断深入,生物可降解塑料产业得到快速发展。从产能上看据国家发展和改革委员会及环资司预计到2025年,我国PLA年产能将在700万吨左右和100万吨以上,约占全球产能三分之二以上。

以上数据参考前瞻产业研究院《中国聚乳酸行业市场前瞻与投资战略规划分析报告》,同时前瞻产业研究院还提供产业大数据、产业研究、产业链咨询、产业图谱、产业规划、园区规划、产业招商引资、IPO募投可研、IPO业务与技术撰写、IPO工作底稿咨询等解决方案。

更多深度行业分析尽在【前瞻经济学人APP】,还可以与500+经济学家/资深行业研究员交流互动。

加载中...