新浪财经

【全网最全】2022年锂电池正极材料行业上市公司全方位对比(附业务布局汇总、业绩对比、业务规划等)

前瞻网

关注

原标题:【全网最全】2022年锂电池正极材料行业上市公司全方位对比(附业务布局汇总、业绩对比、业务规划等) 来源:前瞻产业研究院

行业主要上市公司:光华科技(002741)、厦门钨业(600549)、杉杉股份(600884)、容百科技(688005)、科恒股份(300340)、当升科技(300073)、长远锂科(688779)、振华新材(688707)、德方纳米(300769)、贝特瑞(835185)、华友钴业(603799)、国轩高科(002704)等

本文核心数据:锂电池正极材料行业上市公司汇总、业务布局、业绩对比、业务规划等

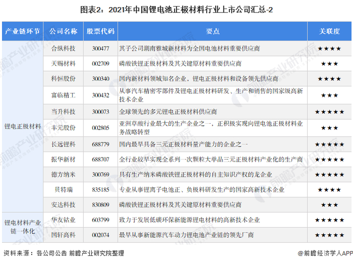
1、锂电池正极材料行业上市公司汇总

锂电池正极材料是锂电池产业链上游最重要的材料之一,布局企业众多。锂电池正极材料产业链上游为生产正极材料的基础原料,下游为各类锂电池。

锂电池正极材料的基础原料主要包括三元前驱体与各类基础锂盐,代表企业有格林美、天齐锂业和赣锋锂业;目前主流的锂电池正极材料主要包括磷酸铁锂、锰酸锂、钴酸锂与三元材料,各主要企业布局重点不一,代表企业主要有厦门钨业、杉杉股份、容百科技、当升科技、振华新材与德方纳米等;华友钴业和国轩高科等亦是行业龙头企业,二者业务布局涵盖锂电正极材料产业链各环节,实现从基础原料、中间原料到正极材料的自产自销。

从区域分布来看,中国锂电池正极材料代表性上市企业主要集中在中南、华南等地区。广东省的锂电池正极材料上市企业最多,代表性公司有格林美、德方纳米、贝特瑞等;浙江省的杉杉股份、容百科技与华友钴业在锂电池正极材料领域有着较强的竞争力;四川省与福建省作为我国锂电池正极材料产业园聚集地,也诞生了如厦门钨业、富临精工、天齐锂业等行业龙头企业。

2、锂电池正极材料行业上市公司业务布局对比

业务布局方面,由于主流锂电池所用正极材料包括锰酸锂、钴酸锂、磷酸铁锂与三元材料等多种,因此各企业在业务布局方面各有侧重点,例如光华科技主要布局三元材料与磷酸铁锂、杉杉股份主要布局钴酸锂和三元材料、德方纳米则核心布局磷酸铁锂产品。

从重点布局区域来看,代表企业侧重于布局华东、华中与华南等地区,主要系锂电池作为新能源汽车与消费电子等领域的重要动力来源,在东南部等经济发达地区发展较快。

3、锂电池正极材料行业上市公司锂电池正极材料业务业绩对比

在业务体量上,各公司因其核心业务侧重点及布局广泛度差异,业务营收规模差距也较大,厦门钨业、格林美、杉杉股份、容百科技与当升科技等行业龙头2020年均实现了30亿以上的销售收入,而光华科技与丰元股份的营收不足3亿,业务体量相差甚大。

从盈利情况来看,锂电正极材料的毛利率水平较低,行业整体毛利率不足20%,且普遍在10%左右。行业龙头企业厦门钨业和杉杉股份的毛利率也仅分别为10.42%和12.38%,主要是因为锂电池正极材料作为相对其他锂电材料来说,技术门槛较低,布局企业众多,目前行业产能相对过剩,导致行业整体盈利能力一般。

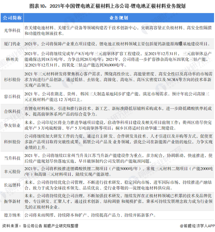
4、锂电池正极材料行业上市公司锂电池正极材料业务规划对比

虽然锂电池正极材料行业目前的盈利水平相对较低,但随着行业技术水平的发展,新能源领域对锂电池的能量密度和寿命要求不断提高,锂电池正极材料技术向着高镍、多元方向发展,行业高端技术将逐渐分化企业的盈利情况。

因此,目前行业主要企业均对未来的技术发展提出规划,高镍三元材料成为行业未来竞争的主要领域,例如杉杉股份2021年将聚焦三元材料的技术创新;容百科技继续扩大产能,预计2021年将高镍三元材料扩产至12万吨以上。

更多行业相关数据请参考前瞻产业研究院《中国锂电池正极材料行业深度调研与投资战略规划分析报告》,同时前瞻产业研究院还提供产业大数据、产业研究、产业链咨询、产业图谱、产业规划、园区规划、产业招商引资、IPO募投可研、IPO业务与技术撰写、IPO工作底稿咨询等解决方案。

更多深度行业分析尽在【前瞻经济学人APP】,还可以与500+经济学家/资深行业研究员交流互动。

加载中...