新浪财经

江苏电力通报162企不良行为24名企现身 中国电气装备集团6家ABB 2家(附全名单)

泛在电力物联网建设

关注

原标题:江苏电力通报162企不良行为24名企现身 中国电气装备集团6家ABB 2家(附全名单) 来源:泛在电力物联网建设

国网江苏省电力有限公司关于供应商不良行为处理情况的通报(2022年1月)

[国网江苏省电力有限公司]2022-01-15

2022年1月15日,国家电网公司电子商务平台发布“国网江苏省电力有限公司关于供应商不良行为处理情况的通报(2022年1月)”,162家供应商出现在其中。

162家企业中,福州天宇电气股份有限公司、湖北楚天电气有限公司、中缆集团有限公司、江苏南瑞帕威尔电气有限公司、平高集团有限公司、无锡市长城电线电缆有限公司(2起)、北京合锐赛尔电力科技股份有限公司(2起)、江苏大烨智能电气股份有限公司、日立钱电(杭州)变压器有限公司、山东达驰驰翔电气有限公司、山东电工电气集团智能电气有限公司、北京合纵科技股份有限公司、江苏安方电力科技有限公司、平高集团智能电气有限公司、山东电工电气集团新能科技有限公司、山东电力设备有限公司、天津ABB开关有限公司、扬州北辰电气集团有限公司、中国电建集团河南电力器材有限公司、北京ABB开关有限公司、东盟电气集团南京股份有限公司、航天电工集团有限公司、江苏南瑞银龙电缆有限公司、宁波奥克斯高科技有限公司24家供应商较为知名。24家知名供应商共有26起不良行为。业务范围:国网、南网招标培训、南网资格预审辅导;国网供应商资质能力信息核实“一纸证明”办理。

中国电气装备集团下属有福州天宇电气股份有限公司、平高集团有限公司、山东电工电气集团智能电气有限公司、平高集团智能电气有限公司、山东电工电气集团新能科技有限公司、山东电力设备有限公司6家企业现身。全球领先的ABB下属有天津ABB开关有限公司、北京ABB开关有限公司2家企业现身。

福州天宇电气股份有限公司整改未完成:2018年06月、2018年07月、2018年08月供江苏公司的10kV配电变压器产品,短路承受能力试验均不合格,分别属于较严重质量问题、较严重质量问题、一般质量问题。六个月内累计出现3次较严重质量问题,1次一般质量问题。处理期满供应商整改未完成,继续列入黑名单。2018年10月26日-2019年10月25日在江苏公司招标中列入黑名单1年。

湖北楚天电气有限公司诚信问题:擅自修改核实证明函件。2019年09月10日-2022年09月09日在江苏公司招标中列入黑名单3年。

中缆集团有限公司整改未完成:供江苏公司的10kV架空绝缘导线产品,自5月份以来,供应部收到1个区域配送中心反映该供应商供应的物资未按期交货。处理期满供应商整改未完成,继续暂停中标资格。2019年03月07日-2019年05月06日在江苏公司招标中暂停中标资格2个月。

江苏南瑞帕威尔电气有限公司抽检不合格:2020年10月、2020年11月供江苏公司的低压开关柜产品,温升试验、防护等级试验不合格,分别属于一般质量问题、较严重质量问题。2021年02月02日-2022年02月01日在江苏公司招标中暂停中标资格12个月。

平高集团有限公司抽检不合格:2020年12月供江苏公司的箱式变电站产品,内部电弧试验、温升试验不合格,属于一般质量问题。且复检不合格。2021年02月02日-2022年02月01日在江苏公司招标中暂停中标资格12个月。

无锡市长城电线电缆有限公司2021成盘电缆检测专项行动抽检不合格:2020年12月供江苏公司的架空绝缘导线产品,导体直流电阻不合格,属于严重质量问题。2021年04月30日-2022年04月29日在江苏公司招标中暂停中标资格12个月。

无锡市长城电线电缆有限公司2021成盘电缆检测专项行动抽检不合格:2020年12月供江苏公司的电力电缆产品,导体直流电阻不合格,属于严重质量问题。2021年11月02日-2022年11月01日在江苏公司招标中暂停中标资格12个月。

北京合锐赛尔电力科技股份有限公司抽检不合格:2021年04月供江苏公司的配电箱产品,布线、操作性能和箱体及铜材材质检查不合格,属于一般质量问题。2021年08月05日-2022年02月04日在江苏公司招标中暂停中标资格6个月。

北京合锐赛尔电力科技股份有限公司抽检不合格:2021年06月供江苏公司的箱式变电站产品,内部电弧试验不合格,属于较严重质量问题。2021年08月05日-2022年02月04日在江苏公司招标中暂停中标资格6个月。

江苏大烨智能电气股份有限公司抽检不合格:2021年06月供江苏公司的柱上负荷开关产品,短时耐受电流、峰值耐受电流试验、机械寿命试验不合格,属于较严重质量问题。2021年08月05日-2022年02月04日在江苏公司招标中暂停中标资格6个月。

日立钱电(杭州)变压器有限公司抽检不合格:2021年05月供江苏公司的10kV变压器产品,温升,短路承受能力试验不合格,属于一般质量问题。2021年08月05日-2022年02月04日在江苏公司招标中暂停中标资格6个月。

山东达驰驰翔电气有限公司抽检不合格:2021年06月供江苏公司的10kV变压器产品,短路承受能力试验,绝缘液试验不合格,属于一般质量问题。2021年08月05日-2022年02月04日在江苏公司招标中暂停中标资格6个月。

山东电工电气集团智能电气有限公司抽检不合格:2020年12月,2021年03月(复检)供江苏公司的箱式变电站产品,高压开关装置的机械操作和工频耐压试验不合格,均属于较严重质量问题。2021年08月05日-2022年08月04日在江苏公司招标中暂停中标资格12个月。

北京合纵科技股份有限公司抽检不合格:2021年08月供江苏公司的箱式变电站产品,内部电弧试验不合格,属于较严重质量问题。2021年11月02日-2022年05月01日在江苏公司招标中暂停中标资格6个月。

江苏安方电力科技有限公司抽检不合格:2021年09月供江苏公司的环网柜产品,内部电弧试验不合格,属于较严重质量问题。2021年11月02日-2022年05月01日在江苏公司招标中暂停中标资格6个月。

平高集团智能电气有限公司抽检不合格:2021年06月,2021年07月(复检)供江苏公司的箱式变电站产品,内部电弧试验均不合格,均属于较严重质量问题。2021年11月02日-2022年11月01日在江苏公司招标中暂停中标资格12个月。

山东电工电气集团新能科技有限公司抽检不合格:2021年06月,2021年07月(复检)供江苏公司的柱上断路器产品,短路电流关合和开断试验,机械寿命试验不合格,均属于较严重质量问题。2021年11月02日-2022年11月01日在江苏公司招标中暂停中标资格12个月。

山东电力设备有限公司抽检不合格:2021年07月供江苏公司的箱式变电站产品,内部电弧试验不合格,属于较严重质量问题。2021年11月02日-2022年05月01日在江苏公司招标中暂停中标资格6个月。

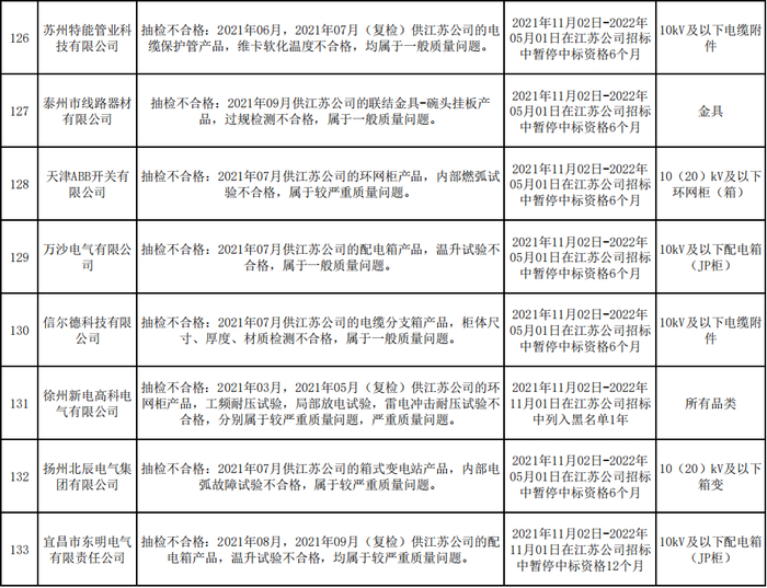
天津ABB开关有限公司抽检不合格:2021年07月供江苏公司的环网柜产品,内部燃弧试验不合格,属于较严重质量问题。2021年11月02日-2022年05月01日在江苏公司招标中暂停中标资格6个月。

扬州北辰电气集团有限公司抽检不合格:2021年07月供江苏公司的箱式变电站产品,内部电弧故障试验不合格,属于较严重质量问题。2021年11月02日-2022年05月01日在江苏公司招标中暂停中标资格6个月。

中国电建集团河南电力器材有限公司抽检不合格:2021年08月,2021年09月(复检)供江苏公司的保护金具-防振锤产品,握力试验均不合格,均属于较严重质量问题。2021年11月02日-2022年11月01日在江苏公司招标中暂停中标资格12个月。

北京ABB开关有限公司抽检不合格:2021年10月供江苏公司的箱式变电站产品,内部电弧试验不合格,属于较严重质量问题。2022年01月15日-2022年07月14日在江苏公司招标中暂停中标资格6个月。

东盟电气集团南京股份有限公司抽检不合格:2021年10月供江苏公司的箱式变电站产品,内部电弧试验不合格,属于较严重质量问题。2022年01月15日-2022年07月14日在江苏公司招标中暂停中标资格6个月。

航天电工集团有限公司抽检不合格:2021年07月供江苏公司的钢芯铝绞线产品,外观质量检查不合格,属于一般质量问题。2022年01月15日-2022年07月14日在江苏公司招标中暂停中标资格6个月。

江苏南瑞银龙电缆有限公司抽检不合格:2021年10月,2021年12月供江苏公司的低压电力电缆产品,导体直流电阻,绝缘收缩试验不合格,均属于一般质量问题。2022年01月15日-2022年07月14日在江苏公司招标中暂停中标资格6个月。

宁波奥克斯高科技有限公司抽检不合格:2021年10月供江苏公司的箱式变电站产品,内部电弧试验不合格,属于较严重质量问题。2022年01月15日-2022年07月14日在江苏公司招标中暂停中标资格6个月。

加载中...