盲盒新规出台,泡泡玛特火速回应,网友:肯德基呢?
新华网
原标题:盲盒新规出台,泡泡玛特火速回应,网友:肯德基呢? 来源:中国新闻网
近期,盲盒成为当之无愧的焦点。继“中消协评肯德基盲盒”、“中消协点名肯德基泡泡玛特”登上热搜后,14日,上海市市场监管局发布《上海市盲盒经营活动合规指引》,提出“不得向8周岁以下的未成年人销售盲盒”,再登热搜。
随后,泡泡玛特相关负责人向中新财经表示:一个健康有序的潮玩市场不仅有利于保障消费者的权益,也为泡泡玛特营造良好的发展空间。泡泡玛特下一步将积极配合监管部门,根据《指引》的精神逐步探索可执行落地的具体方案。
上海市监局出手,规范盲盒经营
上海市市场监管局发布的《指引》中,划出盲盒经营的红线。《指引》提出,对销售资质、存储运输、使用条件等方面有严格要求的商品,不得以盲盒形式进行销售,如特殊食品、药品、医疗器械、有毒有害物品、易燃易爆物品、活体动物等。
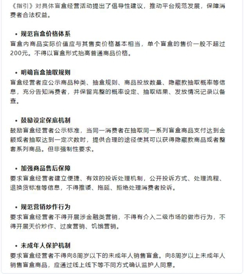
截图自“上海市场监管”微信公众号。
同时《指引》建议,规范盲盒价格体系。提出盲盒内商品实际价值应与其售卖价格基本相当,单个盲盒的售价一般不超过200元。不得以盲盒形式抬高普通商品价格。并建议明确盲盒抽取规则,鼓励设定保底机制,加强商品售后保障,规范营销炒作行为,设立未成年人保护机制。
“《指引》基本上考虑了盲盒经济当前的关注焦点,通过规范化、可持续的规则设定,既有利于打击盲盒经营活动中的乱象,也有利于盲盒产业长期发展。”中南财经政法大学数字经济研究院执行院长盘和林告诉中新财经记者,“至少在治理盲盒过度营销层面,未来会更加有的放矢。”
在盘和林看来,全国范围内都有必要推进盲盒经济的规范化,防止盲盒通过抽奖模式造成过度营销,也要防止盲盒炒作。
奇葩盲盒频现,乱象丛生、饱受非议
盲盒有多火?有消费者曾告诉中新财经记者,现在进入商场内的任何一家零售商店,10家有9家都能找到盲盒商品。
但随着盲盒的风靡,各种盲盒市场乱象也层出不穷,饱受非议。
如,近日肯德基与盲盒销售商泡泡玛特联合推出的“DIMOO联名款盲盒套餐”就引发社会广泛关注。据了解,为集盲盒,有消费者不惜一次性斥资10494元购买106份套餐;还有消费者为“求娃”而购买“代吃”服务,雇人代买代吃套餐而获得盲盒。
这种为集齐盲盒而过度消费食物的行为被中消协点名。12日,中消协发文称,用“盲盒”诱导食品过度消费,当抵制!
截至发稿时,肯德基官方尚未对此进行公开回应。
截图自闲鱼平台。截图自闲鱼平台。
除了过度诱导消费,此前,“活体盲盒”、“情趣盲盒”、“快递盲盒”、“莆田球鞋盲盒”等也屡被报道,不仅在道德方面引发争议,甚至涉嫌违法。
同时,由于产品质量难以保障,盲盒中假劣、“三无”产品也时有出现。消费者拆开盲盒后,有的产品可能不符合有关国家标准安全性指标;有的可能是假冒的山寨品或者二次销售品;有的是没有生产日期、质量合格证以及生产厂家的“三无”产品;还有的存在划痕、掉漆、污渍等质量瑕疵。
上海市浦东新区消保委曾于2019年12月委托专业检测机构对10组不同品牌的盲盒产品进行检测,结果发现8件样品存在“小零件”隐患,可能存在造成儿童堵塞呼吸道、隔绝空气流通而导致的窒息危险。
另外,很多消费者醉心于享受拆盲盒所带来的不确定性与惊喜感,还会出现非理性消费行为。
中新财经记者曾发现,在一个千人盲盒互换QQ群里,不少群成员花费几千元甚至上万元买公仔,很多人为了抽中“隐藏款”而直接“端箱”。由于盲盒购买重复率高,隐藏款少,由此催生二级交易市场,众多买家在二手平台高价出售手中的盲盒。
“人为稀缺和抽奖模式带火了盲盒,但这种模式也存在各类隐忧。”盘和林指出,比如稀缺模式的主导权在商家,从而使得隐藏款的价值缺乏保障,商家可以随意提高产量。抽奖模式和商品结合可能会造成过度消费,并进而引发浪费。
“顾客的沉迷,尤其是青少年陷入其中,将使之成为一种金融化的商品而遭遇更多炒作。还有销售渠道可靠性的问题,销售渠道会私自打开包装,然后高价出售隐藏款来牟利。”盘和林补充道。
盲盒不再香?泡泡玛特开始撕“盲盒”标签
虽然在众人眼中,泡泡玛特以盲盒发家,但在风口浪尖上的泡泡玛特,其实急于撕掉身上的“盲盒”标签。
此前,泡泡玛特创始人王宁曾多次在公开场合强调,泡泡玛特不是一家盲盒公司,是一家基于IP的潮玩公司。
几个明显的表现是,据媒体报道,泡泡玛特联手朝阳公园打造的首个线下乐园将落户北京,也开始尝试布局多个全新业务,比如基于核心IP Molly开发的珍藏系列大娃娃。据泡泡玛特方面透露,未来还会基于旗下其他IP诸如DIMOO、Labubu等继续扩充珍藏线产品。
王宁还在接受采访时表示,从2021年开始,泡泡玛特在财报中不再将盲盒的收益单独列出。
资料图:消费者在泡泡玛特门店挑选Molly盲盒。中新网 左宇坤 摄
2020年12月11日,被称为“盲盒第一股”的泡泡玛特在香港上市。从泡泡玛特提交的招股书中可以看出,盲盒产品是泡泡玛特营收的主力。2020年上半年,盲盒产品还以6.89亿元的营收,占据了泡泡玛特总营收的84.2%。
虽然盲盒销售表现亮眼,但从2020年起,泡泡玛特营收增速出现大幅下滑。2021年上半年,泡泡玛特营收增速为116.8%,而2018年和2019年,泡泡玛特营收分别同比大增225.49%、227.19%。
反映到股价上,泡泡玛特上市后市值最高曾冲到1500亿港元,如今仅剩641亿港元。遭遇“肯德基盲盒事件”冲击的泡泡玛特,股价也遭遇两日连跌,1月14日收跌至45.7港元。(记者 谢艺观)
责任编辑:石秀珍 SF183