新浪财经

预见2022:《2022年中国抗肿瘤药行业全景图谱》(附市场规模、竞争格局和发展趋势等)

前瞻网

关注

原标题:预见2022:《2022年中国抗肿瘤药行业全景图谱》(附市场规模、竞争格局和发展趋势等) 来源:前瞻产业研究院

抗肿瘤药主要上市公司:目前国内抗肿瘤药行业的上市公司主要有:复星医药(600196)、恒瑞医药(600276)、海正药业(600267)、上海谊众(688091)、四环生物(000518)等。

本文核心数据:抗肿瘤药市场规模、抗肿瘤药行业集中度

行业概况

1、定义

抗肿瘤药物即为治疗肿瘤疾病的药物,通过不同作用机制,可在一定程度上杀死肿瘤细胞。受生活环境、方式的变化和生存压力的增大等各种客观因素的影响,癌症的发病率不断上升,为提高癌症生存率,目前,我国抗肿瘤药物正加快技术发展和创新的脚步。

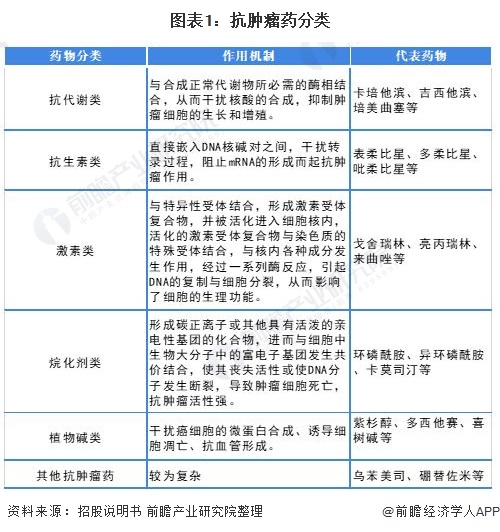
根据作用机制,抗肿瘤药可分为抗代谢类、抗生素类、激素类、烷化剂类、植物碱类等。其具体内容如下:

2、产业链剖析:产品分类较多

抗肿瘤药行业产业链上游为医药中间体及原料药行业;中游为抗肿瘤药制造生产行业;下游为抗肿瘤药应用市场,主要为综合医院、肿瘤专科医院、药店等。

行业发展历程:行业处于快速发展期

我国抗肿瘤药物行业发展可以分为三个阶段:1970年前,处于探索阶段,我国抗肿瘤药物缺乏规范的制度管理;1970-2000年,处于起步阶段,其研究内容主要涉及寻找新的药物作用靶点,运用新技术、新方法深入探讨抗肿瘤药物的分子作用机制等,内容大多针对难治性实体瘤,如肝癌、肺癌和鼻咽癌等;21世纪以来,为快速发展期,我国抗肿瘤药行业重点发展靶向治疗、免疫治疗、基因治疗、并开启联合治疗新模式。

行业政策背景:药物研发以临床价值为导向

自2016年以来,国家卫健委,发改委等多部门都陆续印发了支持、规范抗肿瘤药行业的发展政策,内容涉及加快创新药品审批上市,对抗癌药、罕见病用药等临床急需的创新药品实施优先审评审批,加强抗肿瘤药临床应用管理等内容。

行业发展现状

1、市场份额不断提升

2016-2020年,我国抗肿瘤药市场规模逐渐提升。2020年受疫情影响,增速略有放缓,市场规模达1458.74亿元,同比增长8.85%。

2018年5月1日起,我国实际进口的全部抗肿瘤药实现零关税,此外,我国鼓励抗肿瘤药研发创新,种种利好政策推动我国抗肿瘤用药占我国药品终端的市场份额逐年提升。

注:市场份额为抗肿瘤用药中、西药与公立医疗医疗机构及零售药店终端中、西药总体销售额之和的比值,不含民营医疗机构、网上药店终端的数据。

2、PD-1/PD-L1为热门靶点

在肿瘤治疗领域,肿瘤免疫治疗是指应用免疫学原理和方法,提高肿瘤细胞的免疫原性,激发和增强机体抗肿瘤免疫应答,从而抑制肿瘤的生长。由于其毒副作用小、疗效明显等特点,逐渐得到广泛应用。

2020年批准的777项抗肿瘤药物临床试验申请项目覆盖了150个靶点,其中PD-1/PD-L1、VEGF、EGFR、FGFR和HER-2靶点分别开展了133项、68项、46项、34项和33项临床试验。

3、投融资热度较高

2016-2020年,抗肿瘤药行业投资热度较高,投资事件数量在40-70个之间波动变化。目前,我国抗肿瘤药物及技术发展和创新非常迅速,行业发展潜力巨大。2020年,平均单笔投资金额达7.3亿元。

注:搜索关键词为“肿瘤药物”,统计时间截至2021年12月23日。

行业竞争格局

1、区域竞争:主要分布在华东地区

从我国抗肿瘤药产业链企业区域分布来看,抗肿瘤药制造企业主要分布在华东地区,其中,华东地区以江苏省为中心,抗肿瘤药制造企业数量较多。抗肿瘤药上市企业主要分布在浙江省,代表企业有贝达药业华东医药等。

2、企业竞争:行业集中度较低

从抗肿瘤药制造企业市场份额集中度来看,2018-2020年,CR3市场份额逐步提升。目前,我国抗肿瘤药行业龙头企业为恒瑞医药,2019年,市场份额占比约为10%左右。

行业发展前景及趋势预测

1、行业发展潜力大

国家政策的扶持、对健康与新药创新研发投入的增加、经济持续快速发展等因素均促进抗肿瘤药行业的发展,此外,肿瘤疾病的高发态势将加速推动抗肿瘤药行业的技术创新。2027年,我国抗肿瘤药市场规模有望超过3600亿元。

2、联合治疗成新趋势

为了发挥不同机制的抗肿瘤协同作用,联合治疗越来越成为趋势,在联合治疗中,过去是化疗与放疗、手术相联合,如今是化疗与靶向、免疫治疗相联合。

以上数据参考前瞻产业研究院《中国抗肿瘤药物行业市场前瞻与投资战略规划分析报告》,同时前瞻产业研究院还提供产业大数据、产业研究、产业链咨询、产业图谱、产业规划、园区规划、产业招商引资、IPO募投可研、IPO业务与技术撰写、IPO工作底稿咨询等解决方案。

更多深度行业分析尽在【前瞻经济学人APP】,还可以与500+经济学家/资深行业研究员交流互动。

加载中...