新浪财经

【最全】2022年第三代半导体行业上市公司全方位对比(附业务布局汇总、业绩对比、业务规划等)

前瞻网

关注

原标题:【最全】2022年第三代半导体行业上市公司全方位对比(附业务布局汇总、业绩对比、业务规划等) 来源:前瞻产业研究院

行业主要上市企业:目前国内第三代半导体行业的上市公司主要有:华润微(688396)、三安光电(600703)、、闻泰科技(600745)、新洁能(605111)、露笑科技(002617)、斯达半导(603290)、斯达半导(603290)、楚江新材(002171)等。

本文核心数据:第三代半导体行业上市公司汇总、第三代半导体行业上市公司基本信息、第三代半导体行业上市公司第三代半导体业务布局

1、第三代半导体行业上市公司汇总

以碳化硅(SiC)、氮化镓(GaN)、氧化锌(ZnO)、金刚石、氮化铝(AIN)为代表的宽禁带半导体材料,被称为第三代半导体材料。与传统材料相比,第三代半导体材料更适合制造耐高温、耐高压、耐大电流的高频大功率器件。

目前,我国第三代半导体行业的上市公司分布在各产业链环节,具体包括:

衬底环节上市公司:露笑科技(002617)、斯达半导(603290)、楚江新材(002171)和天通股份(600330)等。

外延及器件上市公司主要有:华润微(688396)、赛微电子(300456)、三安光电(600703)、新洁能(605111)、闻泰科技(600745)、比亚迪(002594)、扬杰科技(300373)和捷捷微电(300623)等。

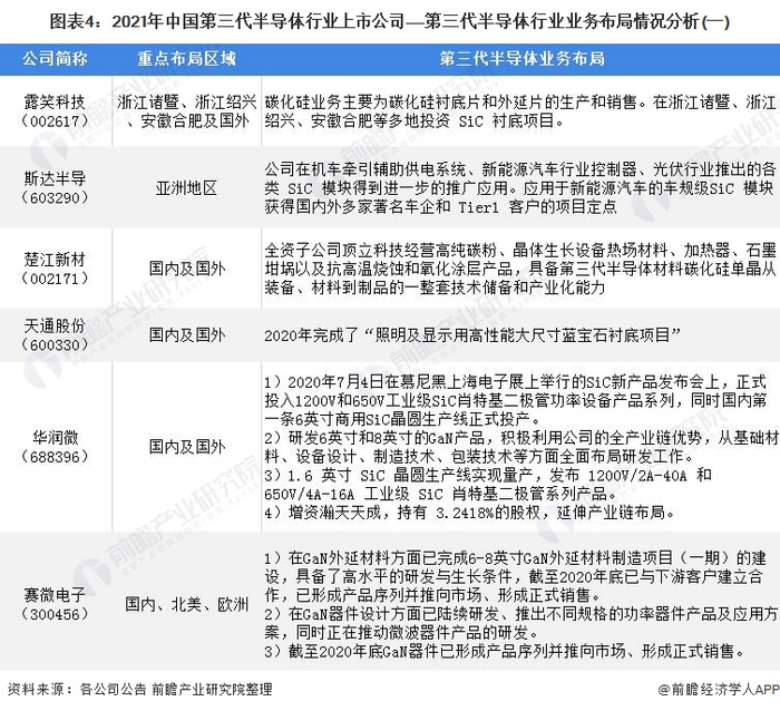
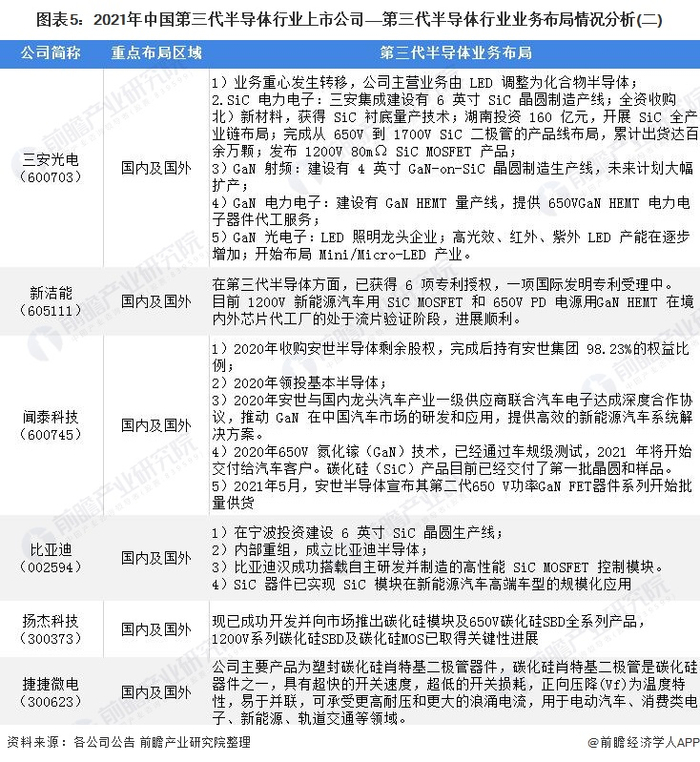
2、第三代半导体行业上市公司业务布局对比

从目前第三代半导体行业的上市公司业务布局来看,几乎所有上市公司在国内和国外均有业务布局。

在业务类型方面,华润微、闻泰科技、斯达半导体、比亚迪等传统半导体企业依托资金、技术、渠道等优势,在新能源企业、PD快充、5G射频应用等方面布局第三代半导体业务。

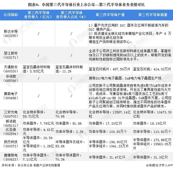
3、第三代半导体行业上市公司业务业绩对比

目前,我国第三代半导体行业的龙头上市企业中,三安光电、杨杰科技、比亚迪半导体等传统半导体公司半导体业务规模较大,生产能力领先。

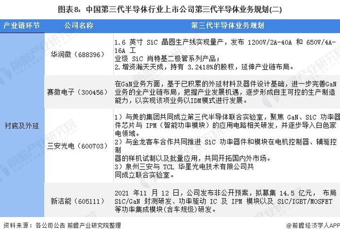
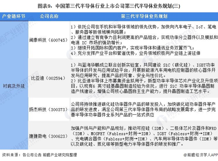
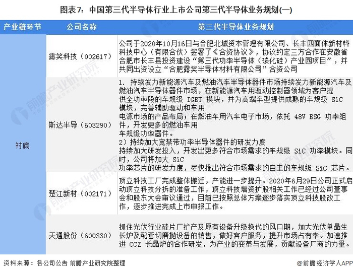
4、第三代半导体行业上市公司业务规划对比

2021年,《中华人民共和国国民经济和社会发展第十四个五年规划和2035年远景目标纲要》提出瞄准人工智能、量子信息、集成电路、生命健康、脑科学、生物育种、空天科技、深地深海等前沿领域,实施一批具有前瞻性、战略性的国家重大科技项目。集成电路领域包括设计工具、重点装备和高纯靶材等关键材料研发,集成电路先进工艺和绝缘栅双极型晶体管(IGBT)、微机电系统(MEMS)等特色工艺突破,先进存储技术升级,碳化硅、氮化镓等宽禁带半导体发展。据此,第三代半导体行业企业的上市公司也明确了其第三代半导体业务的发展布局:

以上数据参考前瞻产业研究院《中国第三代半导体材料行业市场前瞻与投资战略规划分析报告》,同时前瞻产业研究院还提供产业大数据、产业研究、产业链咨询、产业图谱、产业规划、园区规划、产业招商引资、IPO募投可研、IPO业务与技术撰写、IPO工作底稿咨询等解决方案。

更多深度行业分析尽在【前瞻经济学人APP】,还可以与500+经济学家/资深行业研究员交流互动。

加载中...