新浪财经

干货!2022年中国工业软件行业龙头企业对比:宝信软件PK中控技术 谁在工业软件领域更胜一筹?

前瞻网

关注

原标题:干货!2022年中国工业软件行业龙头企业对比:宝信软件PK中控技术 谁在工业软件领域更胜一筹? 来源:前瞻产业研究院

行业主要上市企业:中控技术(688777)、宝信软件(600845)、华中数控(300161)等

本文核心数据:研发投入金额、软件业务收入、软件业务收入毛利率等。

1、宝信软件VS中控技术:工业软件业务布局历程

从企业成立时间来看,宝信软件成立于1978年,前身为上海宝钢自动化部,并于2001年上市。中控技术则成立于1999年,在2020年首次发起IPO上市。从业务发展来看,2006年前后,两家公司布局行为较为密集。2006年宝信软件与美国GE Fanuc自动化公司签署合作协议,展开在软件业务方面的合作,并于2015年成立工业4.0项目部,着手研究工业前沿发展趋势。中控技术的布局重点一开始不在工业软件,而以自主研发的DCS产品为主,2015年开始了其他产品的研发,并立志打造国产化的产品。两家企业在工业软件业务上的布局历程如下:

2、工业软件业务布局及运营现状:宝信软件略胜一筹

——工业软件业务:宝信软件业务种类较多且积极拓展境外销售业务

从宝信软件及中控技术布局来看,宝信软件的业务构成包括信息化、自动化、智能化和新一代信息基础建设四个板块,均涉及到工业软件的相关业务。从中控技术的业务构成来看,主要分为自动化控制系统、工业软件、自动化仪表和运维服务四大板块,其中自动化控制系统业务在国内的市占率较高,相较于宝信软件而言,中控技术的工业软件业务仍处于发展阶段。

从产品结构来看,宝信软件的软件开发及工程服务实现业务收入占比达67.18%;其次是服务外包,占比达26.16%。中控技术2020年分业务板块的数据来看,工业自动化及智能制造解决方案实现业务收入23.3亿元,占比最高;工业软件实现业务收入2.62亿元,虽然占比较少,但近几年有所提升。

从工业软件销售区域布局来看,中控技术主要集中于境内业务,境内主要布局在华东、华南地区。宝信软件除境内业务外,近几年积极布局境外业务,2020年境外业务占比已突破5%。

——工业软件业务最新布局:宝信软件加快推出自研平台 中控技术专注系统研发

从近两年宝信软件及中控技术的业务布局情况来看,宝信软件目前布局以新推出的xIn3Plat工业互联网平台为主,重点放在突破工控领域关键核心技术。而中控技术的布局主要集中于产品100%国产化的研发上,近两年相继实现了DCS核心部件全部国产化、发布全国产化的DCS控制系统等。具体布局如下:

——工业软件业务投融资事件:宝信软件投融资事件较多

从2019-2020年宝信软件和中控技术的投融资动态来看,宝信软件的投融资情况较好。近两年先后并购了武钢大数据产业园、雄安研发总部等。除此之外,宝信软件还收购了飞马智科75.73%的股权。飞马智科在业务上与宝信软件相似,但在产品类型、客户群体方面各有侧重,收购完成后可以使宝信软件进一步增强市场竞争实力。中控技术近两年主要进行了上市融资,融资金额达17.6亿元。

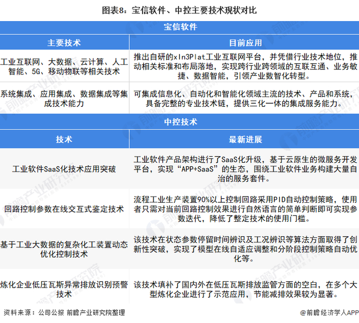
——工业软件研发业务:宝信软件研发投入较高 中控技术研发技术提升速度快

从研发投入金额来看,两家公司研发投入占比大致保持在10%-11%左右,相差不大。但宝信软件的研发投入金额较高。2020年宝信软件和中控技术的研发投入金额分别为9.49亿元和3.62亿元。

从两家公司的技术发展现状来看,宝信软件的主要技术已较为成熟,工业互联网、大数据等技术足以支撑其推出自研互联网平台并推动相关标准和布局落地。中控技术的工业软件相关技术在2020年进展较快,主要表现在工业软件SaaS化技术、回路控制参数在线交互式鉴定技术等技术的突破,能够有效帮助企业实现技术升级。

3、工业软件业务业绩对比:中控技术毛利率处于领先水平

从工业软件业务的经营情况来看,宝信软件软件业务收入领先于中控技术的工业软件业务收入。2021年上半年,宝信软件照明业务实现收入32.66亿元,中控技术的工业软件业务实现收入0.81亿元。

从工业软件业务的毛利率来看,中控技术毛利率水平始终保持领先。2021年上半年,中控技术工业软件毛利率为55.2%,宝信软件工业软件毛利率为27.8%。

4、前瞻观点:宝信软件更胜一筹

在工业软件行业中,工业软件业务板块决定了公司业务布局的范围;销售区域决定了工业软件销售范围,进而影响工业软件销售情况。工业软件的研发投入是工业软件行业发展的决定性因素,而工业软件业绩能反应公司的经营概况。基于前文分析结果,前瞻认为,宝信软件因在工业软件销售区域、研发及专利情况等方面均占有优势,目前是我国工业软件企业中的“龙头”。

以上数据参考前瞻产业研究院《中国工业软件行业发展前景预测与投资战略规划分析报告》,同时前瞻产业研究院还提供产业大数据、产业研究、产业链咨询、产业图谱、产业规划、园区规划、产业招商引资、IPO募投可研、IPO业务与技术撰写、IPO工作底稿咨询等解决方案。

更多深度行业分析尽在【前瞻经济学人APP】,还可以与500+经济学家/资深行业研究员交流互动。

加载中...