客户在工行网点喝茶,4840万存款被支行女高管“偷”走?
客户在某大行网点喝茶,4840万存款被支行女高管“偷”走?
来源:行长要览
“ ‘银行现在是全推到涉案的女高管(梁某)身上,就想不管嘛!’任先生表示已委托知名律师周兆成进行依法维权。”
1月4日,广西南宁何女士的儿子任先生向记者表示,非常不可思议,这7笔总计4840万元被骗资金,都是在中国工商银行南宁市共和支行(下称“南宁市共和支行”)办理大额存款后,几乎都是在1个小时左右被人在另外的网点取走。
“银行现在是全推到涉案的女高管(梁某)身上,就想不管嘛!”任先生表示,他已委托知名律师周兆成依法维权。
在银行办理3分息大额存单,
银行高管手写签名
“他们银行有大额存单,银行给的利息也挺高的,当时承诺给3分息。”任先生表示,是朋友李某引荐认识的南宁某分行个人金融业务部总经理梁某,“李某也是受害者,他也是办了同样的大额存单业务,他有1600多万元被骗。”
任先生介绍,“当时办理大额存单业务是在银行柜台办完后,到梁某的办公室,整个手续都是在银行办的,存单是装在银行信封里封存好的。”
任先生表示,信封上有这位银行女高管的个人签名,“封口是粘着的,上面还有梁某的手写签名,不是电子签名,她是签在每个信封的封边上。”
被抓前一天仍在岗,
涉案当事人被称呼为“梁行”
“虽然是在银行办公室见她,也得核实她的身份,银行对她这个身份也承认。”任先生表示当时也核实过梁某的身份,因为办理的大额存单可不是小数目,所以也很谨慎,但根本没有料到梁某会图谋不轨。
“梁某40多岁,银行也承认她的所有身份,她的工作名片上都是真实的,她在行里谁见谁都知道,只要是南宁分行的,不管是下面网点也好,还是总部也好,都认识她。”
任先生介绍,梁某有好几个头衔,“她这个职位很大的,谁见她都是梁行梁行地称呼她,她是南宁分行个人金融业务部的总经理,她是总经理,不是一般业务经理,她还是行长助理。”
窗口取钱发现假存单,“被抓前一天还去她在银行的办公室讲存单”。
“2019年5月22日梁某被抓后,我们就懵了,我也是通过李某得知她被抓,李某说联系不上她了。”
任先生回忆,梁某被抓的前一天,“我们还去她在银行的办公室,还在讲存单的问题,因为我也涉及资金的安排嘛,就想跟她确定什么时候能取,准备用钱,但是当时也没有看出什么异样,我们办理所有的手续,交流也好,都是在她的办公室里。”
“我们中有受害人当时知道她被抓后,就拿着封存好的存单先在银行窗口取钱的时候,柜员看了之后就说是假的。”
任先生说:“7笔存单都在我手里,上面银行的印鉴都有,还有银行高管梁某的签名,却取不出钱来。”
疑似有人配合盗取7笔大额存单,
办理当天被陌生人销户转走
任先生核对银行转账记录发现,2018年10月到2019年3月,7笔大额存单在办理当天就被转走,“我们每一笔存款是在同一天,几乎一小时左右就被销户了。”
任先生举例说明,“2019年1月14日上午10:14,我办的最大一笔大额存单1000万,办成之后在11:02就被转走,47分钟就被销户了,等于当天就被人转走。”
记者看到,任先生提供的网银存取记录显示,7笔存款都是办理的大额存单业务,最高的一笔1000万,最低的一笔210万,最慢1个半小时被一个叫时某的人转走。
任先生表示:“我查了,办理销户的时某我们根本不认识,她不是银行的人,居然能给我们销户,那一定是有人配合梁某才能干这个事,要不然她怎么干这个事啊?”
任先生认为,如果没有人给梁某授权,没有人帮她做不了的。“我们按照银行的操作流程,比如我拿别人的大额存单,我拿着别人的身份证,我去银行柜台也办不了这个业务啊,这等于她办了一个根本不可能发生的业务,太不可思议了。”
任先生认为,银行监管审核有漏洞,“按照我的理解,梁某做这种事情一个人肯定干不了,必须要有柜员、网点值班经理,存取款需要按手印,银行有一套审核程序,那银行这些工作人员也不警醒,也不知道这样子做是有风险的,也是违规违法的吗?”
2019年1月14日,任先生存的最大一笔1000万存单在11:02就被时某转走
借记卡都妥善保管,
大额存款被人为销户未通知储户本人
任先生表示,他找南宁分行行长已经两三次,“行长就一句话,说储户不管谁来,拿了‘三要素’都能给取钱,就是身份证、存单和密码,只要有这三样就行。梁某究竟怎么样把钱卷走,行长也不说明,也不说钱的去向,就是这么一句话的答复,不管找银行的任何一级领导,答复就是这样。”
更令任先生感到生气的是,“我的借记卡都是在身上妥善保管的,密码只有我个人掌握,就算拿了我的身份证和密码,也取不了这个钱啊,而且我的钱被人为销户,这种大额存单销户并没有通知我们本人,没有手机短信的提醒。”
任先生说:““银行答复说这项业务没有必要向我们储户提示,就是说取钱没有义务通知储户,提不提示都是银行说了算啊。”
任先生表示:“银行现在就想把责任推给梁某,银行就不管了,说要找就找梁某吧,银行怎么能不管呢?梁某是银行的高管,她在银行工作期间把这个钱卷走了,这个事怎么不关银行的事呢?这怎么说得过去呀!”
陷入巨大经济危机,为还钱房车子铺面公司股权需抵押。
“4840万元我个人只占一半,其余一半是亲戚朋友的钱。”任先生承认,这一下子让母子俩陷入巨大的经济危机。
“我也是从开始一直做这个大额存单,到后面也都是我在跟着我母亲一直在做,我母亲因为这个事情病倒了,长期要到医院去报到的,现在是我全权负责这个事情,我就不想让她烦心了。”
任先生说:“我是做生意的,资金都押在这里头了,我现在住的房子都没有了,我跟几个受害人讲,房子都抵押给人家了,我这些亲戚朋友的钱我得想办法,有些资金困难的我得还,那人家也追我要啊,我只能把我的房子、车子、铺面,还有公司的股权,我所能抵押的资产都抵押出去,我要拿到钱。”
法院一审四罪并罚43岁涉案银行女高管被并处罚金320万。
任先生告诉记者,2021年11月19日,南宁中院对梁某、时某等4人作出一审判决后,43岁的梁某提起上诉。
南宁中院判决书显示,法院以梁某犯盗窃罪判处无期徒刑,罚金200万;犯诈骗罪判处有期徒刑11年,罚金50万;犯伪造金融票证罪判处有期徒刑4年,罚金20万;犯集资诈骗罪判处无期徒刑,罚金50万,决定执行无期徒刑,并处罚金320万。
40岁的时某被以盗窃罪判处有期徒刑11年,罚金20万;被以诈骗罪判处有期徒刑4年,罚金5万元;被以伪造金融票证罪判处有期徒刑2年,罚金3万元,决定执行有期徒刑15年,并处罚金28万元。
存单被设套调包,
客户在喝茶钱已被转走
法院查明,2018年初,梁某对外许诺高额利息,向社会人员吸纳资金,需要返还高额本金和利息等原因,产生伪造大额存单用于替换银行客户的真实存单,以代办取款方式窃取客户大额存款的想法。2018年9月至2019年5月,梁某以贷款企业做存款贡献为由,通过莫某找有闲置资金的客户到工行办理大额存款业务,承诺除给予正常银行大额存款利息外,在办理完大额存款后,支付莫某等人每月4.5%左右的高额存款收益。
为窃取客户存单款,梁某让自己实控的汽车销售公司财务主管时某负责伪造存单等银行票证。梁某提出,大额存单的密码必须设置成企业方指定的密码存单,必须要在她和企业方、客户方在场的情况下用信封封存,存单到期后必须要在三方见证下才能打开。存单封存后,客户要将身份证交给其或企业方代表去核实客户身份。梁某在被害人到银行办理大额存单时,让时某以企业方代表名义陪同,要求被害人按时某提供的密码设置存单密码,在被害人钱款存入银行进行存单封存时,梁某与时某使用事先伪造好的大额存单,趁被害人不备之际将真实存单调换,在伪造的存单被封存后,梁某以核验客户身份为由,让被害人将身份证原件交给时某,时某携带客户身份证原件、被害人的真实存单,到银行柜台使用事先掌握的密码,通过代办客户取款业务,将被害人存单中的钱款取出,转存至梁某和时某控制的账户。
存单被设套调包,任先生在银行喝茶坐等核验身份时,钱已经被弄走。
任先生表示,直到这时他才明白自己的大额存款是被梁某和时某设套调包骗走了。
“我们的钱被取走基本上都在一个南宁分行的网点,等于是我在A网点办的存款业务,她们拿着我的身份证当时去核验了,这个业务还没办完,她实际上拿着我的身份证,让时某去B网点把存单给销户了,就直接把钱给转走了,梁某就是用这种方法卷走的钱,当时我们人还在银行坐着喝茶,等着她核验身份证信息,等她说核验完了,钱实际上已经被弄走了。”
银行员工监守自盗,
为何没有判职务侵占?
“现在一审已经判了梁某盗窃罪,判她盗窃我们储户的钱,但我们储户的钱是存在银行啊,她盗窃只能从银行盗窃啊,她是监守自盗,这些钱被一个我们不认识的人整走了,究竟是怎么拿走的,这些钱究竟去哪了,银行不应该给我们一个说法吗?”
任先生不认同法院判决,认为银行难脱干系。“她连职务侵占都没算,一个没有银行任职的人怎么能干这个事,她是利用职务便利作案,她在法庭上都承认是职务侵占,但法院最后没判这个罪,只要是职务侵占,就牵扯窝案了。”
记者注意到,2019年5月,梁某涉嫌职务侵占罪被刑拘。南宁市检察院(2020)9号起诉决定书指控梁某、时某犯盗窃罪,梁某、时某等犯诈骗罪、伪造金融票证罪,2020年1月提起公诉,2020年5月补充梁某犯集资诈骗罪,2021年5月变更起诉。
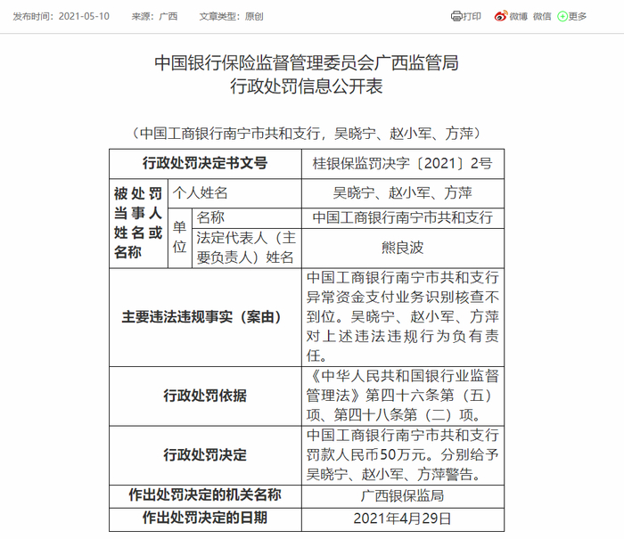
南宁分行共和支行因异常资金支付业务识别核查不到位,相关责任人被行政处罚
委托律师上诉维权,
支行被处罚50万元
“我们没办法,我们找银行,银行说这个钱被她盗窃了,全让储户自己承担责任。”任先生证实,银行没有给任何书面答复,“行长我去找,现在都不见我们了,让一个办公室主任来安抚我们,到下班的点了,就得走吧。”
任先生向当地的银保监部门反映,“书面答复是让我们正规起诉吧,说银行没有违规。”
“我当初选择该行,首先相信他们是全世界最大最赚钱的银行,梁某又是银行高管,她能做到这个职位不需要银行层层审核,调查她的背景吗?”
任先生表示:“我们受害人委托律师周兆成上诉维权。”
广西银保监局答复:对异常资金支付核查不到位处罚50万元。
1月6日,记者联系南宁分行,咨询个人金融存款,问及梁某涉案情况,工作人员避而不谈:“不了解,你自己去问吧。”
据了解,2019年5月22日案发后,梁某个人金融业务部总经理之职即被解聘。相关银行存单销户业务凭证证实,柜员在办理涉案存单等前端业务时是正常操作,并非听从梁某指示违规操作。
2021年3月,广西银保监局出具的答复显示,经全面核查,在梁某案件中,南宁分行在办理时某等人的代理支取定期存单过程中,按规定履行了客户身份识别、客户身份资料和交易记录保存、大额交易报告等职责,但未能及时识别代理人账户大额资金异动风险,对代理支取存单业务异常资金支付核查不到位,导致分行未向反洗钱行政主管部门履行可疑交易报告义务。广西银保监局已依法对南宁分行异常资金支付业务核查不到位的违法违规行为给予行政处罚。
对南宁分行辖属相关支行在梁某案件中涉嫌违法违规问题,广西银保监局将在进一步查清有关事实的前提下,依法采取相应的监管措施。
记者证实,南宁分行共和支行因异常资金支付业务识别核查不到位,2021年4月,广西银保监局给予3名责任人警告的行政处罚,该支行被罚款50万元。