医药行业研究及2022年投资策略:此消彼长或贯穿全年
(报告出品方/作者:安信证券,马帅)
1 医药行业总论:医药上游、中游、消费医疗各细分板块的估值分化明显
今年以来医药行业累计涨幅 9.37%,涨幅居中
截止至2021年12月3日,医药行业今年累计涨幅9.37%,位于SW一级行业分类第18位。SW医药行业PE TTM为33.33 倍,处于行业第10名。从板块对比来看,医药板块的涨幅居中,目前估值在诸多行业中处于相对较高水平。
医药行业细分领域重新归类:医药上游、医药中游、消费医疗
医药上游:主要包括CXO、科研试剂、原料药、制药装备等领域相关上市公司,从2018年-至今该领域PEG的最小值、均值 、最大值分别为0.69、1.61、3.11。医药中游:主要包括药品、疫苗、器械、耗材等领域相关上市公司,从2018年-至今该领域PEG的最小值、均值、最大值分 别为0.93、1.68、2.55。下游消费医疗:主要包括医疗服务、品牌中药、零售药房、家用医疗器械等领域相关上市公司,从2018年-至今该领域PEG 的最小值、均值、最大值分别为1.04、2.01、3.02。
医药上游估值区间逐步上移至第一梯队
医药上游:2018-2019年估值整体处于相对低位,PEG均值、峰值、最小值分别为1.04、1.38、0.69;2020年开始医药上游的 整体估值持续上移;2021年开始,医药上游估值内部出现分化,原料药受价格波动、汇兑损益影响,估值持续下行,CXO 、科研试剂等领域估值持续提升至第一梯队,上游(不考虑原料药)的PEG均值、峰值、最小值分别为2.60、3.17、1.82;
医药中游:2018-2020年估值处于相对高位,PEG的均值和峰值分别约为1.62、2.55、0.93。2021年-至今,由于受到降价等 政策压制,估值区间开始下行。尤其是2021年至今,该板块估值已持续下移至第三梯队;下游消费医疗:2018-2020年估值处于相对高位,PEG的均值、峰值、最小值分别为1.90、3.02、1.04。2021年-至今,由于 受到政策压力扰动,估值区间逐步下行至第二梯队。
医药行业各细分板块的估值分化明显
从2021年开始,医药行业各细分板块估值分化明显。医药上游、消费医疗、医药中游分别处于估值的第一梯队、第二 梯队、第三梯队。各细分板块的估值区间:从2018年-至今,医药上游PE均值、峰值、最小值分别为56倍、89倍、27倍;医药上游(剔除 原料药)PE均值、峰值、最小值分别为68倍、114倍、31倍;医药中游PE均值、峰值、最小值分别为47倍、67倍、24 倍;消费医疗PE均值、峰值、最小值分别58倍、89倍、27倍。
2 医药上游
2.1 CXO:创新药投融资高速增长,CXO行业持续高景气
CXO景气度跟踪-宏观维度:创新药投融资高速增长
全球和美国创新药领域VCPE融资情况目前依然稳健:根据Crunchbase统计的数据,全球2021年1-11月医药行业VC&PE 投融资金额为852.8亿美元,同比增长54.38%;美国2021年1-11月医药行业VC&PE投融资金额为523.7亿美元,同比增长 50.00%。CXO上市公司业绩保持快速增长的态势。2021Q1-Q3国内CXO上市公司实现营收430.44亿元,同比增长38.15%,实现归 母净利润97.19亿元,同比增长49.28%。得益于旺盛的全球创新药研发需求和充足的在手订单,国内CXO上市公司收入和 利润均延续高增长态势。
CXO景气度跟踪-微观维度:从先行指标跟踪上市公司业绩成长性
从固定资产/在建工程投入、员工数量增长等先行指标,跟踪CXO上市公司的成长性。(1)中长期维度,2021Q1-Q3 CXO上市公司固定资产和在建工程分别同比增长31.28%和103.37%,固定资产和在建工程 持续快速增长,为CXO公司中长期订单交付和业绩兑现奠定坚实的产能基础;(2)短期维度,2021Q1-Q3 CXO上市公司员工数量同比增长26.53%,增速环比提速,预示着CXO上市公司当期业绩有望 持续高增长。
通过对2018年至今CXO板块的PE估值情况进行回溯,可以发现CXO板块的历史均值为68倍,最高值为126倍(发生在 2021年9月),最低值为33倍(发生在2019年1月)。截止到2021年12月1日,CXO板块对应2022年的PE为79倍,目前 CXO板块的估值低于2年以来的均值水平。
2.2 生命科学服务
证券化加速,产业链各环节都有了上市公司。生命科学服务包含科研试剂、实验耗材、仪器设备和综合服务四类业务:科研试剂具有品类繁杂、下游应用广泛的特 点,多数科研试剂由于实验的重复性要求会进行复购;实验耗材作为实验室的日常消耗品,使用频率较高;仪器设备 属于实验室的基础设施投入,复购需求相对较低;综合服务是产业链中的增值服务内容。(报告来源:未来智库)
生命科学研究工具库,黄金赛道“卖水人”。从下游客户来看,生命科学服务可以同时覆盖科研客户和工业客户两部分:科研客户是指从事基础科学研究的高等院 校和科研院所,包括但不限于分子生物学、细胞生物学、生物工程、制药工程、遗传学、基础医学、生物医学工程等 研究方向,通常以课题组为单位进行采购;工业客户是指从事生命科学研究的各类企业,包括但不限于抗体药物研发 企业、细胞/基因治疗企业、疫苗企业、体外诊断企业等,产品应用覆盖从研发到生产的各个环节。受益于下游需求的 不断提升,生命科学服务行业作为产业链“卖水人”可持续享受高景气度。
2.3 原料药:中期提价周期开启,长期CDMO转型可期
上游成本传递和下游库存消化等影响下,原料药有望迎来新一轮提价周期。其中,缬沙坦价格逐步见底,替米沙坦、厄贝 沙坦、泛酸钙、咖啡因等品种已逐步开始提价。
CDMO业务的核心竞争优势主要由“一体化服务能力、D端研发能力、技术平台优势、订单交付能力、体量 规模优势、订单价格优势”等多个因素共同决定。以九洲药业、美诺华、普洛药业、天宇股份等为代表的API 公司在发展过程当中逐步积累和形成CDMO业务的多个核心竞争优势,逐渐实现从API往CDMO业务的转型。
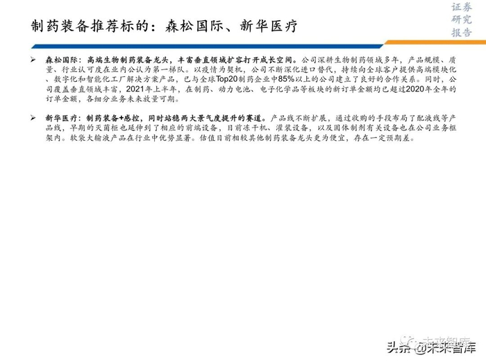
2.4 制药装备:延续高景气度,关注估值性价比高的个股
核心厂商收入高增长,合同负债保持环比增长。东富龙、楚天科技等主要制药装备厂商2021年以来均实现业绩增速的显著提升,且合同负债这一先行指标截止Q3仍 保持着环比增长态势。根据公司公告,东富龙2021Q1-3实现收入28.8亿元,同比增长54.6%;合同负债方面,截止 Q3末共计33亿元,相比2020年末/2021年初增长了65%,季度环比增速保持在20%左右。楚天科技2021Q1-3实现收 入36.8亿元,同比增长67.2%;合同负债方面,截止Q3末共计25亿元,相比2020年末/2021年初增长了134%,季度 环比增长保持在30%左右。除上述两家之外,迦南科技、新华医疗、诚益通等其他国产制药装备厂商同样获得了因 市场景气度提升带来的不同程度的受益。
3 医药中游
3.1 药品板块:政策底逐步显现,推动医药中游估值修复
多个重磅药物纳入医保,2022年有望加速市场渗透“以价换量”
创新药进入医保后有望实现加速放量,从既往纳入医保目录药物在医保前后销售总额的变化来看,在过去几年多次国家医保谈 判中,相关药物确实实现了“以价换量”这一目标。以价换量之降价:统计分析2017年至2020年国家医保谈判相关情况,纳入谈判范围的品种数量与谈判成功品种数量均有了 显著的提升,到2020年谈判成功品种数量达119种。这一过程中,相关药物的价格也随着纳入医保目录降低,惠及更多患 者,2017年至2020年医保谈判中药品平均降价幅度分别达 44%、57%、61%、51%。
以价换量之放量:根据医药魔方分析,2017 年、2018 年、2019 年经过医保谈判纳入医保目录的药物,在 2020 年的销售 额上相对纳入年份分别实现了 128%、337%、39%的增长。上述数据表明,药物在进入医保后,确实可以实现迅速放量。
创新药
出海大势所趋,预计2022年迎来产品出海浪潮。创新药存量逐年加大、内卷加剧,叠加医保控费的大背景下,创新出海已成大势所趋。2015年以来CDE新药审评速度明显 加快,每年上市新药数量明显增多,整个市场上新药存量数量持续累积增加。然而,在医保资金相对不足的大背景下,为 了保障更多的病种和覆盖更广泛的患者,通过医保谈判限制上市药物价格成为有效的政策调控手段。可以预见未来纳入集 采和医保谈判的药物覆盖率将会持续扩大,为避免“医保天花板”,创新药走出国门,推动管线出海成为创新药企业最佳 选择。
2022年有望迎来密集临床数据披露,短期催化节点较多。经历多年临床试验布局后,国内创新药企业有望在2022年迎来密集临床数据披露。按照既往经验,开展1期临床试验一般 需要耗时1年时间,2期临床一般需要耗时1-2年时间,3期临床一般需要耗时2-4年时间,考虑到相关临床试验开展和预计消 耗的时间,大部分在2019年-2021年间开展的关键性临床试验都有望在2022年取得相关成果,并公布相关临床试验数据, 国内创新药产品有望在2022年内迎来多项临床数据披露。
3.2 疫苗板块:新冠疫情驱动行业快速发展,后疫情时代有望持续获益
批签发量、非免疫规划疫苗份额逐年提升带动行业向上发展
近年来国内疫苗行业批签发量逐年增加,与此同时非免疫规划疫苗份额逐年提升,整个疫苗行业有望进一步发展。2018年 长生疫苗事件对行业的影响逐渐消退,全国疫苗批签发量逐年增加,截至 2020 年12 月 31 日,中国疫苗累计新增批签发 6.51 亿支/瓶/粒,同比增长 14.39%。同时,企业自主定价的非免疫规划疫苗份额逐年提升,有望加强相关企业在行业内的 影响力,2020 年非免疫规划疫苗批签发 3.03 亿支/瓶/粒,同比增长约 35.76%。
2021年内以新冠疫苗为首的多个重磅疫苗获批上市,此外多个品种已进入后期临床阶段,有望2022年实现上市销售。2019年颁布的《中华人民共和国疫苗管理法》在研发、生产、流通、预防接种等关键环节制定了严格准则,为行业健康发 展打下了坚实基础,叠加新冠疫情对行业带来的有利影响,预计未来研发管线丰富、具备核心技术优势和先进生产水平的 疫苗企业将脱颖而出、获得长期发展。
新冠疫情驱动行业快速发展,后疫情时代有望持续获益
受益于新冠疫情驱动,2021全年新冠疫苗内销+出口模式下国内疫苗行业积累大量现金,一方面为未来创新发展奠基良好 的资金基础,另一方面为未来其他品类疫苗出海打下良好基础。截止2021年12月,国内新冠疫苗累计接种超25亿剂;出口 方面,从海关数据来看2021年国内人用疫苗出口持续增加,考虑到疫情反复影响,未来海外出口还有空间,此外新冠疫苗 出口为未来国内其他品类疫苗海外出口奠定了良好的基础,未来有望实现其他品类疫苗在海外市场的销售放量。
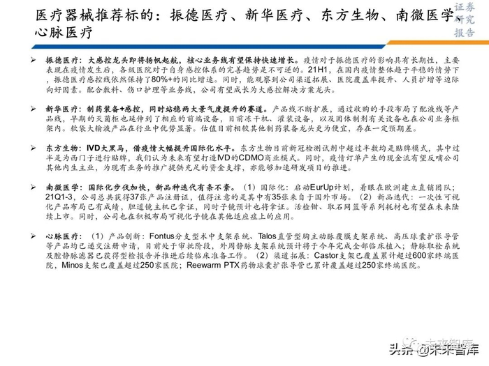
3.3 器械板块:感控与新冠检测具备业绩超预期潜力,高耗估值存在回暖空间
感控:疫情使行业出现拐点,渗透率及增速提升或将超预期
疫情后防护措施全面升级+渗透率提升驱动国内感控市场景气度提升。国内此前手术感控产品仍旧以重复使用型产品为 主,根据新思界产业研究中心数据,2020年我国住院手术人次达7000万左右,一次性手术包用量约为1900万左右,一 次性手术包市场规模约为22亿元,渗透率约为20~30%,若以北美一次性手术包约88%左右的渗透率测算,则我国一次 性手术包市场规模空间则在80亿元以上。自2020年全球新冠疫情爆发以来,随着全面防护观念的转变、防护意识的提升 ,感控防护产品市场需求出现了大幅提升,振德医疗、新华医疗、鱼跃医疗等感控领域内的主要厂商有望持续受益。
高值耗材:超越集采,更应关注渗透率及市占率的变化
创新型高耗赛道长期成长性逻辑不变。根据沙利文、产业信息网、前瞻产业研究院、公司公告等信 息来源,我国介入性术式渗透率仍然较低,其中:主动脉夹层、主动脉瘤手术渗透率<2%,PCI手 术开展率≈美国的20%,胃镜、肠镜开展率
核心高值耗材公司估值目前处于历史相对低位,未来存在回升空间。根据Wind及公司公告,我们整 理了南微医学、心脉医疗和惠泰医疗这三个具有代表性的高耗龙头近几年的扣非净利润增长情况以 及21年以来的PE变化情况,共同点在于扣非净利润21年以来恢复快速增长,估值方面自21年8月份 开始出现明显回调,目前处于历史相对低点。若政策定调对行业基本面的影响较为和缓,则有望对 高耗板块的估值修复起到催化作用。
4 消费医疗
医疗服务:优选具备长期增长潜力的消费医疗赛道
2021年8月31日,国家医保局、国家卫健委、国家发展改革委等八部门印发了《深化医疗服务价格改革试点方案》,通过3至 5年的试点,探索形成可复制可推广的医疗服务价格改革经验。作为医疗服务赛道的绝对龙头,爱尔眼科和通策医疗的估值波动基本一致。本轮估值扩张的起始点为2020Q2,2021年以 来,爱尔和通策的估值已经经过3次大幅回调,目前已经回调至疫情前水平。
报告节选:


















































