新浪财经

重磅!2022年中国包装行业政策汇总及解读(全)快递包装治理政策频出

前瞻网

关注

原标题:重磅!2022年中国包装行业政策汇总及解读(全)快递包装治理政策频出 来源:前瞻产业研究院

行业主要上市企业:目前国内包装行业的上市公司主要有山东药玻(600529)、正川股份(603976)、万顺新材(300057)、大胜达(603687)、美盈森(002303)紫江企业(600210)、双星新材(002585)、通产丽星(002243)、宏裕包材(837174)、嘉美包装(002969)、昇兴股份(002752)、宝钢包装(601968)等。

本文核心数据:国家层面包装行业政策汇总、地方层面包装行业政策汇总

1、政策历程图

包装行业在我国已经有较长时间的发展历史,已经形成了较为成熟的产业链。从包装的产业政策历程来看,绿色和环保一直是包装行业政策的主要内容。

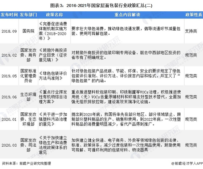
2、国家层面包装行业政策汇总及解读

——国家层面包装行业政策汇总

包装行业为国家产业政策所支持,该产业不仅涵盖了包装产品的设计、生产,包装印刷,包装原辅材料供应,包装机械以及包装设备制造等多个生产领域,其产品参与到第一至第三产业,货物流通的每一个环节。因此,包装产业的发展与全球经济一体化和人类社会可持续发展息息相关,被誉为“朝阳产业”,自新中国成立以来,包装行业一直作为国民经济的重要产业来鼓励发展,特别是改革开放以来,中共中央、国务院有关部门多次出台鼓励发展和规范包装行业的政策,体现出中国政府对包装行业的高度重视。

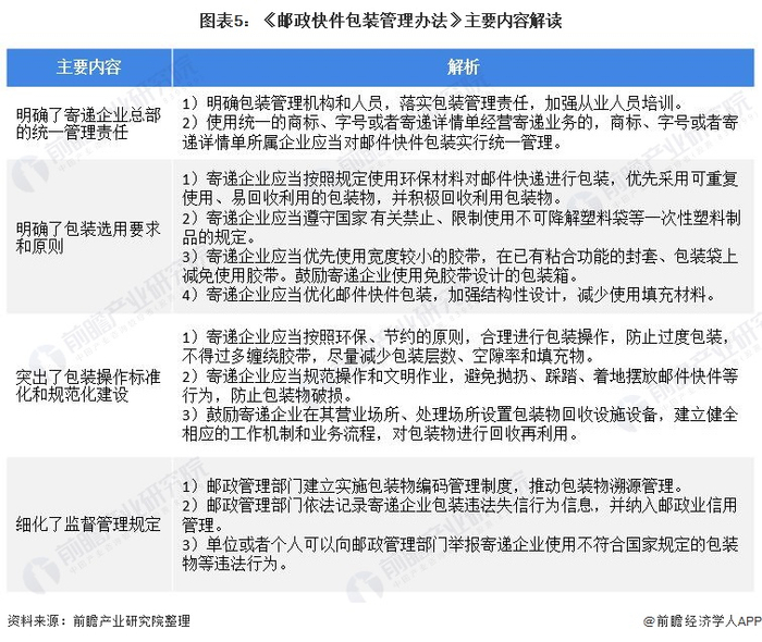
——《邮件快件包装管理办法》政策解读

2021年2月8日,交通运输部发布《邮政快件包装管理办法》,自2021年3月12日起施行。该《办法》是国内首部关于快递包装治理的专项部门规章,围绕邮件快件用什么包、怎么包、怎么管三个关键问题,明确了制度设计和条款内容,必将对加快推进快递包装绿色转型和邮政快递业绿色高质量发展起到有力的推动作用。

《办法》明确了寄递企业总部的统一管理责任,规定寄递企业应当建立健全包装管理制度,使用统一的商标、字号或者寄递详情单经营寄递业务的,商标、字号或者寄递详情单所属企业应当对邮件快件包装实行统一管理。强化了邮件快件包装源头治理,针对“包装选用”单设一章,明确了包装选用要求和原则,规定寄递企业应当严格执行包装物管理制度,采购使用符合国家规定的包装物,优先采用可重复使用、易回收利用的包装物,优化邮件快件包装,减少包装物的使用,同时,加强对协议用户的引导和管理,推动共同落实绿色包装要求。突出了包装操作标准化和规范化建设,明确要求寄递企业规范操作和文明作业,避免抛扔、踩踏、着地摆放邮件快件等行为,防止包装物破损;同时,按照环保、节约的原则,合理进行包装操作,不得过多缠绕胶带,尽量减少包装层数、空隙率和填充物;鼓励寄递企业建立健全工作机制和回收流程,对包装物进行回收再利用。

《办法》分为总则、包装选用、包装操作、监督管理、法律责任、附则6章,共计47条,主要内容包括:

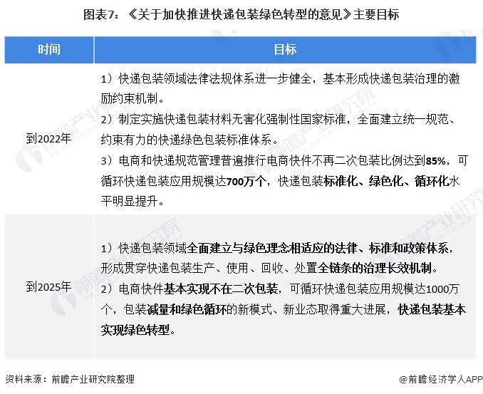
——《关于加快推进快递包装绿色转型的意见》解读

党的十八大以来,邮政快递业持续快速发展。在行业高速发展的同时,也给环境保护带来较大压力,尤其是快递包装问题引起党中央国务院和社会各界的广泛关注。2020年11月30日,国家发展改革委、国家邮政局、工业和信息化部、司法部、生态环境部、住房城乡建设部、商务部、市场监管总局发布《关于加快推进快递包装绿色转型的意见》。

《意见》立足我国快递包装工作实际情况,坚持问题导向和目标导向,强化快递包装绿色治理,加强电商快递规范管理,增加绿色产品供给,培育循环包装新型模式,统筹谋划、综合施策,推进快递包装“绿色革命”。《意见》共分为八个部分:

——国家层面包装行业发展目标解读

《关于加快推进快递包装绿色转型的意见》同时也提出了未来五年我国快递包装发展的主要目标:

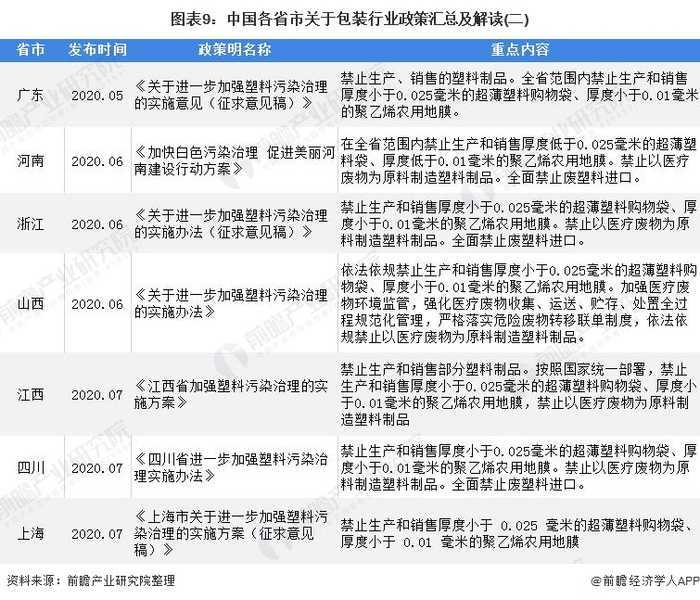
3、各省市层面的政策汇总及解读

——31省市包装行业政策汇总

目前,我国各省市关于包装行业的政策主要集中在关于塑料包装污染的治理方面。国家发展改革委、生态环境部今年初印发《关于进一步加强塑料污染治理的意见》,明确提出了进一步加强塑料污染治理的“时间表”:

2020年率先在部分地区、领域禁限生产、销售和使用部分塑料制品。

2022年一次性塑料制品消费量明显减少,替代产品得到推广。

2025年塑料制品全环节管理制度建立,塑料污染得到有效控制。

做好塑料污染治理,全国各省在展开协同作战,陆续推出的限塑禁塑时表。以下为中国各省市关于限塑禁塑政策汇总。

——31省市包装行业发展目标解读

生物降解材料替代是实现塑料污染源头减量的重要途径。2020年7月,国家发改委、生态环境部等九部门联合印发《关于扎实推进塑料污染治理工作的通知》,提出自2021年1月1日起,部分城市率先禁止使用不可降解塑料购物袋等措施,“禁塑令”进一步升级。

从“限塑令”到“禁塑令”,在政策层面都为生物降解材料提供了发展契机。国家十四五规划意见稿要求加强白色污染治理,多地十四五规划意见稿也提及包装行业的白色污染治理问题。

以上数据参考前瞻产业研究院《中国包装行业市场前瞻与投资战略规划分析报告》,同时前瞻产业研究院还提供产业大数据、产业研究、产业链咨询、产业图谱、产业规划、园区规划、产业招商引资、IPO募投可研、IPO业务与技术撰写、IPO工作底稿咨询等解决方案。

更多深度行业分析尽在【前瞻经济学人APP】,还可以与500+经济学家/资深行业研究员交流互动。