重磅 | 分值表+细则+解读!天津积分落户有这些变化!
网站滚动
日前,天津市人社局发布
《天津市居住证积分管理实施细则》
以及政策解读

Q
申请居住证积分落户的条件是什么?
A:申请居住证积分落户应当具备以下条件:
(一)在境内具有合法有效户籍身份;
(二)持有有效的天津市居住证;
(三)被本市行政区域内的机关、团体、事业单位、企业、民办非企业单位以及个体经济组织等用人单位招用,或者在本市投资办企业;
(四)用人单位和职工在本市依法连续正常缴纳社会保险费满1年或者自2014年1月1日本市实施居住证管理制度以来累计正常缴纳社会保险费满3年,申请时处于正常缴费状态、未同时在其他省(自治区、直辖市)参保缴费,且未达到法定退休年龄;
(五)居住证积分达到申报指导分值(申报指导分值可随居住证积分指标体系进行调整)。
Q
依法连续正常缴纳社会保险费满1年、累计缴纳社会保险满3年如何理解?
A:依法连续正常缴纳社会保险费满1年是指:第一期申请的,上年12月31日前连续缴费满12个月;第二期申请的,当年6月30日前连续缴费满12个月。
累计缴纳社会保险满3年是指:第一期申请的,自2014年1月1日至申请上年12月31日期间累计缴费满3年;第二期申请的,自2014年1月1日至申请当年6月30日期间累计缴费满3年。
补缴社会保险费年限、异地转入的外省市缴费年限、灵活就业人员个人缴费年限不予连续和累计计算。
Q
申请时处于正常缴费状态如何理解?
A: “申请时”指申请当期,申请时处于正常缴费状态即申请人申请当期应处于由用人单位缴纳社会保险费的正常缴费状态。申请当期是指第一期:当年1至4月,第二期:当年7至10月。
Q
积分申请由用人单位负责申报,用人单位是指哪些?
A:积分申请应当由申请人所在的用人单位负责申报。用人单位是指本市行政区域内的机关、团体、事业单位、企业、民办非企业单位和个体经济组织等。
申请人为劳务派遣用工的,由派遣单位负责申报,派遣单位、用工单位均应在本市依法登记注册。
Q
居住证积分申请受理时间是如何规定的?
A: 居住证积分落户申报一般每年两期,第一期在当年1至4月申报,截止日期为4月30日;第二期在当年7至10月申报,截止日期为10月31日。
Q
如何选择居住证积分的受理点?
A: 居住证积分受理点分别为市政务服务中心和滨海新区政务服务中心。用人单位通过在积分专栏网上注册时选择其一作为当期唯一受理点。
Q
居住证积分指标包括哪些内容?
A:第一类为基本分。包括社会保险、居住、住房公积金、年龄、受教育程度和专业技术人员职业资格、职业技能水平等分项指标,体现了鼓励在本市长期稳定就业、稳定居住的外来常住人口落户。
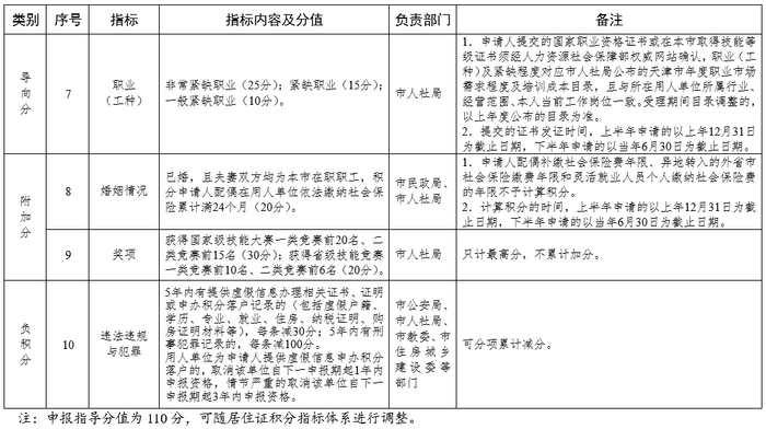
第二类为导向分。包括职业(工种)的指标,主要目的是鼓励紧缺职业人员在本市落户,满足本市有关行业对紧缺人才的需求。
第三类为附加分。包括婚姻情况、奖项等分项指标。主要目的是鼓励外来人员家庭化迁入,鼓励获得国家技能大赛的人员落户。
第四类为负积分。为违法违规与犯罪减分指标,是指5年内有提供虚假信息办理相关证书、证明或申办积分落户记录的(包括虚假户籍、学历、专业、就业、住房、纳税证明、购房证明材料等),以及有刑事犯罪记录的情况进行减分。并规定了用人单位为申请人提供虚假信息申办积分落户的情况需承担的后果。
基本分、导向分和附加分同一指标的积分不重复计算,只计算该项指标的最高分。负积分指标的扣减分数按照具体内容累计扣减。
Q
异地社保已转入本市,对申报积分落户有影响吗?
A: 申请人申报居住证积分之前,已将在其他省(自治区、直辖市)的参保缴费年限转入本市,经核查情况属实的,不视为存在同时缴纳异地社保情形。
Q
积分分值什么时候公布,如何进行积分分值复核?
A:积分分值于每年5月和11月在天津网上办事大厅居住证积分专栏向社会公布,公布时间为5个工作日。
申请人对公布的积分分值及相关情况有异议的,可在公布时间内通过申报渠道申请复核,相关部门应当及时核查,根据核查结果作出调整或不予调整的处理,并告知申请人。
积分公布时间结束后,对申请人的复核申请不再受理。
Q
如何确定取得积分落户资格人员名单?
A: 市发展改革委会同市人社局、市公安局研究确定当期积分落户分值线。市人社局根据当期积分落户分值线和申请人积分分值或排名情况,确定取得积分落户资格人员名单并予以公示,公示期为5个工作日。公示期间,对取得积分落户资格人员名单有投诉、举报提出异议的,由市人社局会同相关部门及时核查,根据核查结果作出相应处理。
Q
用人单位为积分申请人提供虚假证明材料应承担哪些后果?
A: 用人单位应当对居住证积分落户申请人提供的申报材料真实性、合法性负责,经查实存在提供虚假信息申办积分落户情形的,取消该单位自下一申报期起1年内申报资格,情节严重的取消该单位自下一申报期起3年内申报资格。
Q
居住证积分申请收取费用吗?
A: 居住证积分落户不收取任何费用,不通过第三方机构发布信息,不受理任何中介机构代办申请。
天津市居住证积分指标及分值表



天津市居住证积分管理实施细则
(滚动查看全文)
天津市居住证积分管理实施细则
第一章 总则
第一条 为落实国家和本市户籍制度改革要求,促进新型城镇化发展,推进在本市长期居住、稳定就业的常住人口有序实现市民化,根据《天津市居住证管理办法》(津政规〔2021〕6号),制定本细则。
第二条 本细则适用于天津市居住证(以下简称“居住证”)持有人积分落户申请,依据居住证积分指标体系进行积分确认和落户资格确定及相关管理工作。
第三条 居住证积分管理工作在市人民政府领导下实施,各相关部门分工负责,并指导区级相关工作。
市发展改革委、市人社局会同有关部门,根据本市经济社会发展状况和人口服务管理的需要,适时调整居住证积分指标体系,确定当期积分落户分值线。
市人社局负责申请人的积分申请受理和积分汇总、排名、公布,积分落户资格人员名单公示,以及养老保险、工伤保险、失业保险和专业技术人员职业资格、技能人员职业技能水平、职业(工种)、奖项等指标积分的审核和打分确认等工作,由市引进人才综合服务中心(市居住证积分服务中心)具体实施。
市公安局负责申请人户籍身份、年龄、居住证、违法违规与犯罪等指标积分的审核和打分确认等工作。
市住房城乡建设委、市规划资源局负责申请人居住(自有住房和租赁住房)指标积分的审核和打分确认工作。
市教委负责申请人受教育程度指标积分的审核和打分确认工作。
市民政局负责申请人婚姻情况指标积分的审核和打分确认工作。
市医保局负责申请人医疗(生育)保险指标积分的审核和打分确认工作。
市公积金管理中心负责申请人住房公积金指标积分的审核和打分确认工作。
市税务局配合做好申请人社会保险费缴纳情况审核确认工作。
市政务服务办、市发展改革委和市大数据管理中心按照职责分工,做好天津市居住证积分联办系统的建设、运行维护和管理工作。居住证持有人积分落户市级受理点设在市政务服务中心。根据实际需要,经市人民政府批准,滨海新区和其他各区也可设立积分落户受理点,由所在区人民政府负责安排相关部门组织受理积分落户申请。市政务服务中心受理点积分落户申请由市人社局组织受理,市引进人才综合服务中心(市居住证积分服务中心)具体承办。滨海新区政务服务中心受理点积分落户由滨海新区人民政府负责安排区政务服务办等相关部门组织受理。
第二章 积分指标
第四条 居住证持有人同时具备以下条件的,可以申请积分落户:
(一)在境内具有合法有效户籍身份;
(二)持有有效的天津市居住证;
(三)被本市行政区域内的机关、团体、事业单位、企业、民办非企业单位以及个体经济组织等用人单位招用,或者在本市投资办企业;
(四)由用人单位和职工在本市依法连续正常缴纳社会保险费满1年或者自2014年1月1日天津市居住证管理制度实施以来累计正常缴纳社会保险费满3年,申请时处于正常缴费状态、未同时在其他省(自治区、直辖市)参保缴费,且未达到法定退休年龄;
(五)居住证积分达到当期申报指导分值(申报指导分值可随居住证积分指标体系进行调整)。
第五条 连续缴纳社会保险满1年是指:第一期申请的,上年12月31日前连续缴费满12个月;第二期申请的,当年6月30日前连续缴费满12个月。
累计缴纳社会保险满3年是指:第一期申请的,自2014年1月1日至申请上年12月31日期间累计缴费满3年;第二期申请的,自2014年1月1日至申请当年6月30日期间累计缴费满3年。
补缴费年限、异地转入的外省市缴费年限、灵活就业人员个人缴费年限不予连续和累计计算。
第六条 对居住证积分指标体系中的每项指标赋予一定分值,总积分为各项指标分值的累计得分。经审核确认申请人积分达到当期落户分值线的,取得积分落户资格。
第七条 居住证积分指标体系包括基本分、导向分、附加分和负积分等类别。
基本分主要反映申请人基本情况和在本市就业、居住、缴纳社保等情况,包括社会保险、居住、住房公积金、年龄、受教育程度和专业技术人员职业资格、技能人员职业技能水平等分项指标。
导向分主要反映申请人所从事职业与本市产业发展、人力资源需求匹配等情况,包括职业(工种)等分项指标。
附加分主要反映申请人获得的奖励及配偶在本市就业、参加社保等情况,包括奖项、婚姻情况等分项指标。
负积分主要反映申请人受惩处情况,包括违法违规与犯罪等分项指标。
第八条 基本分、导向分和附加分同一指标的积分不重复计算,只计算该项指标的最高分。负积分指标的扣减分数按照具体内容累计扣减。
第九条 居住证积分指标体系、各分项指标构成和分值及相应的积分规则,由市发展改革委、市人社局会同有关部门制定,可根据本市经济社会发展状况和人口服务管理的需要适时进行调整,经市人民政府同意后向社会公布实施。
各项指标计算积分的起止时间,以天津市居住证积分指标及分值表规定的时间为准。
第三章 办理程序
第十条 居住证积分落户一般每年分两期申报,第一期为1至4月,截止日期为4月30日,第二期为7至10月,截止日期为10月31日。根据实际需要,可适时调整申报期次和时间。
第十一条 积分落户申请应当由申请人向所在用人单位提出,用人单位指定在职职工(包括申请人本人)为经办人,为本单位符合申请条件的居住证持有人申请办理积分落户手续。经办人收集汇总申请人相关材料后,在申报期内按规定进行申报。
申请人为劳务派遣用工的,由派遣单位负责申报,派遣单位、用工单位均应在本市依法登记注册。
申请人所在用人单位与缴纳社会保险单位不一致的不予受理。
积分落户不受理中介机构代办申请。
第十二条 居住证积分落户通过天津市居住证积分联办系统(以下简称“联办系统”)实行网上办理,各相关办理部门应于申报期开始前,在天津网上办事大厅居住证积分专栏公布积分落户政策和当期居住证积分指标及分值表、经办流程、所需材料清单等,申请人根据要求并结合本人实际情况准备相应材料,提交所在用人单位统一申报。
第十三条 用人单位在天津网上办事大厅居住证积分专栏注册、登录后,准确填写申请人信息并进行网上测评,测评结果达到当期申报指导分值的,根据申请人情况上传相应材料并提请审核。填写的信息和上传的相关材料应当真实、准确、完整、有效。
第十四条 对用人单位提交的申请,人社部门应在5个工作日内对申请人是否符合申请条件进行审核。公安部门应同时在5个工作日内完成对申请人户籍身份、居住证、落户地点的合法有效性的核实审查。符合申请条件的予以受理,受理情况可以登录天津网上办事大厅居住证积分专栏进行查询。
第十五条 经审核确认受理的,通过联办系统将申报材料流转至相关部门审核打分。
申报材料需要补正的,相关部门应自收到材料及相关信息后3个工作日内通知提交申请的用人单位,用人单位应在5个工作日内根据要求完成相关材料补正。
第十六条 各相关部门收到申报材料及相关信息后,应当在申报期截止后20日内,完成对申报材料及相关信息的审核,并依据当期《天津市居住证积分指标及分值表》确定相应分值后,将审核意见和分值录入联办系统。
第十七条 人社部门对各相关部门的审核意见和打分情况进行汇总,相关部门确定负积分和取消申报资格人员后,由联办系统综合生成申请人的积分分值,并于每年5月和11月在天津网上办事大厅居住证积分专栏向社会公布,公布时间为5个工作日。
第十八条 申请人对公布的积分分值及相关情况有异议的,可在公布时间内通过申报渠道申请复核,相关部门应当及时核查,根据核查结果作出调整或不予调整的处理,并告知申请人。
积分公布时间结束后,对申请人的复核申请不再受理。
第十九条 复核完成后,市发展改革委会同市人社局、市公安局研究确定当期积分落户分值线。市人社局根据当期积分落户分值线和申请人积分分值,确定取得积分落户资格人员名单并予以公示,公示期为5个工作日。
公示期间对取得积分落户资格人员投诉、举报提出异议的,由市人社局会同相关部门及时核查,根据核查结果作出相应处理。
公示无异议或经核查确认不存在问题的,市人社局向市公安局出具取得积分落户资格人员名单,市公安局按照相关规定办理落户手续。
第四章 管理监督
第二十条 各办理部门应当严格审查申请人及提交居住证积分申请的用人单位所提交材料,必要时可要求相关单位和个人提供有关证据材料,包括个人收入税务申报明细、合同等,单位和个人应予以配合。
第二十一条 用人单位在积分落户申报过程中,经查实提供虚假信息和材料的,取消涉及的申请人当期申报资格;情节严重的,自下一个申报期起取消单位3年申报资格;涉嫌违法犯罪的,依法移交相关部门处理。
经查实个人提供虚假信息和材料的,取消该申请人当期申报资格,申请人自下一个申报期起5年内再次申报的,每条虚假记录扣减30分。
第二十二条 各办理部门及其工作人员应当严格执行政策,认真履行职责。对损害群众利益,造成恶劣影响的,依法依规处理。
第二十三条 各受理点应及时建立纸质档案,并于当期取得积分落户资格人员名单公示后1个月内,将其审核的居住证积分申请人当期申报过程中产生的相关材料进行整理后,移交市引进人才综合服务中心(市居住证积分服务中心),市引进人才综合服务中心(市居住证积分服务中心)委托第三方保管。
第五章 附则
第二十四条 本细则所称社会保险,是指申请人及相关人员在本市依法缴纳的企业职工或机关事业单位养老保险费、医疗(生育)保险费、工伤保险费、失业保险费。
第二十五条 本细则自2022年1月1日起施行,有效期至2026年12月31日。
