新浪财经

东京车站周边自行车停放,从泛滥到“消失”

虎嗅APP

关注

原标题:东京车站周边自行车停放,从泛滥到“消失”

本文来自微信公众号:知城论道 I 洞见城市交通(ID:zhichenglundao),作者:王晴、王婷,头图来自:视觉中国

东京作为轨道上的城市,自行车是接驳轨道交通的重要交通方式之一,从家到车站或者从车站到学校的短距离出行,人们往往都会选择使用自行车,那么轨道周边的自行车都去哪了呢?

其实早期激增的自行车数量,也导致了轨道车站周边一片乱象,让日本政府非常头疼,由此开启了几十年的治理之路。我国轨道周边的自行车停放也是一大难题,可参考借鉴日本管理经验。欲知详情,请看下文。

一、自行车垃圾泛滥时代

1950年,日本拥有超过1000万辆自行车。1970年石油危机后,自行车的数量开始迅猛增加。1977年,日本自行车约有4700万辆,短短三十年不到,自行车的数量翻了快5倍。

由于自行车数量的快速增长和自行车停车场的供不应求等原因,车站周边自行车乱停乱放现象普遍,有些人出车站后甚至找不到自己车,因此车站周边堆满了大量放置自行车,成为了严重的社会问题(放置自行车是指把自行车停放在自行车停车场以外的地方,自行车使用者离开该自行车,使自行车处于不能立即启动的状态)

根据国土交通省统计,1977年日本车站周边(轨道站点周边500米以内的区域)有67.5万辆放置自行车,1981年日本车站周边放置自行车达到了顶峰,约有98.8万辆,东京都车站周边约有23.7万辆放置自行车,车站周边的自行车成为了城市交通的疑难杂症。

为了处理庞大数量的放置自行车,只能像处理垃圾一般,对自行车使用“压装车”和“切割机”进行压缩。

1980年,日本国土交通省制定了《关于促进自行车安全利用及整备自行车停车场的法律》(1993年更名为《关于促进自行车安全利用以及综合推进自行车等停车对策法》,以下简称《自行车法》)。

《自行车法》规定了自行车使用者不能将自行车停放在自行车停车场以外的地方,同时重点规定了地方政府、道路管理者、都道府县警察、轨道交通企业等关于建设自行车停车场的责任和义务:

● 地方政府或者是道路管理者,应该在需求量大的地方建设自行车停车场;

● 轨道交通企业需要和地方政府或者是道路管理者协作,共同解决轨道车站周边停车问题;

● 在学校、商店、娱乐场所等设施周边应该合理建设停车场;

● 地方政府、道路管理者、警察、轨道交通企业等,为保证车站周边良好的道路交通环境,根据法律法规需及时处理周边的放置自行车;

● 各都道府县根据实际情况研究制定《自行车等停车措施综合计划》,主要包括:目标、范围、实施期限、配建标准以及对放置自行车的处理等。

国家层面的政策一出台,东京都积极响应,其区市町村陆续出台了有关放置自行车管理条例,到1997年东京都有49个区市町村制定了条例(至今未变),占东京都所有区市町村的80%,其余的市町村因为放置自行车数量较少未制定相关条例。

二、自行车停车场建设

(一)建设主体多元化

《自行车法》实施后,自行车停车场的建设力度加大,收容能力也随着增加,1977年日本的轨道车站周边能停放约68万辆自行车,1987年能停放238万辆,短短十年间,就增长了3倍多。

收容能力的提升与停车场建设密切相关。在日本自行车停车场分为公设停车场和民设停车场。公设停车场是区市町村政府建设的,民设停车场是轨道公司、公益法人、私营企业等建设的。

以东京都为例,东京都车站周边自行车停车场一共有2827个,其中公设停车场1317个,民设停车场1510个。在民设停车场中,私营企业建设的停车场占主要部分。

专栏:公益财团法人自行车停车场整备中心

1979年,自行车停车场整备中心经国土交通省建设部部长批准成立,2013年,经首相批准转为公益财团法人。

中心负责日本三大都市圈的自行车停车场的建设、整备、运营管理。中心可自筹资金减轻地方政府的财政负担,中心建的停车场由中心负责管理和运营,但在一定管理期后,可无偿转让给地方政府。

2019年底该中心已建成1362个自行车停车场,可容纳约81.9万辆自行车。

专栏:葛西站机械式地下自行车停车场

东京都江户川区葛西站地下自行车停车场于2008年4月开始营业,可停放9400辆自行车,是日本最大的机械式地下自行车停车场。

每天约有9.4万名乘客在葛西站乘坐地铁东西线。据统计,约有 10%的人使用自行车。建设该停车场的目的是为了解决葛西站附近的放置自行车问题。

在建设该停车场前,虽然车站周边有可容纳约5300辆自行车的停车空间,但离车站较远,车站周边的放置自行车超过了2800辆,人行道的一半空间被自行车停车占用,每天需要50人负责对自行车进行整理。该停车场建设后,放置自行车的数量锐减到了约100辆。

自行车存放系统“自行车树(Cycle Tree)”是直径6.9m,深度14.45 m的圆柱形停车设备,通过电梯呈放射状存放自行车。利用IT技术的快速存放系统可实现自行车的快速存取,入库只需10秒,出库只需20秒。

该自行车停车场建设成本约70亿日元,25%由国家补贴,15%由东京都补贴,其余60%由江户川区承担。

(二)停车场配建

根据《自行车法》,1981年,日本国土交通省发布了《标准自行车停车场配建条例》(简称《配建标准》)。各区市町村根据地方实情制定《配建标准》。

在指定区域(《自行车法》第五条第三项:百货商店、超市、银行、娱乐场所等产生大量自行车等停车需求的场所,根据周边的土地利用状况,为骑自行车去这些场所的市民提供必要的自行车等停车场,且须设置在场所周边)内,根据设施的用途和规模,按照下表配建相应规模的自行车停车场,且须距离设施步行约50米以内。不按照规定建设的将处3万日元以下罚款,政府责令其整改拒不履行义务的将处10万日元以下罚款。

东京都港区基于自行车停车场的《配建标准》上增加了体育运动设施和学校等培训机构的配建标准,具体如下:

(三)人行道上建停车场

2005年,日本对《道路法施行令》进行了修订,在人行道上允许设置自行车停车场,作为道路附属物,由道路部门负责建设运营维护。这也为增加自行车停车场用地提供了条件。

2006年,国土交通省发布了《道路自行车、摩托车等停车场建设指南》,车站周边、公交站台、商圈等停车需求较大的地方在道路上建立了停车场。

根据规定,在人行道上设置自行车停车场,设置后要保证人行道3.5m(行人交通量多的道路)或2m(其他道路)以上;自行车步行者道设置后要保证4m(行人交通量多的道路)3m(其他道路)以上。

三、自行车停车场资金补助

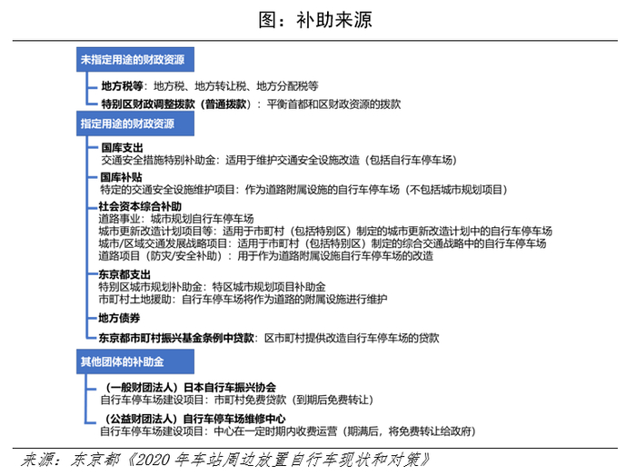
目前,日本国家层面的《自行车法》中对建设自行车场就有明确的补贴规定,另外在国家财政的预算决算上也有专门的放置自行车整备资金,各都道府县也根据实际情况设置了相关的补贴和财政预算。补贴制度从中央到地方,可见重视程度。

(一)多种补助制度共同推进停车场建设

日本《自行车法》规定,国家和地方政府对自行车停车场建设、整备、征地等方面都有一定的资金补贴措施和一些相关的利好措施,调动建设自行车停车场的积极性。

具体在操作层面,自行车停车场整备时,补助来源以下方面:

自行车停车场整备申请补助时,需写明是属于道路项目、城市规划、城市更新、交通安全设施改造等领域的哪一类,对应的类别都有相应的补贴标准,国家及都道府县市町村都提供补贴。

专栏:东京都杉并区、江东区补贴案例

1. 杉并区民营自行车停车场整备费补助

根据东京都杉并区的条例,补助对象为建设供公共使用自行车停车场并运营的人(民营自行车停车场),轨道企业和财团法人除外。

符合规定的民营自行车停车场,将按以下制度补贴:

(1)建设费用补贴。补贴范围包括征地费、租赁费(自行车架及设备租赁费等)、自行车停车场建设费、机械设备维护费等各种费用。具体补贴金额,按每辆车11万日元标准建设费的1/2(实际建设费低于标准建设费,按照低的补贴),补贴上限为1000万日元。

(2)行政费用补贴。从自行车停车场开始使用起,可领取三年的补助金。年补贴金额是平均每天停车数量乘以3000日元,若平均每天停车数量大于车位数量,则年补贴金额是车位数量乘以3000日元。

2. 江东区民营自行车停车场整备费补助

东京都江东区为民营自行车停车场提供补助,补助对象是江东区内新设、扩建或整修的自行车停车场,且必须满足下列全部条件:自行车停车场的结构和设备应当能够确保使用者的安全,自行车应当能够有效停放;在轨道车站周边、商业设施、旅游景点周边等有可能发生自行车乱停放现象的地区新建、扩建的自行车停车场;自行车停车场需任何人都可以使用,不是特定设施使用者或居民的专用设施。申请人可以选择以下两种补贴金额计算方法之一:

(1)按实际费用申请补助,补助标准为建设费的1/3以内,上限为500万日元,征地费、建筑物拆迁费、土地或建筑物租赁费、设备租赁费等不在补贴范围内。

(2)按单位标准整备费申请。2021年起,为了促进利用小规模空间的自行车停车场的整备,新设了以1个车位为单位的补助标准。平面式停车场每个车位补贴5000日元,机械式停车场每个车位补贴1.5万日元,上限为500万日元。

(二)自行车也要收停车费

在东京都自行车停车也是要收停车费的。东京都车站周边的自行车停车场分大部分都是收费的,为定期使用和临时使用,如果是按月租用的话,普遍收费在1000-2999日元,那些提供临时停车的停车场大部分每小时收费在100日元以内。

四、小结

为解决轨道车站周边的放置自行车,日本兴修自行车停车场,同时配合完善的资金补助制度,使得轨道周边自行车停车场的收容能力有了巨大提升。

但是,既然已经建了自行车停车场,那么该如何保证自行车都停在停车场呢?又如何管理放置自行车呢?我们下次再讨论。

参考文献:

[1] 自転車の安全利用の促進及び自転車等の駐車対策の総合的推進に関する法律,昭和五十五年法律第八十七号

[2] 道路交通法,昭和三十五年法律第百五号

[3] 道路交通法施行規則,昭和三十五年総理府令第六十号

[4] 道路交通法施行令,昭和三十五年政令第二百七十号

[5] 標準自転車駐車場附置義務条例について,1981年11月,国土交通省

[6] 路上自転車・自動二輪車等駐車場設置指針について,2006年11月,国土交通省

[7] 路上自転車・自動二輪車等駐車場設置指針の概要,2006年9月,国土交通省

[8] 地域交通における自転車の活用に関する調査研究,2011年6月,国土交通省

[9] 第2次自転車活用推進計画.ナショナルサイクルルートについて,国土交通省

[10] 自転車交通,2015年3月,国土交通省

[11] 駅周辺における放置自転車等の実態調査の集計結果,2020年3月,国土交通省

[12] 自転車等駐車場の整備のあり方に関するガイドライン,2016年9月,国土交通省

[13] 最近の自転車・自動二輪車の駐車場及び指針同解説について,国土交通省

[14] 駅周辺における放置自転車等の 実態調査の集計結果,2014年3月,内阁府

[15] 東京都自転車の安全で適正な利用の促進に関する条例,2013年,东京都

[16] 平成22年度駅前放置自転車の現況と対策,2010年,东京都

[17] 自転車シェアリングに関する調査,2017年10月,东京都

[18] 令和元年度調査駅前放置自転車等の現況と対策,2019年,东京都

[19] 令和2年度調査駅前放置自転車等の現況と対策,2020年,东京都

[20] 東京都自転車活用推進計画,2021年5月,东京都

[21] 江東区補助自転車駐車場

[22] 自転車等駐車場設置技術の手引き検討調査報告書,2007年10月,自転車等駐車場設置技術の手引き検討委員

[23] 平成30年度自転車保有実態に関する調査報告書抜粋,2018年10月,自行车车产业振兴协会

[24] 放置自転車の問題と対策の先進事例,阿部清一

[25] 日本の自転車交通の現状と改善への取り組み,岸田

[26] 自転車駐車場のあり方について

[27] 港区自転車等の放置防止及び自転車駐車場の整備に関する条例

[28] 日本国土交通省网站

[29] 东京都警视厅

[30] 公益财团法人自行车停车场整备中心网站

[31] JFEエンジニアリンク株式会社

本文来自微信公众号:知城论道 I 洞见城市交通(ID:zhichenglundao),作者:王晴、王婷

加载中...