新浪财经

【干货】食品包装行业产业链全景梳理及区域热力地图

前瞻网

关注

原标题:【干货】食品包装行业产业链全景梳理及区域热力地图 来源:前瞻产业研究院

行业主要上市企业:目前国内食品包装行业的上市公司主要有奥瑞金(002701)、恩捷股份(002812)、海顺新材(300501)、长荣股份(300195)、昇兴股份(002752)、王子新材(002735)、山东药玻(600529)等。

本文核心数据:食品包装行业产业链、食品包装行业产业链全景图、食品包装行业产业链生产企业分布热力地图

食品包装行业产业链全景梳理:下游应用场景广泛

食品包装行业产业链上游为原材料及设备供应商,包括包装用纸、通用塑料、玻璃、铝材和包装机械等;中游为食品包装制造行业,包括纸质包装、塑料包装、金属包装、玻璃包装;下游为食品包装产品应用市场,主要包括休闲食品、方便食品、婴幼儿食品、餐饮外卖等。中国食品包装行业产业链如下:

食品包装行业上游原材料及包装设备行业中,通用塑料行业代表企业有金发科技、沃特新材料、国恩科技等;包装用纸行业代表企业有玖龙纸业、理文造纸、太阳纸业和山鹰纸业等;包装玻璃行业代表企业有华兴玻璃、长裕玻璃、才府玻璃等。

中游塑料食品包装行业代表企业有宏裕包材、双汇包装、通产丽星、巨化股份、中粮包装等;纸质食品包装行业代表企业有合兴包装、仙鹤股份、天元实业等;金属食品包装行业代表企业有中粮包装、宝钢包装、嘉美包装等。

食品包装产业链热力地区:广东省分布最集中

从我国食品包装行业产业链企业区域分布来看,食品包装行业产业链企业在全国绝大多数省份均有分布。其中广东省食品包装企业数量分布最多,同时山东、安徽等省份企业数量也相对集中。

从代表性企业分布情况来看,广东省代表性企业较多,如金发科技、通产丽星、天元实业等。除了广东省之外,浙江省、江苏省和山东省也有较多食品行业代表性企业分布。

食品包装行业产业链代表性企业食品包装业务规模

目前,在我国食品包装行业产业链代表企业中,合兴包装、宝钢包装、永新股份等业务规模较大。2020年宝钢包装业务收入近60亿元。

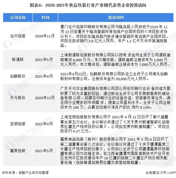
食品包装行业产业链代表性企业最新投资动向

2020年以来,食品包装行业代表性企业的投资动向主要包括收购公司拓展业务、通过对子公司增资的方式投资包装项目。食品包装行业代表性企业最新投资动向如下:

以上数据参考前瞻产业研究院《中国食品包装行业市场前瞻与投资战略规划分析报告》,同时前瞻产业研究院还提供产业大数据、产业研究、产业链咨询、产业图谱、产业规划、园区规划、产业招商引资、IPO募投可研、招股说明书撰写等解决方案。

更多深度行业分析尽在【前瞻经济学人APP】,还可以与500+经济学家/资深行业研究员交流互动。

加载中...