新浪财经

【干货】中国半导体材料行业产业链全景梳理及区域热力地图

前瞻网

关注

原标题:【干货】中国半导体材料行业产业链全景梳理及区域热力地图 来源:前瞻产业研究院

随着中国半导体产业的发展,中国的半导体材料也在逐渐发生变化,已经从第一代半导体材料过渡到第三代半导体材料。本文主要分析了中国半导体材料行业的产业链,行业发展现状以及竞争格局等。

半导体材料行业主要上市公司:目前国内半导体材料行业主要上市公司有江丰电子(300666)、中环股份(002129)、沪硅产业(688126)、鼎龙股份(300054)等。

本文核心数据:半导体材料、产业链、热力图、投资情况

半导体材料行业产业链全景梳理:半导体材料处于半导体产业链的上游

半导体产业链具体包括上游供应、中游制造和下游应用。其中,半导体材料处于上游供应环节,材料品类繁多。半导体材料和设备是基石,是推动集成电路技术创新的引擎。

目前,半导体前端制造主要中国上市公司包括:中环股份、沪硅产业、南大光电等。半导体后端封装材料主要参与上市公司包括:三环集团康强电子等。

从区域竞争格局看,江苏和广东的半导体材料企业分布较多,其次是浙江、山东和福建等省份,也聚集着较多的半导体企业。

注:以上数据来源于企查查,通过企查查搜索“半导体材料”,筛选存续和在业的制造业企业。

从代表性上市公司分布情况来看,北京、江苏、上海、广东等地的半导体材料上市公司数量较多。

半导体材料行业园区分布:陕西最多,浙江、山东紧随其后

目前,陕西拥有的半导体材料相关产业园区数量最多,为5个,其次是浙江,山东排名第三。

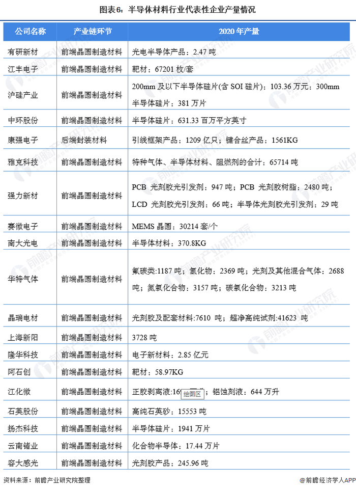
半导体材料行业代表性企业产量情况

目前,半导体材料行业的上市公司主要布局于前端晶圆制造环节,这些上市企业在各自的布局领域产量情况如下:

注:统计的企业为公布相关产量数据的上市企业,未公布具体产能/产量数据的上市企业未纳入统计中。

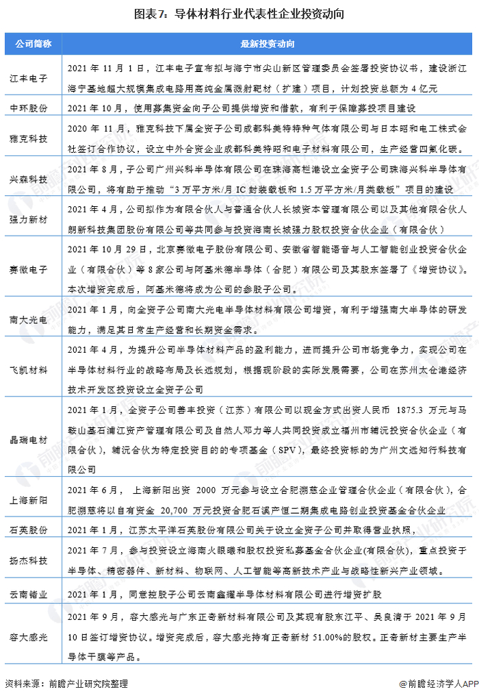
半导体材料行业代表性企业最新投资动向

2020年以来,导体材料行业代表性企业的投资动向主要包括对子公司增资、与其他企业合资、新建项目等。导体材料行业代表性企业最新投资动向如下:

以上数据来源于前瞻产业研究院《中国半导体材料行业市场需求前景与投资规划分析报告》,同时前瞻产业研究院还提供产业大数据、产业研究、产业链咨询、产业图谱、产业规划、园区规划、产业招商引资、IPO募投可研、招股说明书撰写等解决方案。

更多深度行业分析尽在【前瞻经济学人APP】,还可以与500+经济学家/资深行业研究员交流互动。

加载中...