新浪财经

【最全】2022年基因测序行业上市公司全方位对比(附业务布局汇总、业绩对比、业务规划等)

前瞻网

关注

原标题:【最全】2022年基因测序行业上市公司全方位对比(附业务布局汇总、业绩对比、业务规划等) 来源:前瞻产业研究院

行业内上市公司:华大基因(SZ300676)、达安基因(002030)、贝瑞基因(000710)、迪安诊断(300244)、诺禾致源(688315)、金域医学(603882)、荣联科技(002642)

本文核心数据:上市企业营收、检测业务占比、企业毛利率

1、基因测序行业上市公司汇总

基因测序(分为DNA和RNA)是指通过一定的技术手段分析DNA或者RNA片段中的碱基序列,也就是腺嘌呤(A)、胸腺嘧啶(T,RNA为尿嘧啶U)、胞嘧啶(C)与鸟嘌呤的(G)排列方式,从而为生物学和医学的研究发现提供支持。基因测序能够从血液或唾液中分析测定基因全序列,预测罹患多种疾病的可能性,个体的行为特征及行为合理,如癌症或白血病,运动天赋,酒量等,基因测序作为我国检测业务重要的组成部分,其分产业链环节包括上游基因测序仪器、耗材试剂制造商,中游测序机构以及下游医院、CRO、个人等。

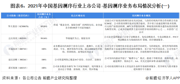
2、基因测序行业上市公司业务布局对比

我国基因测序龙头企业的业务辐射范围较广,基本已经形成“覆盖全国、辐射全球”的营销网络。根据业务布局不同,各龙头企业各有其业务侧重。

3、基因测序行业上市公司基因测序业务业绩对比

目前,我国迪安诊断的基因测序业务营收为106.49亿元,其营收规模位居基因检测业务的首位;从盈利能力来看,盈利能力最高的为达安基因,其基因检测毛利率达到70%。

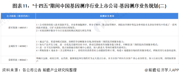
4、基因测序行业上市公司核电业务规划对比

根据《第十四个五年规划和2035年远景目标纲要》,基因与生物技术被确定为国家强化国家战略科技力量,加强原创性引领性科技攻关的七大科技前沿领域攻关领域之一;同时,基因技术也被列为国家战略性新兴产业的未来产业。未来,我国基因测序行业上市公司规划主要围绕着提升检测技术、开发检测平台以及拓宽新客户开展。

以上数据参考前瞻产业研究院《中国基因测序行业市场前瞻与投资战略规划报告》,同时前瞻产业研究院还提供产业大数据、产业研究、产业链咨询、产业图谱、产业规划、园区规划、产业招商引资、IPO募投可研、招股说明书撰写等解决方案。

更多深度行业分析尽在【前瞻经济学人APP】,还可以与500+经济学家/资深行业研究员交流互动。

加载中...