新浪财经

干货!2022年中日精密减速机行业龙头企业对比——日本哈默纳科VS中国绿的谐波

前瞻网

关注

原标题:干货!2022年中日精密减速机行业龙头企业对比——日本哈默纳科VS中国绿的谐波 来源:前瞻产业研究院

减速机在我国的发展已有近40年的历史,广泛应用于国民经济及国防工业的各个领域。而机器人减速机在我国的发展历程较短,随着国家对于机器人行业的重视,机器人相关核心零部件如精密减速机的研发得到重视,涌现了一批优秀的机器人机器人用精密减速机生产企业。本文将对本土精密减速机企业绿的谐波与日本机器人减速机龙头哈默纳科进行比较分析。

减速机行业主要上市公司:目前国内减速机行业主要上市公司有:国茂股份(603915)、绿的谐波(688017)、宁波东力(002164)、中国高速传动(00658)、中大力德(002896)等。

本文核心数据:哈默纳科和绿的谐波发展历程、产品布局、财务数据、减速机市场竞争格局

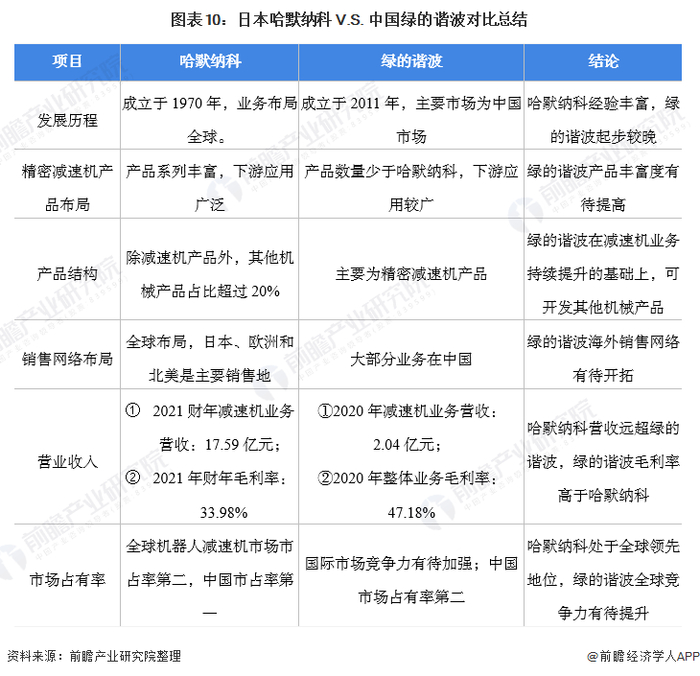
发展历程对比:哈默纳科起步早

哈默纳科是日本著名精密减速机生产商,1970年成立,2011年在中国建立哈默纳科(上海)商贸有限公司,开拓中国市场。目前,除日本外,哈默纳科在美国、德国、中国、韩国设有分支机构。

相较于哈默纳科,绿的谐波起步较晚。绿的谐波成立于2011年,2020年才在上交所科创板上市。

布局对比

——精密减速机产品布局:哈默纳科产品更丰富

在减速机产品布局上,哈默纳科产品数量更多,系列更为丰富。截止目前,产品广泛应用于机器人、人型机器人、金属机床、医疗器械、能源相关、航空航天、制纸机械、半导体制造机械等领域。

而绿的谐波产品数量少于哈默纳科,产品主要应用领域为工业机器人、人形机器人、机械设备、航空航天、通信设施、太阳能收集等领域。

——产品结构分析:哈默纳科业务覆盖两大领域

此外,哈默纳科除经营减速机产品外,还生产和销售其他机械产品,如伺服电机、其他机电一体化产品。2021年财年(2020年4月1日到2021年3月31日),哈默纳科减速机业务营收占比为79%,其他业务占比达到21%。

而绿的谐波更为专注于减速机领域,2020年减速机产品营收占比超过94%,机电一体化产品占比仅为4%。

——销售网络布局:哈默纳科全球布局更广,绿的谐波国际业务仍处于起步阶段

在销售网络布局上,哈默纳科的业务已经遍布全球,其中欧洲市场和北美市场为重点市场,2021财年(2020年4月1日到2021年3月31日),这两个市场的营收占比达到40%。

绿的谐波的销售网络布局大部分在中国布局,2020年国外销售占比仅为18%。

业绩对比:哈默纳科营收远超绿的谐波,绿的谐波毛利率高于哈默纳科

在营收方面,尽管哈默纳科的减速机业务出现下滑,但营收规模依然远远大于绿的谐波的减速机业务营收。2020年,绿的谐波减速机业务较2019年有所增长,与哈默纳科的差距也在缩小。

注:汇率按 1日元=0.06元人民币进行换算。哈默纳科的财年为前一年的4月1日-当年的3月31日,2020财年数据为2020年4月1日-2021年3月31日数据,下同。

在毛利率方面,绿的谐波整体业务毛利率高于哈默纳科,2018-2020年绿的谐波的毛利率在47%以上,处于较高水平。

市占有率对比:哈默纳科在全球机器人减速机市场市占率第二,绿的谐波中国市占率第二

在市占率方面,根据2021年3月哈工大机器人(合肥)国际创新研究院发布的《中国机器人产业发展报告(2020~2021)》统计数据显示,截至2020年,日本机器人减速器企业占据了全球80%以上的市场份额,其中,哈默纳科的市场占有率达到15%,而绿的谐波在全球市场的竞争实力仍有待提升。

在中国市场,哈默纳科市场占有率超过50%,位列第一,其次是绿的谐波,市占率为21%。

日本哈默纳科 V.S. 中国绿的谐波对比总结

整体来看,哈默纳科较绿的谐波处于绝对领先地位,绿的谐波的竞争能力仍有待提升。

以上数据来源于前瞻产业研究院《中国减速机行业市场前瞻与投资战略规划分析报告》,同时前瞻产业研究院还提供产业大数据、产业研究、产业链咨询、产业图谱、产业规划、园区规划、产业招商引资、IPO募投可研、招股说明书撰写等解决方案。

更多深度行业分析尽在【前瞻经济学人APP】,还可以与500+经济学家/资深行业研究员交流互动。

加载中...