【最全】2022年中国铁路装备制造行业上市公司全方位对比(附业务布局汇总、业绩对比、业务规划等)
前瞻网
原标题:【最全】2022年中国铁路装备制造行业上市公司全方位对比(附业务布局汇总、业绩对比、业务规划等) 来源:前瞻产业研究院
铁路产业链各环节上市公司:目前国内铁路产业链上游的上市企业主要有:中国铁建(601186.SH)、中国中铁(601390.SH)、隧道股份(600820.SH)、中国交建(601800.SH)、中国中车(601766.SH)、铁建重工(688425.SH)、铁建装备(01786.HK)、金鹰重工(301048.SZ)、中铁工业(600528.SH)、晋西车轴(600495.SH)、华铁股份(000976.SZ)、铁科轨道(688569.SH)、辉煌科技(002296.SZ)、鼎汉技术(300011.SZ)、世纪瑞尔(300150.SZ)、远望谷(002161.SZ)、中国通号(688009.SH)、凯发电气(300407.SZ)、森源电气(002358.SZ)、工大高科(688367.SH)、时代电气(688187.SH)、思维列控(603508.SH);
中游铁路运输服务上市企业有:京沪高铁(601816.SH)、广深铁路(601333.SH)、铁龙物流(600125.SH)、大秦铁路(601006.SH)、中铁特货(001213.SZ)、西部创业(000557.SZ)、江泉实业(600212.SH);
下游市场上市企业主要有:神州高铁(000008.SZ)等。
本文核心数据:企业营收、企业利润、毛利率
铁路产业链可分为上游、中游、下游三大环节,其中上游包含前期项目勘察,铁路设计,工程建设,铁路车辆、机械、电气、通信等设备制造;中游是铁路运输服务;下游是铁路养护。目前,国内涉及铁路装备制造业务的上市公司主要有中国中车、铁建重工、铁建装备、金鹰重工、中铁工业、晋西车轴、华铁股份、铁科轨道、辉煌科技、鼎汉技术、世纪瑞尔、远望谷、中国通号、凯发电气、森源电气、工大高科、时代电气、思维列控18家企业。本文在对铁路产业链上市公司汇总的基础上,将从铁路装备制造上市公司的业务布局、业绩对比及业务规划进行全方位对比。
1、铁路产业上市公司汇总
铁路产业链涉及范围庞大,国内铁路行业相关的上市公司数量较多,分布在各产业链环节。本文汇总了铁路产业链各环节主要上市公司,包括铁路项目前期勘察,铁路设计,工程建设,铁路车辆、机械、电气、通信等设备及零部件制造,铁路运输服务,铁路养护。
其中,涉及铁路装备制造业务的上市公司主要有中国中车、铁建重工、铁建装备、金鹰重工、中铁工业、晋西车轴、华铁股份、铁科轨道、辉煌科技、鼎汉技术、世纪瑞尔、远望谷、中国通号、凯发电气、森源电气、工大高科、时代电气、思维列控18家企业。
注:对于有多个环节业务布局的企业,以主营业务为准,不重复列出,下不赘述。
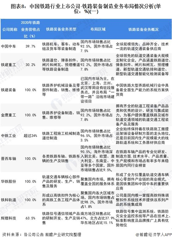
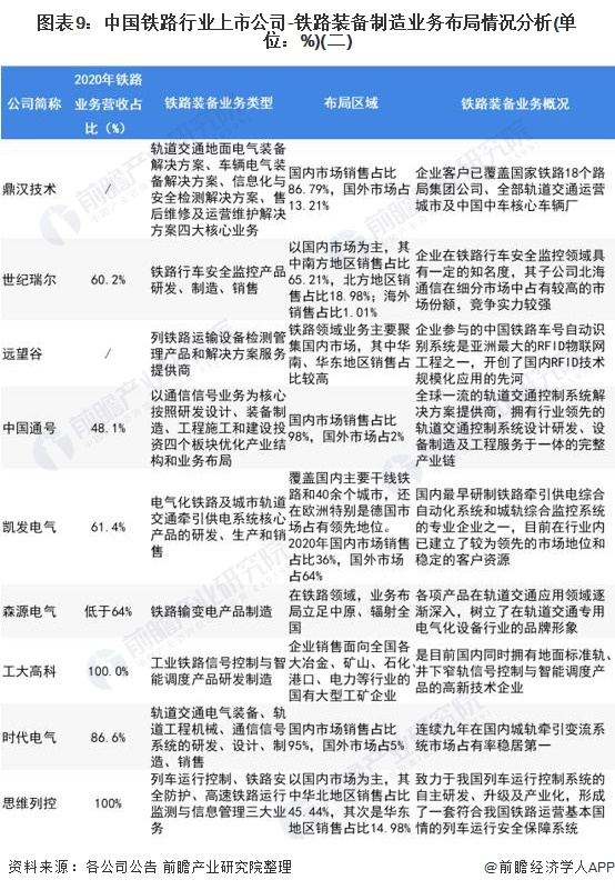
2、铁路产业上市公司——铁路装备制造业务布局对比
在铁路装备制造行业上市公司中,铁建装备、金鹰重工、晋西车轴、华铁股份、铁科轨道等企业均是专注于铁路装备制造的企业,企业技术领先性较强;在具体业务布局方面,由于铁路装备类型较为广泛,行业企业的业务布局类型较为多样,企业抗单一市场波动的风险较强;在区域布局方面,大部分企业除了深耕国内市场外,均已成功开拓海外市场,其中凯发电气在2020年的海外业务营收占比高达64%。
3、铁路产业上市公司——铁路装备制造业务业绩对比
从铁路装备制造行业上市公司的业务营收规模来看,中国中车的领先优势明显,2020年铁路装备业务营收规模超过900亿元;从业务毛利率来看,铁建重工、华铁股份、铁科轨道、辉煌科技等企业的铁路装备业务毛利率超过30%,整体业务毛利率均超过10%,反映出铁路装备制造业务经营获利水平较高。
4、铁路产业上市公司——铁路装备制造业务规划对比
在国内“智能制造”和工业升级的宏观发展背景下,铁路装备行业上市企业的业务规划也重点聚焦到技术研发突破、自主创新发展、信息化改造提升、拓展海外市场布局等方面。
以上数据参考前瞻产业研究院《中国铁路行业市场前瞻与投资战略规划分析报告》,同时前瞻产业研究院还提供产业大数据、产业研究、产业链咨询、产业图谱、产业规划、园区规划、产业招商引资、IPO募投可研、招股说明书撰写等解决方案。
更多深度行业分析尽在【前瞻经济学人APP】,还可以与500+经济学家/资深行业研究员交流互动。